Suppr超能文献

RBM33 指导含有 GC 丰富元件的转录本的核输出。

RBM33 directs the nuclear export of transcripts containing GC-rich elements.

机构信息

Department of Molecular Biology, University of Texas Southwestern Medical Center, Dallas, Texas 75390, USA.

Quantitative Biomedical Research Center, University of Texas Southwestern Medical Center, Dallas, Texas 75390, USA.

出版信息

Genes Dev. 2022 May 1;36(9-10):550-565. doi: 10.1101/gad.349456.122. Epub 2022 May 19.

Abstract

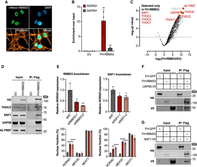
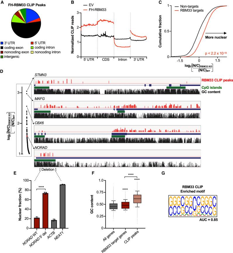
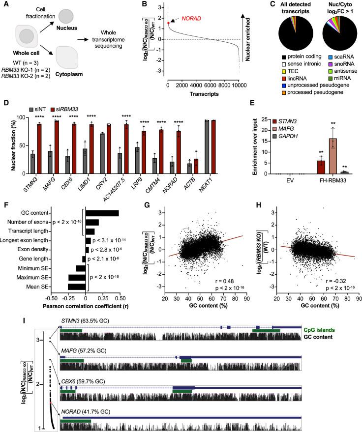
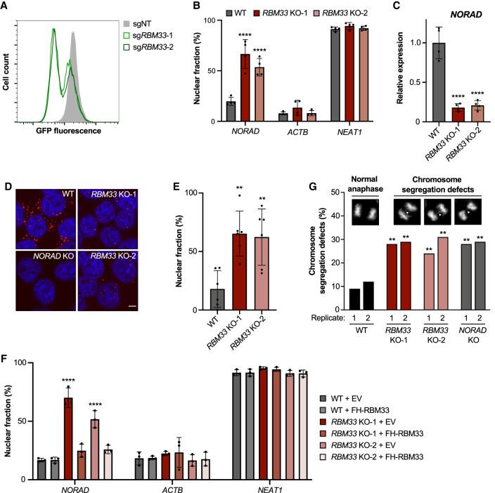
Although splicing is a major driver of RNA nuclear export, many intronless RNAs are efficiently exported to the cytoplasm through poorly characterized mechanisms. For example, GC-rich sequences promote nuclear export in a splicing-independent manner, but how GC content is recognized and coupled to nuclear export is unknown. Here, we developed a genome-wide screening strategy to investigate the mechanism of export of , an intronless cytoplasmic long noncoding RNA (lncRNA). This screen revealed an RNA binding protein, RBM33, that directs the nuclear export of and numerous other transcripts. RBM33 directly binds substrate transcripts and recruits components of the TREX-NXF1/NXT1 RNA export pathway. Interestingly, high GC content emerged as the feature that specifies RBM33-dependent nuclear export. Accordingly, RBM33 directly binds GC-rich elements in target transcripts. These results provide a broadly applicable strategy for the genetic dissection of nuclear export mechanisms and reveal a long-sought nuclear export pathway for transcripts with GC-rich sequences.

摘要

尽管剪接是 RNA 核输出的主要驱动因素,但许多无内含子的 RNA 可以通过特征不明显的机制有效地输出到细胞质中。例如,富含 GC 的序列以不依赖剪接的方式促进核输出,但 GC 含量如何被识别并与核输出偶联尚不清楚。在这里,我们开发了一种全基因组筛选策略来研究无内含子细胞质长非编码 RNA (lncRNA) 的出口机制。该筛选揭示了一种 RNA 结合蛋白 RBM33,它指导和许多其他转录本的核输出。RBM33 直接结合底物转录本,并招募 TREX-NXF1/NXT1 RNA 输出途径的成分。有趣的是,高 GC 含量成为指定 RBM33 依赖性核输出的特征。因此,RBM33 直接结合靶转录本中的富含 GC 元件。这些结果为核输出机制的遗传解析提供了一种广泛适用的策略,并揭示了富含 GC 序列的转录本的长期寻求的核输出途径。

https://cdn.ncbi.nlm.nih.gov/pmc/blobs/621e/9186391/0cb6b1c5b126/550f01.jpg

文献AI研究员

20分钟写一篇综述,助力文献阅读效率提升50倍。

立即体验

用中文搜PubMed

大模型驱动的PubMed中文搜索引擎

马上搜索

文档翻译

学术文献翻译模型,支持多种主流文档格式。

立即体验