Suppr超能文献

组织工程血管移植物可转化为具有天然功能和生长能力的自体新血管。

Tissue engineered vascular grafts transform into autologous neovessels capable of native function and growth.

作者信息

Blum Kevin M, Zbinden Jacob C, Ramachandra Abhay B, Lindsey Stephanie E, Szafron Jason M, Reinhardt James W, Heitkemper Megan, Best Cameron A, Mirhaidari Gabriel J M, Chang Yu-Chun, Ulziibayar Anudari, Kelly John, Shah Kejal V, Drews Joseph D, Zakko Jason, Miyamoto Shinka, Matsuzaki Yuichi, Iwaki Ryuma, Ahmad Hira, Daulton Robbie, Musgrave Drew, Wiet Matthew G, Heuer Eric, Lawson Emily, Schwarz Erica, McDermott Michael R, Krishnamurthy Rajesh, Krishnamurthy Ramkumar, Hor Kan, Armstrong Aimee K, Boe Brian A, Berman Darren P, Trask Aaron J, Humphrey Jay D, Marsden Alison L, Shinoka Toshiharu, Breuer Christopher K

机构信息

Center for Regenerative Medicine, Abigail Wexner Research Institute at Nationwide Children's Hospital, Columbus, OH 43205 USA.

Department of Biomedical Engineering, The Ohio State University, Columbus, OH 43210 USA.

出版信息

Commun Med (Lond). 2022 Jan 10;2:3. doi: 10.1038/s43856-021-00063-7. eCollection 2022.

Abstract

BACKGROUND

Tissue-engineered vascular grafts (TEVGs) have the potential to advance the surgical management of infants and children requiring congenital heart surgery by creating functional vascular conduits with growth capacity.

METHODS

Herein, we used an integrative computational-experimental approach to elucidate the natural history of neovessel formation in a large animal preclinical model; combining an in vitro accelerated degradation study with mechanical testing, large animal implantation studies with in vivo imaging and histology, and data-informed computational growth and remodeling models.

RESULTS

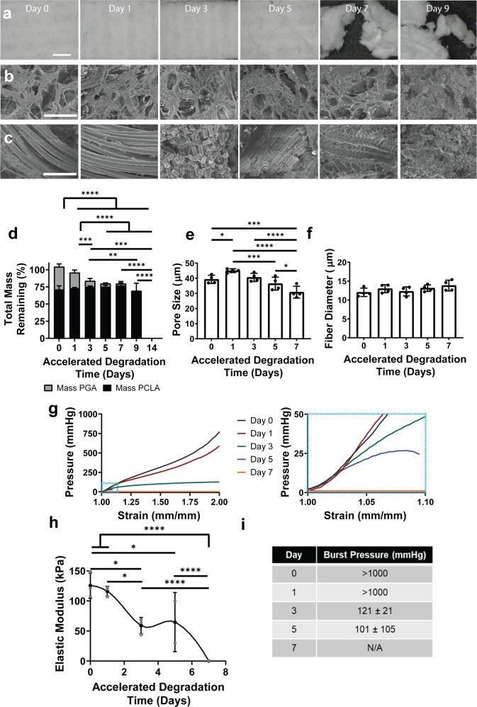
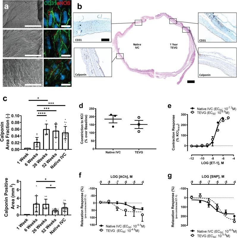
Our findings demonstrate that the structural integrity of the polymeric scaffold is lost over the first 26 weeks in vivo, while polymeric fragments persist for up to 52 weeks. Our models predict that early neotissue accumulation is driven primarily by inflammatory processes in response to the implanted polymeric scaffold, but that turnover becomes progressively mechano-mediated as the scaffold degrades. Using a lamb model, we confirm that early neotissue formation results primarily from the foreign body reaction induced by the scaffold, resulting in an early period of dynamic remodeling characterized by transient TEVG narrowing. As the scaffold degrades, mechano-mediated neotissue remodeling becomes dominant around 26 weeks. After the scaffold degrades completely, the resulting neovessel undergoes growth and remodeling that mimicks native vessel behavior, including biological growth capacity, further supported by fluid-structure interaction simulations providing detailed hemodynamic and wall stress information.

CONCLUSIONS

These findings provide insights into TEVG remodeling, and have important implications for clinical use and future development of TEVGs for children with congenital heart disease.

摘要

背景

组织工程血管移植物(TEVG)有潜力通过制造具有生长能力的功能性血管管道,推进需要进行先天性心脏病手术的婴幼儿的外科治疗。

方法

在此,我们采用综合计算-实验方法,以阐明大型动物临床前模型中新血管形成的自然历程;将体外加速降解研究与力学测试、大型动物植入研究与体内成像及组织学相结合,并采用数据驱动的计算生长和重塑模型。

结果

我们的研究结果表明,聚合物支架的结构完整性在体内最初26周内丧失,而聚合物碎片可持续长达52周。我们的模型预测,早期新组织积累主要由对植入聚合物支架的炎症反应驱动,但随着支架降解,更新逐渐由机械介导。使用羔羊模型,我们证实早期新组织形成主要源于支架诱导的异物反应,导致以TEVG短暂狭窄为特征的早期动态重塑期。随着支架降解,机械介导的新组织重塑在约26周时占主导地位。支架完全降解后,形成的新血管经历生长和重塑,模拟天然血管行为,包括生物生长能力,流体-结构相互作用模拟提供详细的血流动力学和壁应力信息进一步支持了这一点。

结论

这些发现为TEVG重塑提供了见解,对先天性心脏病患儿TEVG的临床应用和未来发展具有重要意义。

https://cdn.ncbi.nlm.nih.gov/pmc/blobs/883f/9053249/34e735a16d62/43856_2021_63_Fig1_HTML.jpg

文献AI研究员

20分钟写一篇综述,助力文献阅读效率提升50倍。

立即体验

用中文搜PubMed

大模型驱动的PubMed中文搜索引擎

马上搜索

文档翻译

学术文献翻译模型,支持多种主流文档格式。

立即体验