Suppr超能文献

NOX4 阻断通过激活 Nrf2 信号通路抑制钛纳米颗粒诱导的骨破坏。

NOX4 blockade suppresses titanium nanoparticle-induced bone destruction via activation of the Nrf2 signaling pathway.

机构信息

Department of Orthopedics, The First Affiliated Hospital of Soochow University, Suzhou, 215006, Jiangsu, China.

Department of Orthopedic Surgery, The First Affiliated Hospital of University of Science and Technology of China, Hefei, 230001, Anhui, China.

出版信息

J Nanobiotechnology. 2022 May 23;20(1):241. doi: 10.1186/s12951-022-01413-w.

Abstract

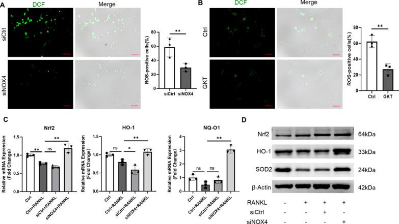
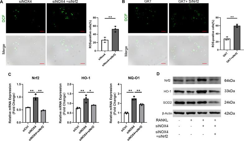
Periprosthetic osteolysis (PPO) triggered by wear particles is the most severe complication of total joint replacement (TJR) surgeries, representing the major cause of implant failure, which is public health concern worldwide. Previous studies have confirmed the specialized role of osteoclast-induced progressive bone destruction in the progression of PPO. Additionally, the reactive oxygen species (ROS) induced by wear particles can promote excessive osteoclastogenesis and bone resorption. Nicotinamide adenine dinucleotide phosphate oxidase 4 (NOX4), a cellular enzyme, is considered to be responsible for the production of ROS and the formation of mature osteoclasts. However, NOX4 involvement in PPO has not yet been elucidated. Therefore, we investigated the mechanism by which NOX4 regulates osteoclast differentiation and the therapeutic effects on titanium nanoparticle-induced bone destruction. We found that NOX4 blockade suppressed osteoclastogenesis and enhanced the scavenging of intracellular ROS. Our rescue experiment revealed that nuclear factor-erythroid 2-related factor 2 (Nrf2) silencing reversed the effects of NOX4 blockade on ROS production and osteoclast differentiation. In addition, we found increased expression levels of NOX4 in PPO tissues, while NOX4 inhibition in vivo exerted protective effects on titanium nanoparticle-induced osteolysis through antiosteoclastic and antioxidant effects. Collectively, these findings suggested that NOX4 blockade suppresses titanium nanoparticle-induced bone destruction via activation of the Nrf2 signaling pathway and that NOX4 blockade may be an attractive therapeutic approach for preventing PPO.

摘要

假体周围骨溶解症(PPO)是由磨损颗粒引发的最严重的全关节置换(TJR)手术并发症,是导致植入物失效的主要原因,也是全球关注的公共健康问题。先前的研究已经证实了破骨细胞诱导的渐进性骨破坏在 PPO 进展中的特殊作用。此外,磨损颗粒产生的活性氧(ROS)可以促进破骨细胞过度生成和骨吸收。烟酰胺腺嘌呤二核苷酸磷酸氧化酶 4(NOX4)是一种细胞酶,被认为负责产生 ROS 和形成成熟的破骨细胞。然而,NOX4 在 PPO 中的作用尚未阐明。因此,我们研究了 NOX4 调节破骨细胞分化的机制以及对钛纳米颗粒诱导的骨破坏的治疗效果。我们发现,NOX4 阻断抑制了破骨细胞生成,并增强了细胞内 ROS 的清除。我们的挽救实验表明,核因子-红细胞 2 相关因子 2(Nrf2)沉默逆转了 NOX4 阻断对 ROS 产生和破骨细胞分化的影响。此外,我们发现 PPO 组织中 NOX4 的表达水平增加,而体内抑制 NOX4 对钛纳米颗粒诱导的骨溶解具有保护作用,通过抗破骨细胞和抗氧化作用。综上所述,这些发现表明,NOX4 阻断通过激活 Nrf2 信号通路抑制钛纳米颗粒诱导的骨破坏,NOX4 阻断可能是预防 PPO 的一种有吸引力的治疗方法。

https://cdn.ncbi.nlm.nih.gov/pmc/blobs/a7f1/9125939/6323025a8f6c/12951_2022_1413_Fig1_HTML.jpg

文献AI研究员

20分钟写一篇综述,助力文献阅读效率提升50倍。

立即体验

用中文搜PubMed

大模型驱动的PubMed中文搜索引擎

马上搜索

文档翻译

学术文献翻译模型,支持多种主流文档格式。

立即体验