Suppr超能文献

Oct4 差异调控多能干细胞中的染色质开放和增强子转录。

Oct4 differentially regulates chromatin opening and enhancer transcription in pluripotent stem cells.

机构信息

Max Planck Institute for Multidisciplinary Sciences, Department of Molecular Biology, Göttingen, Germany.

Max Planck Institute for Molecular Biomedicine, Department of Cell and Developmental Biology, Münster, Germany.

出版信息

Elife. 2022 May 27;11:e71533. doi: 10.7554/eLife.71533.

Abstract

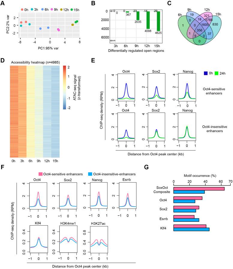
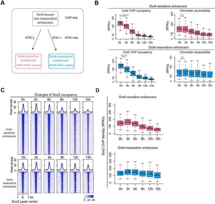
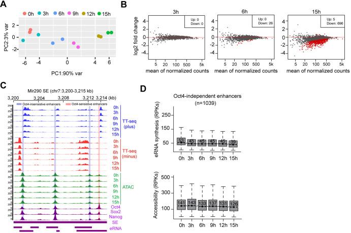
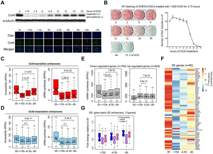
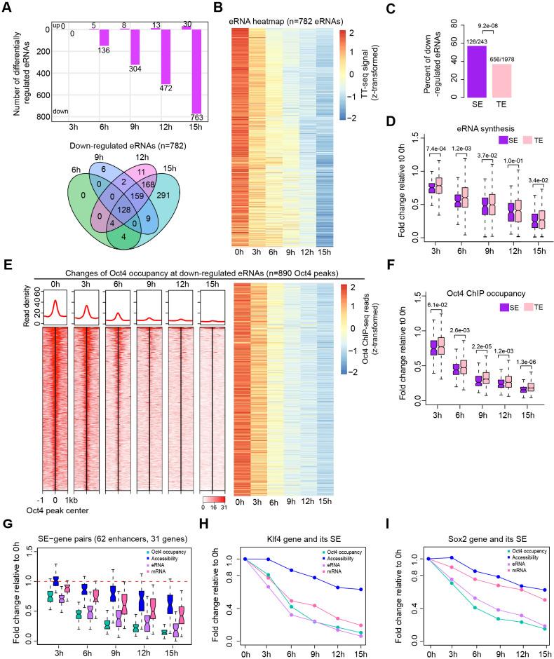
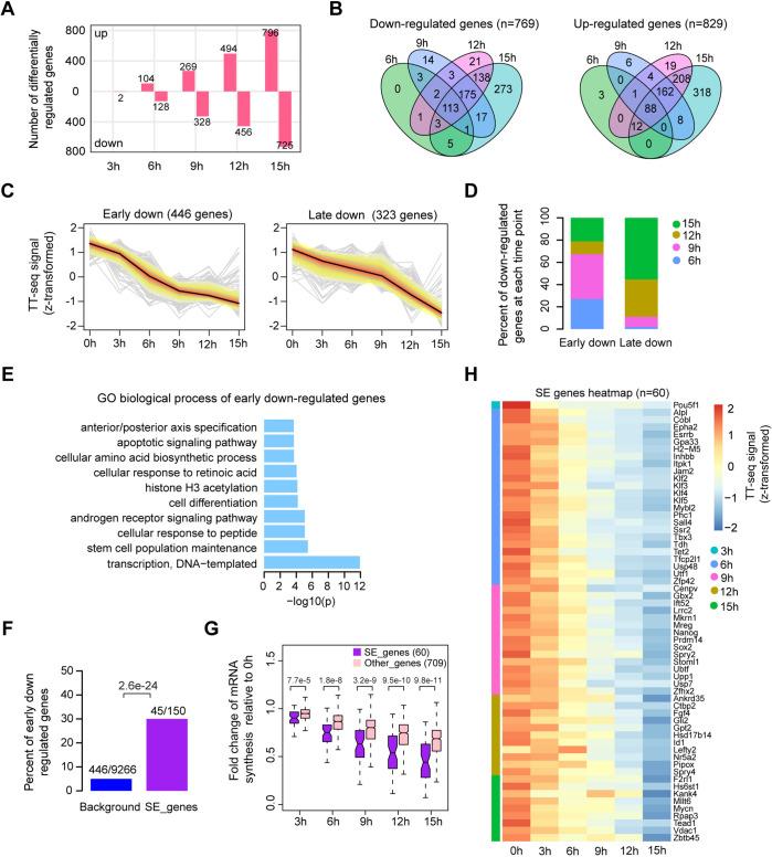
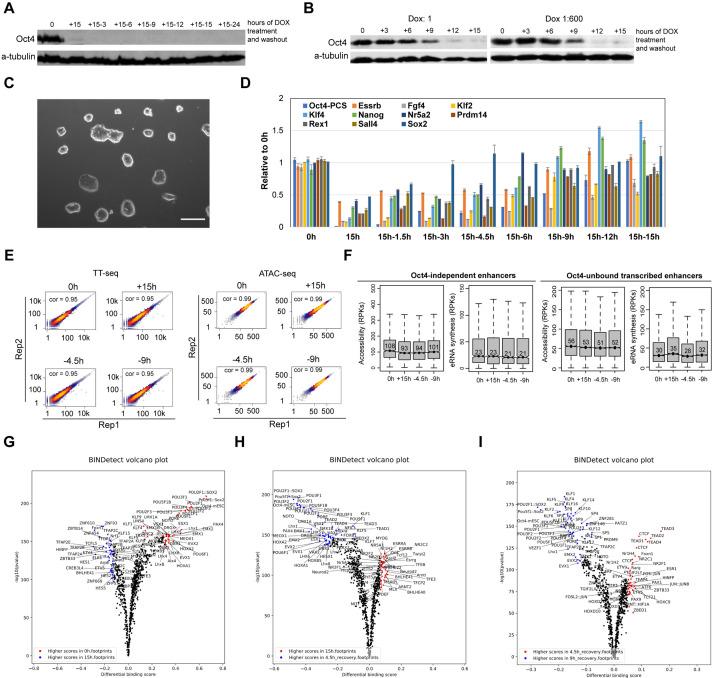
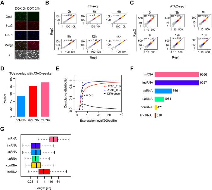
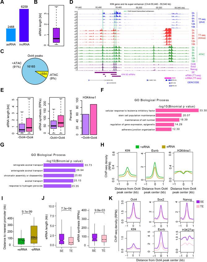
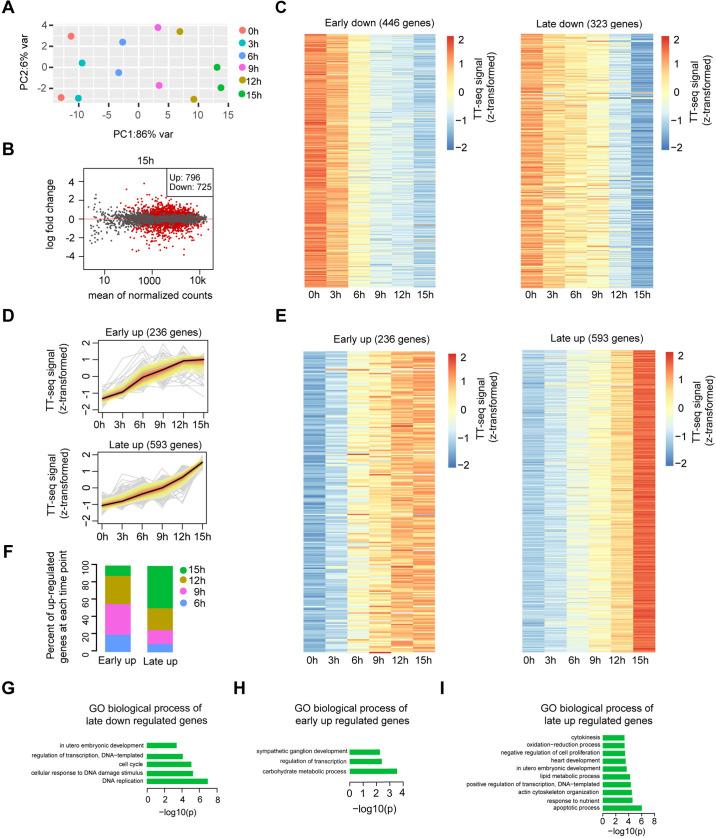
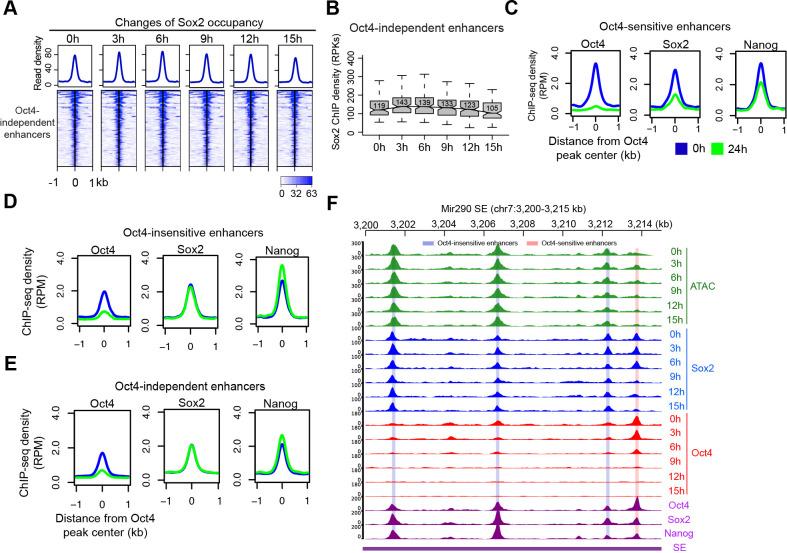
The transcription factor Oct4 is essential for the maintenance and induction of stem cell pluripotency, but its functional roles are not fully understood. Here, we investigate the functions of Oct4 by depleting and subsequently recovering it in mouse embryonic stem cells (ESCs) and conducting a time-resolved multiomics analysis. Oct4 depletion leads to an immediate loss of its binding to enhancers, accompanied by a decrease in mRNA synthesis from its target genes that are part of the transcriptional network that maintains pluripotency. Gradual decrease of Oct4 binding to enhancers does not immediately change the chromatin accessibility but reduces transcription of enhancers. Conversely, partial recovery of Oct4 expression results in a rapid increase in chromatin accessibility, whereas enhancer transcription does not fully recover. These results indicate different concentration-dependent activities of Oct4. Whereas normal ESC levels of Oct4 are required for transcription of pluripotency enhancers, low levels of Oct4 are sufficient to retain chromatin accessibility, likely together with other factors such as Sox2.

摘要

转录因子 Oct4 对于维持和诱导干细胞多能性至关重要,但它的功能作用尚未完全了解。在这里,我们通过在小鼠胚胎干细胞(ESC)中耗尽和随后恢复 Oct4 来研究其功能,并进行了时间分辨的多组学分析。Oct4 的耗竭会导致其与增强子的结合立即丧失,伴随着其靶基因的 mRNA 合成减少,这些靶基因是维持多能性的转录网络的一部分。Oct4 与增强子结合的逐渐减少不会立即改变染色质可及性,但会降低增强子的转录。相反,Oct4 表达的部分恢复会导致染色质可及性的快速增加,而增强子转录则不能完全恢复。这些结果表明 Oct4 具有不同浓度依赖性的活性。虽然正常 ESC 水平的 Oct4 对于多能性增强子的转录是必需的,但低水平的 Oct4 足以保持染色质可及性,可能与 Sox2 等其他因素一起。

https://cdn.ncbi.nlm.nih.gov/pmc/blobs/f630/9142147/1f2ca91d6d40/elife-71533-fig1.jpg

文献AI研究员

20分钟写一篇综述,助力文献阅读效率提升50倍。

立即体验

用中文搜PubMed

大模型驱动的PubMed中文搜索引擎

马上搜索

文档翻译

学术文献翻译模型,支持多种主流文档格式。

立即体验