Suppr超能文献

氨基甲酸乙酯通过抑制谷胱甘肽合成和抑制核因子E2相关因子2(Nrf2)激活来引发肝脏中的铁死亡。

Ethyl carbamate triggers ferroptosis in liver through inhibiting GSH synthesis and suppressing Nrf2 activation.

作者信息

Xu Yang, Li Yuting, Li Jiaxin, Chen Wei

机构信息

Department of Food Science and Nutrition, College of Biosystems Engineering and Food Science, Zhejiang University, Hangzhou, 310058, China.

Department of Food Science and Nutrition, College of Biosystems Engineering and Food Science, Zhejiang University, Hangzhou, 310058, China; Ningbo Research Institute, Zhejiang University, Ningbo, 315100, China.

出版信息

Redox Biol. 2022 Jul;53:102349. doi: 10.1016/j.redox.2022.102349. Epub 2022 May 22.

Abstract

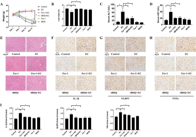
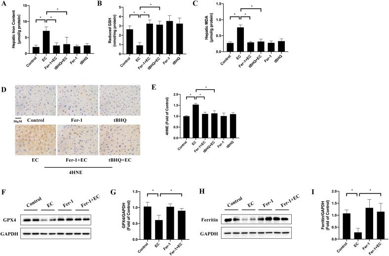
Humans are inevitably exposed to ethyl carbamate (EC) via consumption of fermented food and beverages. EC, known as an environmental toxin, can cause oxidative stress-mediated severe toxicity, but the underlying mechanisms remain unveiled. Ferroptosis is a newly identified ROS-mediated non-apoptotic cell death characterized by iron accumulation and excessive lipid oxidation. In this study, we first found that EC triggered ferroptosis in liver cells by detection of decreased cell viability, GSH, GPX4 and Ferritin levels, as well as increased iron and MDA contents. Ferroptosis inhibitor ferrostatin-1 (Fer-1) pretreatment rescued ferroptotic damage, indicating that ferroptosis was critical for EC-caused cell death. Furthermore, GSH synthesis precursor N-acetylcysteine displayed significant anti-ferroptotic properties and we suggested that GSH depletion might be the main cause of ferroptosis under EC exposure. EC-triggered GSH depletion mainly depended on suppressed GSH synthesis via inhibition of SLC7A11 and GCLC expressions. Notably, EC blocked Nrf2 activation by repression of phosphorylation modification and nuclear translocation, which further resulted in ferroptosis occurrence. We also observed EC-induced liver dysfunction and inflammation, accompanied with oxidative stress, ferroptosis and downregulated Nrf2 signaling in Balb/c mice, which could be effectively reversed by Fer-1 and tBHQ pretreatment. Together, our study indicated that ferroptosis is a new mechanism for EC-caused toxicity, which was attributed to Nrf2 inactivation and GSH depletion.

摘要

人类不可避免地会通过食用发酵食品和饮料接触到氨基甲酸乙酯(EC)。EC作为一种环境毒素,可导致氧化应激介导的严重毒性,但潜在机制仍不明确。铁死亡是一种新发现的由活性氧介导的非凋亡性细胞死亡,其特征是铁积累和过度的脂质氧化。在本研究中,我们首先通过检测细胞活力、谷胱甘肽(GSH)、谷胱甘肽过氧化物酶4(GPX4)和铁蛋白水平降低,以及铁和丙二醛(MDA)含量增加,发现EC可引发肝细胞铁死亡。铁死亡抑制剂铁抑素-1(Fer-1)预处理可挽救铁死亡损伤,表明铁死亡对EC诱导的细胞死亡至关重要。此外,GSH合成前体N-乙酰半胱氨酸具有显著的抗铁死亡特性,我们认为GSH耗竭可能是EC暴露下铁死亡的主要原因。EC引发的GSH耗竭主要依赖于通过抑制溶质载体家族7成员11(SLC7A11)和谷氨酸半胱氨酸连接酶催化亚基(GCLC)的表达来抑制GSH合成。值得注意的是,EC通过抑制磷酸化修饰和核转位来阻断核因子E2相关因子2(Nrf2)的激活,进而导致铁死亡的发生。我们还观察到EC诱导Balb/c小鼠肝功能障碍和炎症,伴有氧化应激、铁死亡和Nrf2信号通路下调,而Fer-1和叔丁基对苯二酚(tBHQ)预处理可有效逆转这些变化。总之,我们的研究表明,铁死亡是EC导致毒性的一种新机制,这归因于Nrf2失活和GSH耗竭。

https://cdn.ncbi.nlm.nih.gov/pmc/blobs/2131/9142717/e926f08dc631/ga1.jpg

文献AI研究员

20分钟写一篇综述,助力文献阅读效率提升50倍。

立即体验

用中文搜PubMed

大模型驱动的PubMed中文搜索引擎

马上搜索

文档翻译

学术文献翻译模型,支持多种主流文档格式。

立即体验