Suppr超能文献

Catchet-MS 鉴定出伊马替尼靶向沙利度胺类似物,作为新型 HIV-1 潜伏期逆转剂。

Catchet-MS identifies IKZF1-targeting thalidomide analogues as novel HIV-1 latency reversal agents.

机构信息

Department of Biochemistry, Erasmus University Medical Center, Ee622 PO Box 2040, 3000CA Rotterdam, The Netherlands.

Department of Pathology, Erasmus University Medical Center, The Netherlands.

出版信息

Nucleic Acids Res. 2022 Jun 10;50(10):5577-5598. doi: 10.1093/nar/gkac407.

Abstract

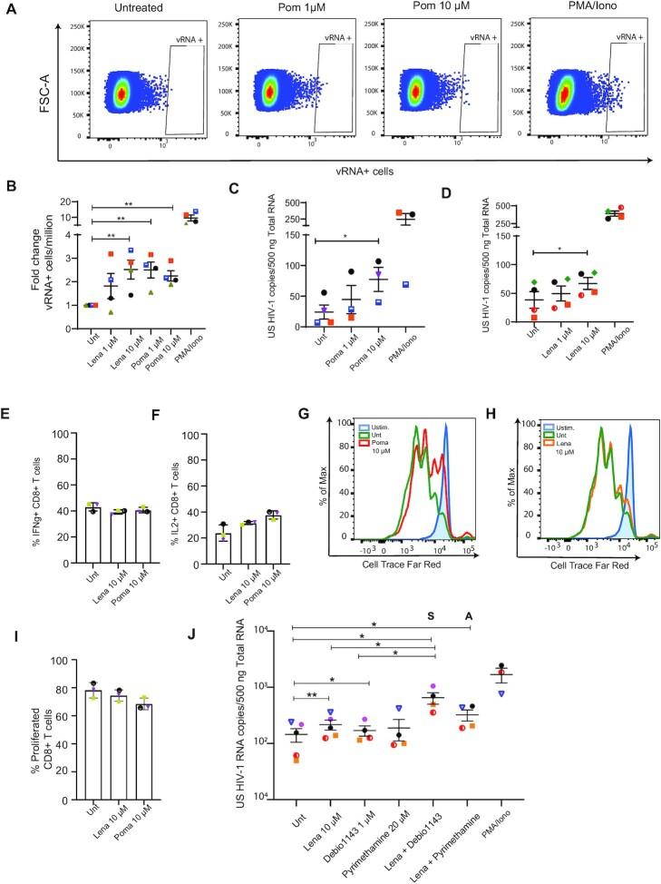
A major pharmacological strategy toward HIV cure aims to reverse latency in infected cells as a first step leading to their elimination. While the unbiased identification of molecular targets physically associated with the latent HIV-1 provirus would be highly valuable to unravel the molecular determinants of HIV-1 transcriptional repression and latency reversal, due to technical limitations, this has been challenging. Here we use a dCas9 targeted chromatin and histone enrichment strategy coupled to mass spectrometry (Catchet-MS) to probe the differential protein composition of the latent and activated HIV-1 5'LTR. Catchet-MS identified known and novel latent 5'LTR-associated host factors. Among these, IKZF1 is a novel HIV-1 transcriptional repressor, required for Polycomb Repressive Complex 2 recruitment to the LTR. We find the clinically advanced thalidomide analogue iberdomide, and the FDA approved analogues lenalidomide and pomalidomide, to be novel LRAs. We demonstrate that, by targeting IKZF1 for degradation, these compounds reverse HIV-1 latency in CD4+ T-cells isolated from virally suppressed people living with HIV-1 and that they are able to synergize with other known LRAs.

摘要

一种针对 HIV 治愈的主要药理学策略旨在逆转受感染细胞中的潜伏期,作为消除它们的第一步。虽然客观地鉴定与潜伏的 HIV-1 前病毒物理相关的分子靶标对于揭示 HIV-1 转录抑制和潜伏期逆转的分子决定因素非常有价值,但由于技术限制,这一直具有挑战性。在这里,我们使用靶向 dCas9 的染色质和组蛋白富集策略结合质谱(Catchet-MS)来探测潜伏和激活的 HIV-1 5'LTR 的差异蛋白组成。Catchet-MS 鉴定了已知和新的潜伏 5'LTR 相关宿主因子。在这些因子中,IKZF1 是一种新的 HIV-1 转录抑制剂,是多梳抑制复合物 2 募集到 LTR 所必需的。我们发现临床先进的沙利度胺类似物伊柏曲塞,以及 FDA 批准的类似物来那度胺和泊马度胺,是新型的潜伏期逆转激活剂。我们证明,通过针对 IKZF1 进行降解,这些化合物可以逆转从 HIV-1 受抑制的人分离的 CD4+T 细胞中的 HIV-1 潜伏期,并且它们能够与其他已知的潜伏期逆转激活剂协同作用。

https://cdn.ncbi.nlm.nih.gov/pmc/blobs/43ad/9177988/c881705d7608/gkac407fig1.jpg

文献AI研究员

20分钟写一篇综述,助力文献阅读效率提升50倍。

立即体验

用中文搜PubMed

大模型驱动的PubMed中文搜索引擎

马上搜索

文档翻译

学术文献翻译模型,支持多种主流文档格式。

立即体验