Suppr超能文献

AXL/CDCP1/SRC 轴赋予肺癌对奥希替尼的获得性耐药性。

AXL/CDCP1/SRC axis confers acquired resistance to osimertinib in lung cancer.

机构信息

Cancer Translational Research Center, St. Mary's Institute of Health Sciences, Kurume, Fukuoka, Japan.

Department of Pharmaceutics, Graduate School of Pharmaceutical Sciences, Kyushu University, Fukuoka, Japan.

出版信息

Sci Rep. 2022 May 28;12(1):8983. doi: 10.1038/s41598-022-12995-8.

Abstract

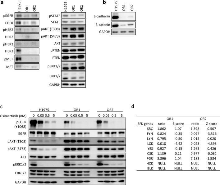
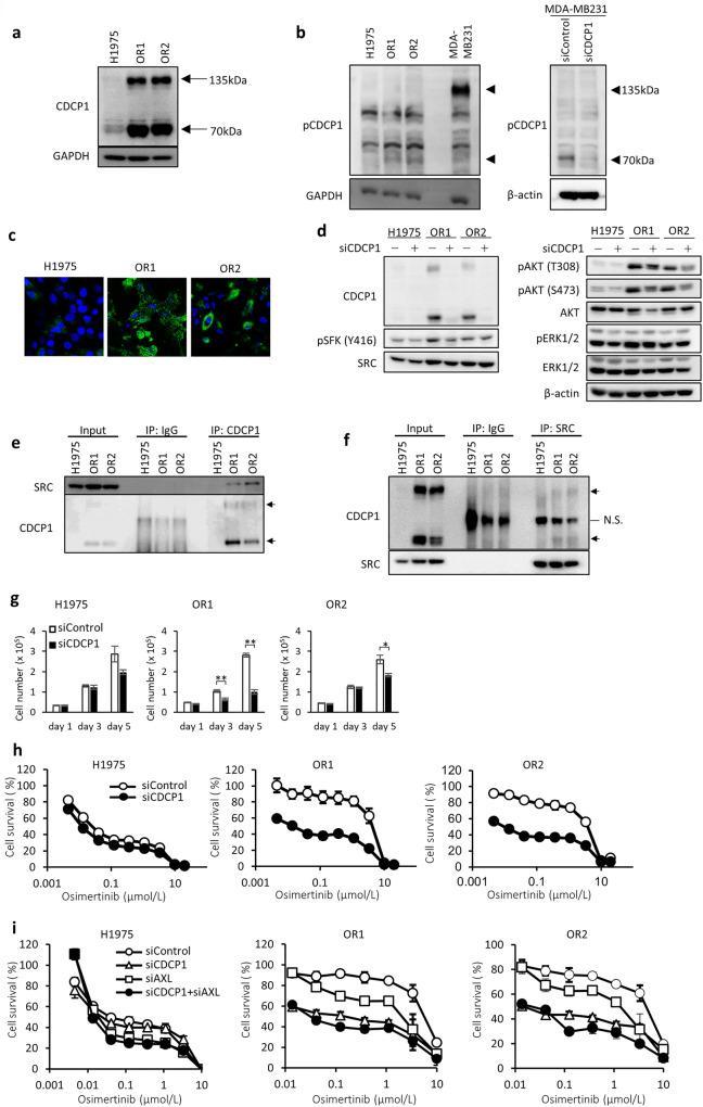
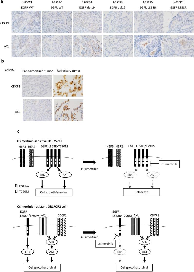
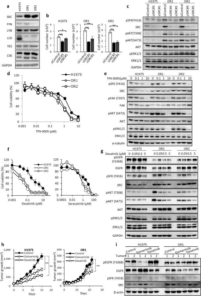
Osimertinib, a third-generation EGFR-TKI, has nowadays been applied to non-small cell lung cancer harboring activated EGFR mutation with or without T790M, but ultimately develop resistance to this drug. Here we report a novel mechanism of acquired resistance to osimertinib and the reversal of which could improve the clinical outcomes. In osimertinib-resistant lung cancer cell lines harboring T790M mutation that we established, expression of multiple EGFR family proteins and MET was markedly reduced, whereas expression of AXL, CDCP1 and SRC was augmented along with activation of AKT. Surprisingly, AXL or CDCP1 expression was induced by osimertinib in a time-dependent manner up to 3 months. Silencing of CDCP1 or AXL restored the sensitivity to osimertinib with reduced activation of SRC and AKT. Furthermore, silencing of both CDCP1 and AXL increased the sensitivity to osimertinib. Either silencing of SRC or dasatinib, a SRC family kinase (SFK) inhibitor, suppressed AKT phosphorylation and cell growth. Increased expression of AXL and CDCP1 was observed in refractory tumor samples from patients with lung cancer treated with osimertinib. Together, this study suggests that AXL/SFK/AKT and CDCP1/SFK/AKT signaling pathways play some roles in acquired osimertinib resistance of non-small cell lung cancer.

摘要

奥希替尼,第三代 EGFR-TKI,目前已应用于携带 EGFR 激活突变(无论是否存在 T790M 突变)的非小细胞肺癌,但最终会对该药物产生耐药性。在这里,我们报告了奥希替尼获得性耐药的一种新机制,其逆转可以改善临床结局。在我们建立的携带 T790M 突变的奥希替尼耐药肺癌细胞系中,多种 EGFR 家族蛋白和 MET 的表达明显降低,而 AXL、CDCP1 和 SRC 的表达增加,同时 AKT 被激活。令人惊讶的是,奥希替尼在 3 个月的时间内呈时间依赖性诱导 AXL 或 CDCP1 表达。沉默 CDCP1 或 AXL 可恢复对奥希替尼的敏感性,同时降低 SRC 和 AKT 的激活。此外,沉默 CDCP1 和 AXL 均可增加对奥希替尼的敏感性。沉默 SRC 或 dasatinib(一种 SRC 家族激酶(SFK)抑制剂)均可抑制 AKT 磷酸化和细胞生长。在接受奥希替尼治疗的肺癌患者的耐药性肿瘤样本中观察到 AXL 和 CDCP1 的表达增加。总之,这项研究表明,AXL/SFK/AKT 和 CDCP1/SFK/AKT 信号通路在非小细胞肺癌获得性奥希替尼耐药中发挥一定作用。

https://cdn.ncbi.nlm.nih.gov/pmc/blobs/ec67/9148303/bc6fc782c025/41598_2022_12995_Fig1_HTML.jpg

文献AI研究员

20分钟写一篇综述,助力文献阅读效率提升50倍。

立即体验

用中文搜PubMed

大模型驱动的PubMed中文搜索引擎

马上搜索

文档翻译

学术文献翻译模型,支持多种主流文档格式。

立即体验