Suppr超能文献

与其他腺癌相比,CD318在影响结直肠癌预后的肿瘤免疫中的差异作用。

Differential Role of CD318 in Tumor Immunity Affecting Prognosis in Colorectal Cancer Compared to Other Adenocarcinomas.

作者信息

Patel Bhaumik, Curcic Marina, Eltokhy Mohamed Ashraf, Prasad Sahdeo

机构信息

Department of Immunotherapeutic and Biotechnology, Texas Tech University Health Science Center, Abilene, TX 79601, USA.

R&D Life Sciences LLC., 13707 66th Street N, Largo, FL 33773, USA.

出版信息

J Clin Med. 2025 Jul 19;14(14):5139. doi: 10.3390/jcm14145139.

Abstract

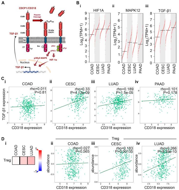
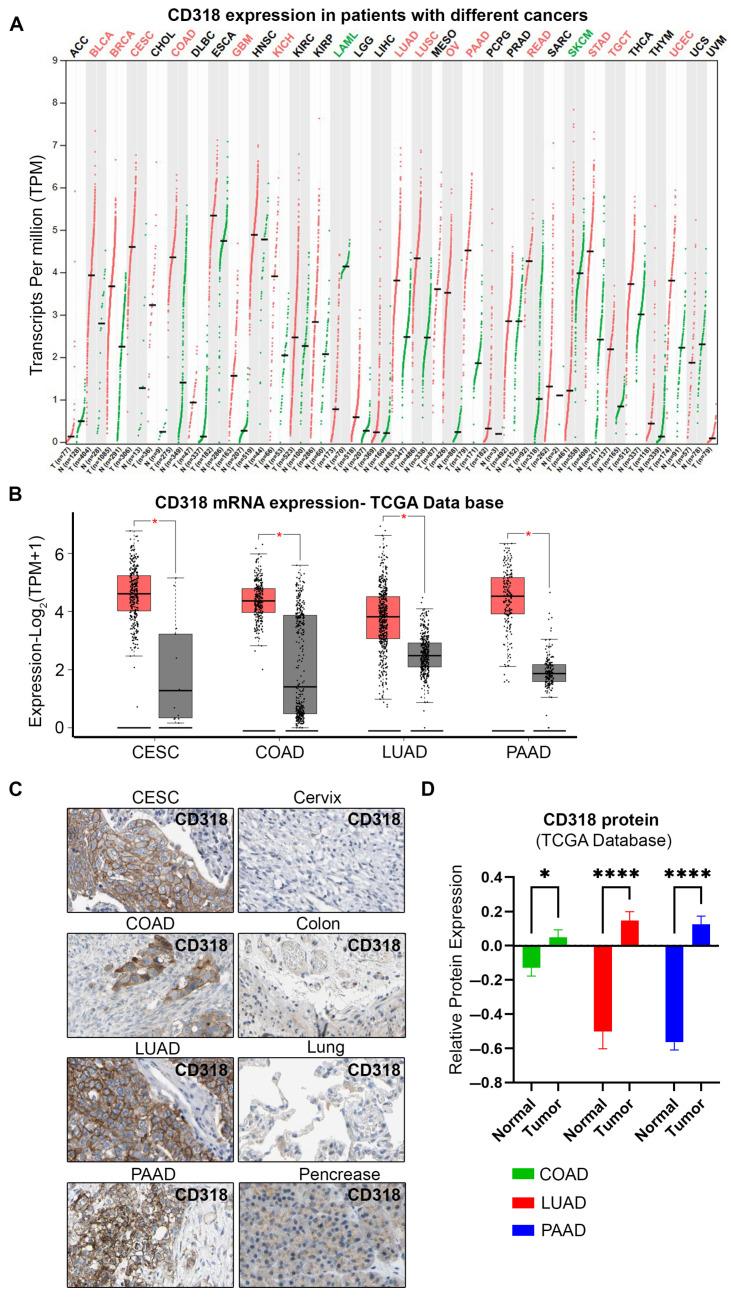
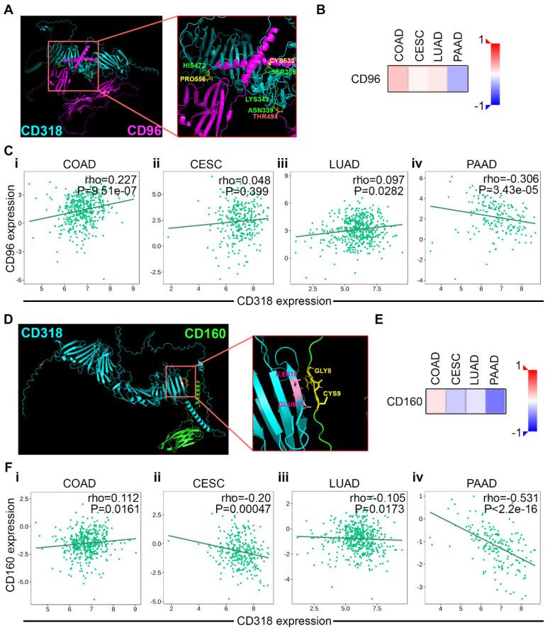
: CD318 (also known as CDCP1) is a transmembrane protein that is overexpressed in many cancers and contributes to tumor progression, invasion, and metastasis by activating SRC family kinases through phosphorylation. Emerging evidence also suggests that CD318 plays a role in modulating the tumor immune microenvironment, although its precise mechanism in tumor progression is still not well understood. : To investigate this, we analyzed the expression and immune-related functions of CD318 using the publicly available data from The Cancer Genome Atlas (TCGA) across colorectal adenocarcinoma (COAD), cervical squamous cell carcinoma (CESC), lung adenocarcinoma (LUAD), and pancreatic adenocarcinoma (PAAD). : All four cancers exhibited a high level of CD318 expression. Notably, in CESC, LUAD, and PAAD, plasmin-mediated cleavage of CD318 leads to phosphorylation of SRC and protein kinase C delta (PKCδ), which activates HIF1α and/or p38 MAPK. These downstream effectors translocate to the nucleus and promote the transcriptional upregulation of TGFβ1, fostering an immunosuppressive tumor microenvironment through Treg cell recruitment. In contrast, this signaling cascade appears to be absent in COAD. Instead, our analysis indicate that intact CD318 in COAD interacts with the surface receptors CD96 and CD160, which are found on CD8 T cells and NK cells. : This interaction enhances cytotoxic immune responses in COAD by promoting CD8 T cell and NK cell activity, offering a possible explanation for the favorable prognosis associated with high CD318 expression in COAD, compared to the poorer outcomes observed in CESC, LUAD, and PAAD.

摘要

CD318(也称为CDCP1)是一种跨膜蛋白,在许多癌症中过表达,并通过磷酸化激活SRC家族激酶促进肿瘤进展、侵袭和转移。新出现的证据还表明,CD318在调节肿瘤免疫微环境中发挥作用,尽管其在肿瘤进展中的精确机制仍未完全清楚。为了对此进行研究,我们利用来自癌症基因组图谱(TCGA)的公开数据,分析了CD318在结肠腺癌(COAD)、宫颈鳞状细胞癌(CESC)、肺腺癌(LUAD)和胰腺腺癌(PAAD)中的表达及免疫相关功能。所有这四种癌症均表现出高水平的CD318表达。值得注意的是,在CESC、LUAD和PAAD中,纤溶酶介导的CD318裂解导致SRC和蛋白激酶Cδ(PKCδ)磷酸化,从而激活HIF1α和/或p38丝裂原活化蛋白激酶(MAPK)。这些下游效应物转移至细胞核并促进TGFβ1的转录上调,通过募集调节性T细胞(Treg)营造免疫抑制性肿瘤微环境。相比之下,COAD中似乎不存在这种信号级联反应。相反,我们的分析表明,COAD中完整的CD318与CD8 T细胞和自然杀伤细胞(NK细胞)表面的受体CD96和CD160相互作用。这种相互作用通过促进CD8 T细胞和NK细胞活性增强COAD中的细胞毒性免疫反应,这可能解释了与CESC、LUAD和PAAD中较差预后相比,COAD中高CD318表达与良好预后相关的原因。

https://cdn.ncbi.nlm.nih.gov/pmc/blobs/a306/12295231/2797780295bf/jcm-14-05139-g001.jpg

文献AI研究员

20分钟写一篇综述,助力文献阅读效率提升50倍。

立即体验

用中文搜PubMed

大模型驱动的PubMed中文搜索引擎

马上搜索

文档翻译

学术文献翻译模型,支持多种主流文档格式。

立即体验