Suppr超能文献

托珠单抗调节效应细胞上的激活和抑制信号,增强其对CD318+肿瘤细胞系的细胞毒性。

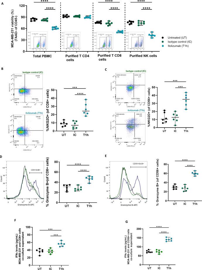
Itolizumab regulates activating and inhibitory signals on effector cells, improving their cytotoxicity against CD318+ tumor cell lines.

作者信息

González Muñoz Cynthia, Álvarez Arzola Rydell, Calvo Pérez Adanays, Frometa Campanón Milagro de la Caridad, Hernández Casaña Patricia, Fernández-Calienes Valdés Aymé, Lorenzo-Luaces Patricia, Mazorra Herrera Zaima, Crombet Ramos Tania, Labrada Mon Mayrel

机构信息

Research Division, Center of Molecular Immunology, Havana, Cuba.

Cellular Biology Department and Biological Sample Bio-Bank, National Institute of Oncology and Radiobiology, Havana, Cuba.

出版信息

Front Immunol. 2025 May 5;16:1585597. doi: 10.3389/fimmu.2025.1585597. eCollection 2025.

Abstract

INTRODUCTION

The CD6-CD318 axis has emerged as a potential target for immuno-oncology. Recent work has shown that blocking the CD6-CD318 interaction with a murine anti-human CD6 antibody increases lymphocyte cytotoxicity. However, several studies have demonstrated the drawbacks associated with the clinical use of murine antibodies and the variability among anti-CD6 antibodies. Therefore, evidence that the first-in-class humanized anti-human CD6 antibody itolizumab could be used for cancer immunotherapy may be a breakthrough in developing an antitumor clinical approach.

METHODS

Phenotypic and functional characterization of peripheral blood mononuclear cells (PBMCs) from healthy donors after challenge with CD318+ cell lines was performed by flow cytometry. In addition, IFNγ was determined by ELISA in culture supernatants. Immunohistochemical analyses of breast tumor samples were also performed.

RESULTS AND DISCUSSION

Here, we provide evidence supporting the rationale for itolizumab in cancer immunotherapy. The blockade of the CD6-CD318 interaction by itolizumab increases the cytotoxic capacity of CD8 T and NK cells over CD318+ tumor lines, reverses the NKG2A/NKG2D ratio, and increases granzyme B and IFNγ production. Itolizumab also regulates immune responses by downregulating CD5 expression and upregulating PD-1 and CTLA-4 inhibitory receptors on lymphocytes, which contribute to reducing exacerbated responses and additively enhancing CD318+ tumor cell cytotoxicity when combined with other immunocheckpoint inhibitors. In addition, we report that CD6-CD318 interaction inhibits lymphocyte proliferation and survival while downregulating CD6 expression on lymphocytes and in human breast cancer tissue samples, reinforcing the role of the CD6-CD318 axis as an immune checkpoint and highlighting the potential of itolizumab as an immune checkpoint inhibitor. Taken together, our results provide the first evidence linking the blocking of the CD6-CD318 axis by itolizumab with the potentiation of functional properties of lymphocytes, highlighting itolizumab as a novel promising immunotherapy for CD318+ tumors and supporting the relevance of new combinatorial therapies with checkpoint inhibitors.

摘要

引言

CD6 - CD318轴已成为免疫肿瘤学的一个潜在靶点。最近的研究表明,用鼠抗人CD6抗体阻断CD6 - CD318相互作用可增强淋巴细胞的细胞毒性。然而,多项研究已证明鼠抗体临床应用存在的缺点以及抗CD6抗体之间的变异性。因此,一流的人源化抗人CD6抗体艾托珠单抗可用于癌症免疫治疗的证据,可能是开发抗肿瘤临床方法的一项突破。

方法

用流式细胞术对健康供体的外周血单个核细胞(PBMC)在用CD318 +细胞系刺激后的表型和功能进行表征。此外,通过酶联免疫吸附测定法(ELISA)测定培养上清液中的γ干扰素(IFNγ)。还对乳腺肿瘤样本进行了免疫组织化学分析。

结果与讨论

在此,我们提供证据支持艾托珠单抗用于癌症免疫治疗的基本原理。艾托珠单抗对CD6 - CD318相互作用的阻断增强了CD8 T细胞和自然杀伤(NK)细胞对CD318 +肿瘤细胞系的细胞毒性能力,逆转了NKG2A/NKG2D比率,并增加了颗粒酶B和IFNγ的产生。艾托珠单抗还通过下调CD5表达以及上调淋巴细胞上的程序性死亡受体1(PD - 1)和细胞毒性T淋巴细胞相关抗原4(CTLA - 4)抑制性受体来调节免疫反应,这有助于减少过度反应,并在与其他免疫检查点抑制剂联合使用时累加增强对CD318 +肿瘤细胞的细胞毒性。此外,我们报告CD6 - CD318相互作用抑制淋巴细胞增殖和存活,同时下调淋巴细胞以及人乳腺癌组织样本中CD6的表达,强化了CD6 - CD318轴作为免疫检查点的作用,并突出了艾托珠单抗作为免疫检查点抑制剂的潜力。综上所述,我们的结果首次提供了证据,将艾托珠单抗对CD6 - CD318轴的阻断与淋巴细胞功能特性的增强联系起来,突出了艾托珠单抗作为一种对CD318 +肿瘤有前景的新型免疫疗法,并支持了与检查点抑制剂联合新疗法的相关性。

https://cdn.ncbi.nlm.nih.gov/pmc/blobs/0542/12086168/3b273a87819f/fimmu-16-1585597-g001.jpg

文献AI研究员

20分钟写一篇综述,助力文献阅读效率提升50倍。

立即体验

用中文搜PubMed

大模型驱动的PubMed中文搜索引擎

马上搜索

文档翻译

学术文献翻译模型,支持多种主流文档格式。

立即体验