Suppr超能文献

姜黄素增强的自噬通过TFEB-P300-BRD4轴改善动脉粥样硬化发生过程中的炎症。

Autophagy enhanced by curcumin ameliorates inflammation in atherogenesis the TFEB-P300-BRD4 axis.

作者信息

Li Xuesong, Zhu Ruigong, Jiang Hong, Yin Quanwen, Gu Jiaming, Chen Jiajing, Ji Xian, Wu Xuan, Fu Haiping, Wang Hui, Tang Xin, Gao Yuanqing, Wang Bingjian, Ji Yong, Chen Hongshan

机构信息

Key Laboratory of Cardiovascular and Cerebrovascular Medicine, School of Pharmacy, Nanjing Medical University, Nanjing 211166, China.

Department of Cardiology, Huai'an First People's Hospital Affiliated with Nanjing Medical University, Huai'an 223399, China.

出版信息

Acta Pharm Sin B. 2022 May;12(5):2280-2299. doi: 10.1016/j.apsb.2021.12.014. Epub 2021 Dec 29.

Abstract

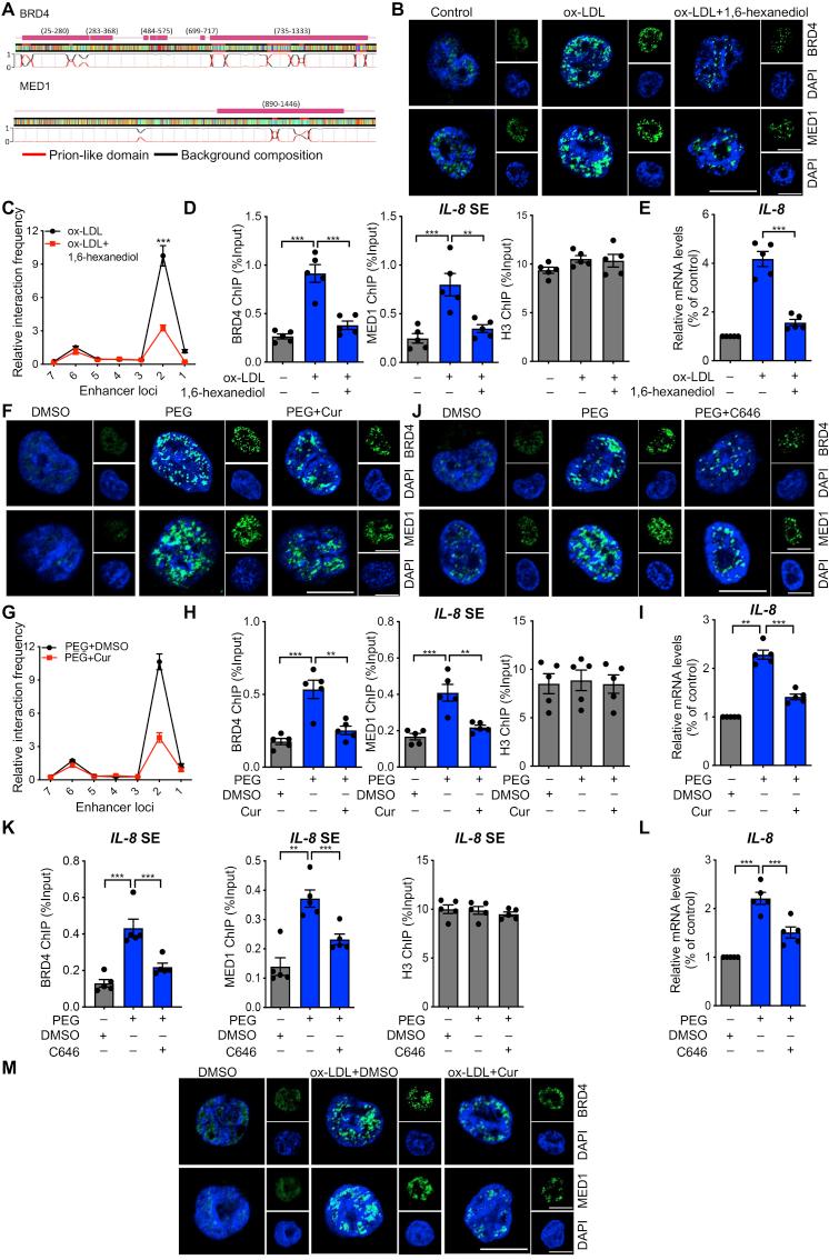
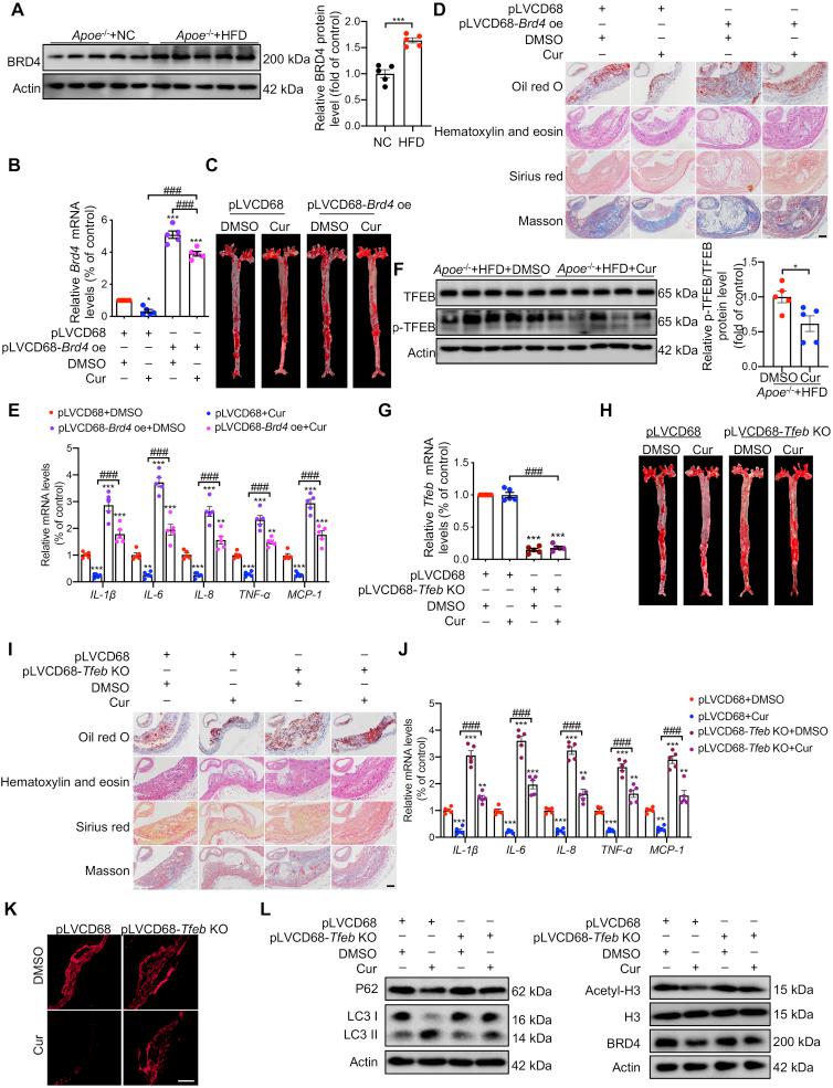
Disturbance of macrophage-associated lipid metabolism plays a key role in atherosclerosis. Crosstalk between autophagy deficiency and inflammation response in foam cells (FCs) through epigenetic regulation is still poorly understood. Here, we demonstrate that in macrophages, oxidized low-density lipoprotein (ox-LDL) leads to abnormal crosstalk between autophagy and inflammation, thereby causing aberrant lipid metabolism mediated through a dysfunctional transcription factor EB (TFEB)-P300-bromodomain-containing protein 4 (BRD4) axis. ox-LDL led to macrophage autophagy deficiency along with TFEB cytoplasmic accumulation and increased reactive oxygen species generation. This activated P300 promoted BRD4 binding on the promoter regions of inflammatory genes, consequently contributing to inflammation with atherogenesis. Particularly, ox-LDL activated BRD4-dependent super-enhancer associated with liquid-liquid phase separation (LLPS) on the regulatory regions of inflammatory genes. Curcumin (Cur) prominently restored FCs autophagy by promoting TFEB nuclear translocation, optimizing lipid catabolism, and reducing inflammation. The consequences of P300 and BRD4 on super-enhancer formation and inflammatory response in FCs could be prevented by Cur. Furthermore, the anti-atherogenesis effect of Cur was inhibited by macrophage-specific overexpression or knock-out in knock-out mice bone marrow transplantation. The findings identify a novel TFEB-P300-BRD4 axis and establish a new epigenetic paradigm by which Cur regulates autophagy, inhibits inflammation, and decreases lipid content.

摘要

巨噬细胞相关脂质代谢紊乱在动脉粥样硬化中起关键作用。通过表观遗传调控,自噬缺陷与泡沫细胞(FCs)炎症反应之间的串扰仍知之甚少。在此,我们证明在巨噬细胞中,氧化型低密度脂蛋白(ox-LDL)导致自噬与炎症之间的异常串扰,从而通过功能失调的转录因子EB(TFEB)-P300-含溴结构域蛋白4(BRD4)轴介导异常脂质代谢。ox-LDL导致巨噬细胞自噬缺陷,同时伴有TFEB在细胞质中积累和活性氧生成增加。这激活的P300促进BRD4与炎症基因启动子区域结合,进而导致炎症并促进动脉粥样硬化形成。特别地,ox-LDL激活与炎症基因调控区域上液-液相分离(LLPS)相关的BRD4依赖性超级增强子。姜黄素(Cur)通过促进TFEB核转位、优化脂质分解代谢和减轻炎症,显著恢复FCs自噬。Cur可预防P300和BRD4对FCs中超级增强子形成和炎症反应的影响。此外,在敲除小鼠骨髓移植中,巨噬细胞特异性过表达或敲除可抑制Cur的抗动脉粥样硬化作用。这些发现确定了一个新的TFEB-P300-BRD4轴,并建立了一种新的表观遗传模式,通过该模式Cur调节自噬、抑制炎症并降低脂质含量。

https://cdn.ncbi.nlm.nih.gov/pmc/blobs/c348/9136579/1edec3b18ab1/ga1.jpg

文献AI研究员

20分钟写一篇综述,助力文献阅读效率提升50倍。

立即体验

用中文搜PubMed

大模型驱动的PubMed中文搜索引擎

马上搜索

文档翻译

学术文献翻译模型,支持多种主流文档格式。

立即体验