Suppr超能文献

解析 Epac1-SOCS3 信号在新生儿 CRD 诱导大鼠内脏敏感性发展中的作用。

Unraveling the role of Epac1-SOCS3 signaling in the development of neonatal-CRD-induced visceral hypersensitivity in rats.

机构信息

Jiangsu Province Key Laboratory of Anesthesiology, Xuzhou Medical University, Xuzhou, China.

Jiangsu Province Key Laboratory of Anesthesia and Analgesia Application Technology, Xuzhou Medical University, Xuzhou, China.

出版信息

CNS Neurosci Ther. 2022 Sep;28(9):1393-1408. doi: 10.1111/cns.13880. Epub 2022 Jun 15.

Abstract

AIMS

Visceral hypersensitivity in irritable bowel syndrome (IBS) is widespread, but effective therapies for it remain elusive. As a canonical anti-inflammatory protein, suppressor of cytokine signaling 3 (SOCS3) reportedly relays exchange protein 1 directly activated by cAMP (Epac1) signaling and inhibits the intracellular response to inflammatory cytokines. Despite the inhibitory effect of SOCS3 on the pro-inflammatory response and neuroinflammation in PVN, the systematic investigation of Epac1-SOCS3 signaling involved in visceral hypersensitivity remains unknown. This study aimed to explore Epac1-SOCS3 signaling in the activity of hypothalamic paraventricular nucleus (PVN) corticotropin-releasing factor (CRF) neurons and visceral hypersensitivity in adult rats experiencing neonatal colorectal distension (CRD).

METHODS

Rats were subjected to neonatal CRD to simulate visceral hypersensitivity to investigate the effect of Epac1-SOCS3 signaling on PVN CRF neurons. The expression and activity of Epac1 and SOCS3 in nociceptive hypersensitivity were determined by western blot, RT-PCR, immunofluorescence, radioimmunoassay, electrophysiology, and pharmacology.

RESULTS

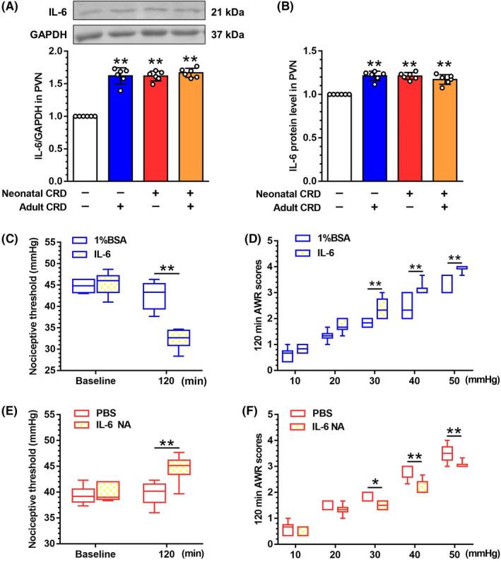
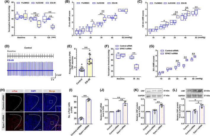
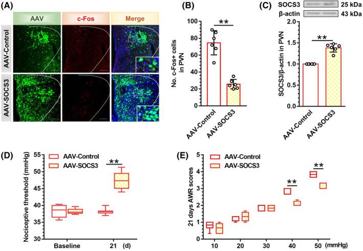
In neonatal-CRD-induced visceral hypersensitivity model, Epac1 and SOCS3 expressions were downregulated and IL-6 levels elevated in PVN. However, infusion of Epac agonist 8-pCPT in PVN reduced CRF neuronal firing rates, and overexpression of SOCS3 in PVN by AAV-SOCS3 inhibited the activation of PVN neurons, reduced visceral hypersensitivity, and precluded pain precipitation. Intervention with IL-6 neutralizing antibody also alleviated the visceral hypersensitivity. In naïve rats, Epac antagonist ESI-09 in PVN increased CRF neuronal firing. Consistently, genetic knockdown of Epac1 or SOCS3 in PVN potentiated the firing rate of CRF neurons, functionality of HPA axis, and sensitivity of visceral nociception. Moreover, pharmacological intervention with exogenous IL-6 into PVN simulated the visceral hypersensitivity.

CONCLUSIONS

Inactivation of Epac1-SOCS3 pathway contributed to the neuroinflammation accompanied by the sensitization of CRF neurons in PVN, precipitating visceral hypersensitivity and pain in rats experiencing neonatal CRD.

摘要

目的

肠易激综合征(IBS)患者存在广泛的内脏敏感性,但目前仍缺乏有效的治疗方法。作为一种经典的抗炎蛋白,细胞因子信号转导抑制因子 3(SOCS3)可直接传递 cAMP 激活的交换蛋白 1(Epac1)信号,并抑制细胞内对炎症细胞因子的反应。尽管 SOCS3 对 PVN 中的促炎反应和神经炎症具有抑制作用,但 Epac1-SOCS3 信号在内脏敏感性中的系统研究仍不清楚。本研究旨在探讨 Epac1-SOCS3 信号在内脏高敏感大鼠下丘脑室旁核(PVN)促肾上腺皮质激素释放因子(CRF)神经元活性中的作用。

方法

采用新生大鼠结直肠扩张(CRD)模拟内脏高敏感,观察 Epac1-SOCS3 信号对 PVN CRF 神经元的影响。采用 Western blot、RT-PCR、免疫荧光、放射免疫分析、电生理学和药理学方法检测疼痛过敏中 Epac1 和 SOCS3 的表达和活性。

结果

在新生大鼠 CRD 诱导的内脏高敏感模型中,PVN 中的 Epac1 和 SOCS3 表达下调,IL-6 水平升高。然而,PVN 内给予 Epac 激动剂 8-pCPT 可降低 CRF 神经元的放电频率,AAV-SOCS3 过表达 SOCS3 可抑制 PVN 神经元的激活,减轻内脏高敏感,并防止疼痛发作。IL-6 中和抗体干预也可减轻内脏高敏感。在未处理的大鼠中,PVN 内给予 Epac 拮抗剂 ESI-09 可增加 CRF 神经元的放电。同样,PVN 内 Epac1 或 SOCS3 的基因敲低增强了 CRF 神经元的放电频率、HPA 轴的功能和内脏痛觉的敏感性。此外,将外源性 IL-6 注入 PVN 可模拟内脏高敏感。

结论

Epac1-SOCS3 通路失活导致神经炎症,同时伴有 PVN 中 CRF 神经元的敏化,导致经历新生大鼠 CRD 的大鼠内脏高敏感和疼痛。

https://cdn.ncbi.nlm.nih.gov/pmc/blobs/d56d/9344090/8d77ffc2f894/CNS-28-1393-g009.jpg

文献AI研究员

20分钟写一篇综述,助力文献阅读效率提升50倍。

立即体验

用中文搜PubMed

大模型驱动的PubMed中文搜索引擎

马上搜索

文档翻译

学术文献翻译模型,支持多种主流文档格式。

立即体验