Suppr超能文献

室旁丘脑-岛叶皮质回路介导小鼠新生儿结肠炎症诱发的结直肠内脏痛。

Paraventricular thalamus-insular cortex circuit mediates colorectal visceral pain induced by neonatal colonic inflammation in mice.

作者信息

Zhang Fu-Chao, Wei Ying-Xue, Weng Rui-Xia, Xu Qi-Ya, Li Rui, Yu Yang, Xu Guang-Yin

机构信息

Jiangsu Key Laboratory of Neuropsychiatric Diseases and Institute of Neuroscience, Soochow University, Suzhou, Jiangsu, P. R. China.

Department of Gastroenterology, The First Affiliated Hospital of Soochow University, Suzhou, Jiangsu, P. R. China.

出版信息

CNS Neurosci Ther. 2024 Apr;30(4):e14534. doi: 10.1111/cns.14534. Epub 2023 Nov 23.

Abstract

AIMS

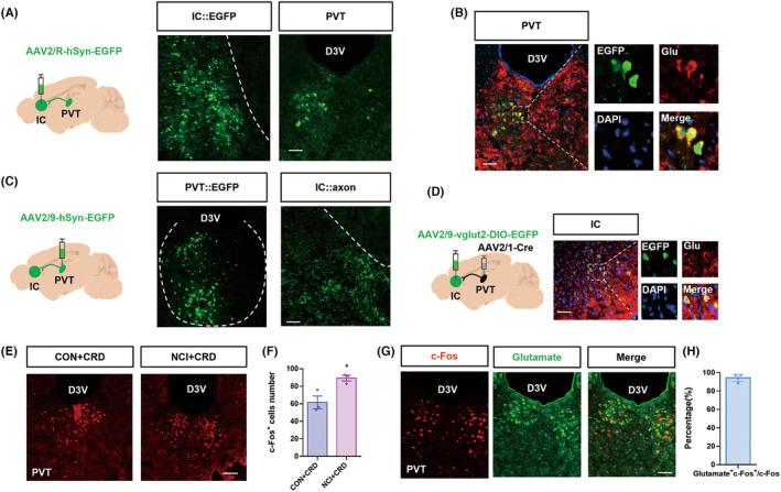
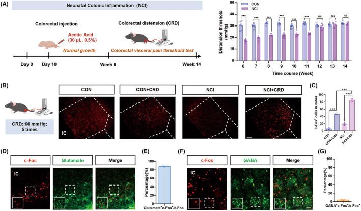
Irritable bowel syndrome (IBS) is a common functional gastrointestinal disorder, but its pathogenesis remains incompletely understood, particularly the involvements of central nervous system sensitization in colorectal visceral pain. Our study was to investigate whether the paraventricular thalamus (PVT) projected to the insular cortex (IC) to regulate colorectal visceral pain in neonatal colonic inflammation (NCI) mice and underlying mechanisms.

METHODS

We applied optogenetic, chemogenetic, or pharmacological approaches to manipulate the glutamatergic pathway. Fiber photometry was used to assess neuronal activity. Electromyography activities in response to colorectal distension (CRD) were measured to evaluate the colorectal visceral pain.

RESULTS

NCI enhanced c-Fos expression and calcium activity upon CRD in the IC, and optogenetic manipulation of them altered colorectal visceral pain responses accordingly. Viral tracing indicated that the PVT projected to the IC. Optogenetic manipulation of PVT changed colorectal visceral pain responses. Furthermore, selective optogenetic modulation of PVT projections in the IC influenced colorectal visceral pain, which was reversed by chemogenetic manipulation of downstream IC.

CONCLUSIONS

This study identified a novel PVT-IC neural circuit playing a critical role in colorectal visceral pain in a mouse model of IBS.

摘要

目的

肠易激综合征(IBS)是一种常见的功能性胃肠疾病,但其发病机制仍未完全阐明,尤其是中枢神经系统敏化在结直肠内脏痛中的作用。我们的研究旨在探讨室旁丘脑(PVT)是否投射到岛叶皮质(IC)以调节新生小鼠结肠炎症(NCI)模型中的结直肠内脏痛及其潜在机制。

方法

我们应用光遗传学、化学遗传学或药理学方法来操纵谷氨酸能通路。采用光纤光度法评估神经元活动。测量对结直肠扩张(CRD)的肌电图活动以评估结直肠内脏痛。

结果

NCI增强了IC中CRD刺激下的c-Fos表达和钙活性,对其进行光遗传学操纵相应地改变了结直肠内脏痛反应。病毒示踪表明PVT投射到IC。对PVT进行光遗传学操纵改变了结直肠内脏痛反应。此外,对IC中PVT投射进行选择性光遗传学调制影响了结直肠内脏痛,而对IC下游进行化学遗传学操纵可逆转这种影响。

结论

本研究在IBS小鼠模型中确定了一条新的PVT-IC神经回路,其在结直肠内脏痛中起关键作用。

https://cdn.ncbi.nlm.nih.gov/pmc/blobs/b8e4/11017444/a7f9ca4b2c07/CNS-30-e14534-g002.jpg

文献AI研究员

20分钟写一篇综述,助力文献阅读效率提升50倍。

立即体验

用中文搜PubMed

大模型驱动的PubMed中文搜索引擎

马上搜索

文档翻译

学术文献翻译模型,支持多种主流文档格式。

立即体验