Suppr超能文献

EZH2 和 ATM 的联合抑制在 BRCA1 缺陷型乳腺癌中具有合成致死性。

Combined inhibition of EZH2 and ATM is synthetic lethal in BRCA1-deficient breast cancer.

机构信息

Department of Obstetrics and Gynecology, University Hospital of Cologne, Kerpener Str. 34, 50931, Cologne, Germany.

Division of Molecular Pathology, Netherlands Cancer Institute, Amsterdam, The Netherlands.

出版信息

Breast Cancer Res. 2022 Jun 17;24(1):41. doi: 10.1186/s13058-022-01534-y.

Abstract

BACKGROUND

The majority of BRCA1-mutant breast cancers are characterized by a triple-negative phenotype and a basal-like molecular subtype, associated with aggressive clinical behavior. Current treatment options are limited, highlighting the need for the development of novel targeted therapies for this tumor subtype.

METHODS

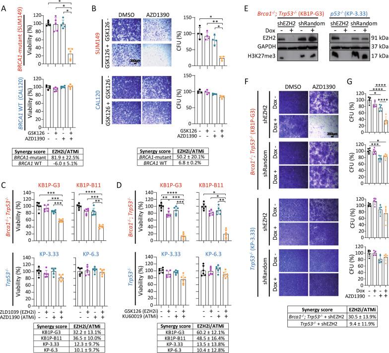
Our group previously showed that EZH2 is functionally relevant in BRCA1-deficient breast tumors and blocking EZH2 enzymatic activity could be a potent treatment strategy. To validate the role of EZH2 as a therapeutic target and to identify new synergistic drug combinations, we performed a high-throughput drug combination screen in various cell lines derived from BRCA1-deficient and -proficient mouse mammary tumors.

RESULTS

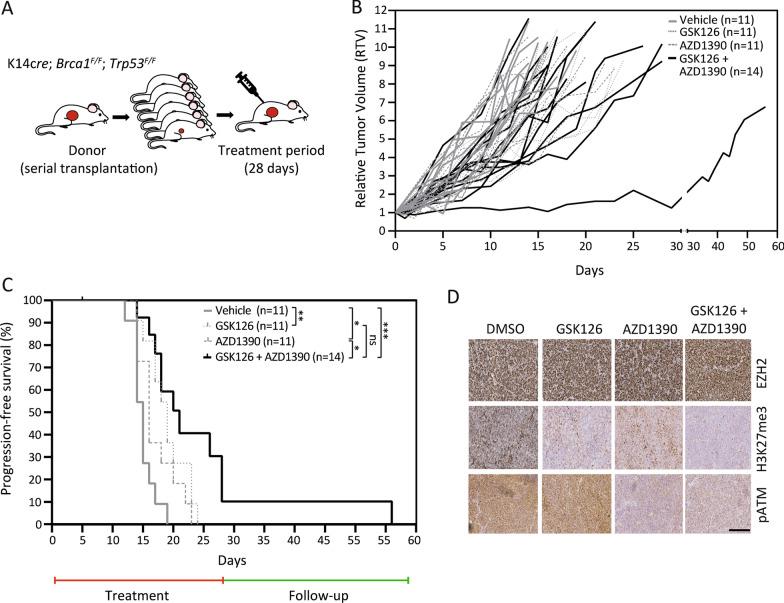
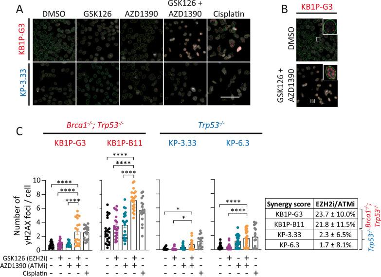
We identified the combined inhibition of EZH2 and the proximal DNA damage response kinase ATM as a novel synthetic lethality-based therapy for the treatment of BRCA1-deficient breast tumors. We show that the combined treatment with the EZH2 inhibitor GSK126 and the ATM inhibitor AZD1390 led to reduced colony formation, increased genotoxic stress, and apoptosis-mediated cell death in BRCA1-deficient mammary tumor cells in vitro. These findings were corroborated by in vivo experiments showing that simultaneous inhibition of EZH2 and ATM significantly increased anti-tumor activity in mice bearing BRCA1-deficient mammary tumors.

CONCLUSION

Taken together, we identified a synthetic lethal interaction between EZH2 and ATM and propose this synergistic interaction as a novel molecular combination for the treatment of BRCA1-mutant breast cancer.

摘要

背景

大多数 BRCA1 突变型乳腺癌的特征是三阴性表型和基底样分子亚型,与侵袭性临床行为相关。目前的治疗选择有限,这突显了为这种肿瘤亚型开发新的靶向治疗方法的必要性。

方法

我们的研究小组之前表明,EZH2 在 BRCA1 缺陷型乳腺癌肿瘤中具有功能相关性,并且阻断 EZH2 的酶活性可能是一种有效的治疗策略。为了验证 EZH2 作为治疗靶点的作用,并确定新的协同药物组合,我们在源自 BRCA1 缺陷型和野生型小鼠乳腺肿瘤的各种细胞系中进行了高通量药物组合筛选。

结果

我们确定了 EZH2 和近端 DNA 损伤反应激酶 ATM 的联合抑制作用是一种针对 BRCA1 缺陷型乳腺癌的新型基于合成致死性的治疗方法。我们表明,EZH2 抑制剂 GSK126 和 ATM 抑制剂 AZD1390 的联合治疗导致体外 BRCA1 缺陷型乳腺肿瘤细胞中的集落形成减少、遗传毒性应激增加和凋亡介导的细胞死亡。体内实验证实了这些发现,表明同时抑制 EZH2 和 ATM 显著增加了携带 BRCA1 缺陷型乳腺肿瘤的小鼠的抗肿瘤活性。

结论

综上所述,我们确定了 EZH2 和 ATM 之间的合成致死相互作用,并提出这种协同相互作用作为治疗 BRCA1 突变型乳腺癌的新型分子组合。

https://cdn.ncbi.nlm.nih.gov/pmc/blobs/1f48/9206299/25b09b1fd2fa/13058_2022_1534_Fig1_HTML.jpg

文献AI研究员

20分钟写一篇综述,助力文献阅读效率提升50倍。

立即体验

用中文搜PubMed

大模型驱动的PubMed中文搜索引擎

马上搜索

文档翻译

学术文献翻译模型,支持多种主流文档格式。

立即体验