Suppr超能文献

TMEM63C 突变导致线粒体形态缺陷,并构成遗传性痉挛性截瘫的基础。

TMEM63C mutations cause mitochondrial morphology defects and underlie hereditary spastic paraplegia.

机构信息

Medical Research Council Mitochondrial Biology Unit, University of Cambridge, Cambridge CB2 0XY, UK.

Level 4, RILD Wellcome Wolfson Medical Research Centre, RD&E (Wonford) NHS Foundation Trust, University of Exeter Medical School, Exeter EX2 5DW, UK.

出版信息

Brain. 2022 Sep 14;145(9):3095-3107. doi: 10.1093/brain/awac123.

Abstract

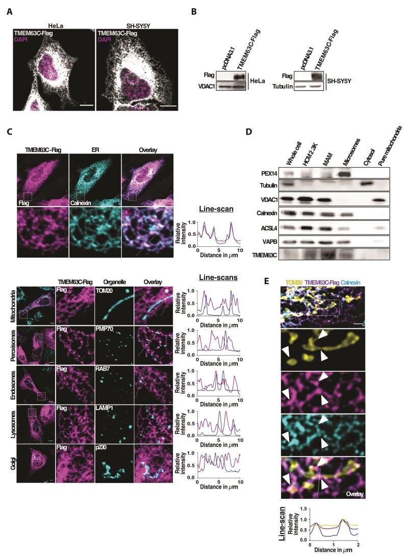
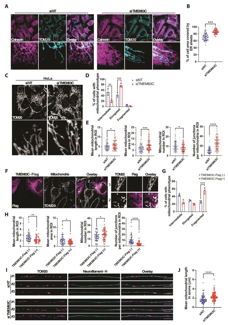
The hereditary spastic paraplegias (HSP) are among the most genetically diverse of all Mendelian disorders. They comprise a large group of neurodegenerative diseases that may be divided into 'pure HSP' in forms of the disease primarily entailing progressive lower-limb weakness and spasticity, and 'complex HSP' when these features are accompanied by other neurological (or non-neurological) clinical signs. Here, we identified biallelic variants in the transmembrane protein 63C (TMEM63C) gene, encoding a predicted osmosensitive calcium-permeable cation channel, in individuals with hereditary spastic paraplegias associated with mild intellectual disability in some, but not all cases. Biochemical and microscopy analyses revealed that TMEM63C is an endoplasmic reticulum-localized protein, which is particularly enriched at mitochondria-endoplasmic reticulum contact sites. Functional in cellula studies indicate a role for TMEM63C in regulating both endoplasmic reticulum and mitochondrial morphologies. Together, these findings identify autosomal recessive TMEM63C variants as a cause of pure and complex HSP and add to the growing evidence of a fundamental pathomolecular role of perturbed mitochondrial-endoplasmic reticulum dynamics in motor neurone degenerative diseases.

摘要

遗传性痉挛性截瘫(HSP)是所有孟德尔疾病中遗传多样性最高的疾病之一。它们包含一大组神经退行性疾病,可以分为“纯 HSP”,其疾病形式主要涉及进行性下肢无力和痉挛,以及“复杂 HSP”,当这些特征伴有其他神经(或非神经)临床症状时。在这里,我们在跨膜蛋白 63C(TMEM63C)基因中鉴定出双等位基因变体,该基因编码一种预测的渗透压敏感钙通透阳离子通道,在一些但不是所有情况下与遗传性痉挛性截瘫相关的伴有轻度智力障碍的个体中。生化和显微镜分析表明,TMEM63C 是一种内质网定位蛋白,在线粒体内质网接触点处特别丰富。细胞内功能研究表明,TMEM63C 在调节内质网和线粒体形态方面发挥作用。这些发现共同确定常染色体隐性 TMEM63C 变体是纯和复杂 HSP 的原因,并增加了越来越多的证据表明,扰动的线粒体内质网动力学在运动神经元退行性疾病中具有基本的病理分子作用。

https://cdn.ncbi.nlm.nih.gov/pmc/blobs/a951/9473353/cc3bdd9d0a0a/awac123f3.jpg

文献AI研究员

20分钟写一篇综述,助力文献阅读效率提升50倍。

立即体验

用中文搜PubMed

大模型驱动的PubMed中文搜索引擎

马上搜索

文档翻译

学术文献翻译模型,支持多种主流文档格式。

立即体验