Suppr超能文献

核因子AP2X-4调控细胞周期和生命阶段调控基因的表达,对生长至关重要。

Nuclear Factor AP2X-4 Governs the Expression of Cell Cycle- and Life Stage-Regulated Genes and is Critical for Growth.

作者信息

Zhang Jingwen, Fan Fuqiang, Zhang Lihong, Shen Bang

机构信息

State Key Laboratory of Agricultural Microbiology, College of Veterinary Medicine, Huazhong Agricultural Universitygrid.35155.37, Wuhan, Hubei Province, People's Republic of China.

Key Laboratory of Preventive Medicine in Hubei Province, Wuhan, Hubei Province, People's Republic of China.

出版信息

Microbiol Spectr. 2022 Aug 31;10(4):e0012022. doi: 10.1128/spectrum.00120-22. Epub 2022 Jun 23.

Abstract

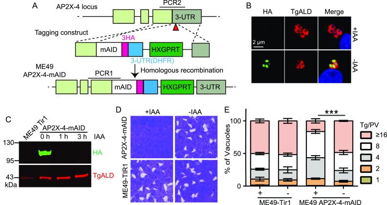
Toxoplasma gondii is a ubiquitous pathogen infecting one third of the world's population and diverse animals. It has a complex life cycle alternating among different developmental stages, which contributes to its transmission and pathogenesis. The parasite has a sophisticated gene regulation network that enables timely expression of genes at designated stages. However, little is known about the underlying regulatory mechanisms. Here, we identified an AP2 family transcription factor named TgAP2X-4, which was crucial for parasite growth during the acute infection stage. deletion leads to reduced expression of many genes that are normally upregulated during the M phase of the cell cycle. These include genes that encode rhoptry neck proteins that are key for parasite invasion. As a result, the Δ mutant displayed significantly decreased efficiency of host cell invasion. Transcriptomic analyses suggested that TgAP2X-4 also regulates a large group of genes that are typically induced during chronic infection, such as and . Given the diverse impacts on gene expression, TgAP2X-4 inactivation results in severely impaired parasite growth, as well as drastic attenuation of parasite virulence and complete inability to form chronic infection. Therefore, TgAP2X-4 represents a candidate for antitoxoplasmic drug and vaccine designs. Toxoplasma gondii has a complicated gene regulation network that allows "just in time" expression of genes to cope with the physiological needs at each stage during the complex life cycle. However, how such regulation is achieved is largely unknown. Here, we identified a transcription factor named TgAP2X-4 that is critical for the growth and life cycle progression of the parasite. Detailed analyses found that TgAP2X-4 regulated the expression of many cell cycle-regulated genes, including a subset of rhoptry genes that were essential for the parasites to enter host cells. It also regulated the expression of many genes involved in the development of chronic infection. Because of the diverse impacts on gene expression, TgAP2X-4 inactivation caused reduced parasite growth and attenuated virulence . Therefore, it is a potential target for drug or vaccine designs against infections.

摘要

刚地弓形虫是一种广泛存在的病原体,感染着全球三分之一的人口以及多种动物。它具有复杂的生命周期,在不同发育阶段交替,这有助于其传播和发病机制。该寄生虫拥有一个复杂的基因调控网络,能够在特定阶段及时表达基因。然而,对于其潜在的调控机制知之甚少。在这里,我们鉴定出一种名为TgAP2X - 4的AP2家族转录因子,它在急性感染阶段对寄生虫生长至关重要。缺失导致许多在细胞周期M期通常上调的基因表达减少。这些基因包括编码对寄生虫入侵至关重要的棒状体颈部蛋白的基因。结果,Δ突变体显示宿主细胞入侵效率显著降低。转录组分析表明,TgAP2X - 4还调节一大组通常在慢性感染期间诱导的基因,如 和 。鉴于对基因表达的多种影响,TgAP2X - 4失活导致寄生虫生长严重受损,以及寄生虫毒力急剧减弱并完全无法形成慢性感染。因此,TgAP2X - 4是抗弓形虫药物和疫苗设计的一个候选靶点。刚地弓形虫有一个复杂的基因调控网络,允许基因“适时”表达,以应对复杂生命周期中每个阶段的生理需求。然而,这种调控是如何实现的在很大程度上尚不清楚。在这里,我们鉴定出一种名为TgAP2X -

https://cdn.ncbi.nlm.nih.gov/pmc/blobs/9969/9430314/0ee1933e6640/spectrum.00120-22-f001.jpg

文献AI研究员

20分钟写一篇综述,助力文献阅读效率提升50倍。

立即体验

用中文搜PubMed

大模型驱动的PubMed中文搜索引擎

马上搜索

文档翻译

学术文献翻译模型,支持多种主流文档格式。

立即体验