Suppr超能文献

中性化 I 型干扰素自身抗体在日本重症 COVID-19 患者中的作用。

Neutralizing Type I Interferon Autoantibodies in Japanese Patients with Severe COVID-19.

机构信息

Department of Pediatrics, Hiroshima University Graduate School of Biomedical and Health Science, 1-2-3 Kasumi, Minami-Ku, Hiroshima-Shi, Hiroshima, 734-8551, Japan.

Department of Infection Control and Prevention, Tokyo Medical and Dental University Hospital, Tokyo, Japan.

出版信息

J Clin Immunol. 2022 Oct;42(7):1360-1370. doi: 10.1007/s10875-022-01308-3. Epub 2022 Jun 29.

Abstract

PURPOSE

Autoantibodies (aAbs) to type I interferons (IFNs) have been found in less than 1% of individuals under the age of 60 in the general population, with the prevalence increasing among those over 65. Neutralizing autoantibodies (naAbs) to type I IFNs have been found in at least 15% of patients with life-threatening COVID-19 pneumonia in several cohorts of primarily European descent. We aimed to evaluate the prevalence of aAbs and naAbs to IFN-α2 or IFN-ω in Japanese patients who suffered from COVID-19 as well as in the general population.

METHODS

Patients who suffered from COVID-19 (n = 622, aged 0-104) and an uninfected healthy control population (n = 3,456, aged 20-91) were enrolled in this study. The severities of the COVID-19 patients were as follows: critical (n = 170), severe (n = 235), moderate (n = 112), and mild (n = 105). ELISA and ISRE reporter assays were used to detect aAbs and naAbs to IFN-α2 and IFN-ω using E. coli-produced IFNs.

RESULTS

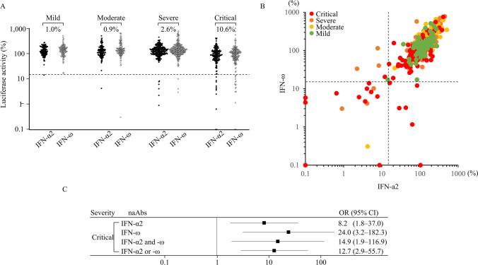
In an uninfected general Japanese population aged 20-91, aAbs to IFNs were detected in 0.087% of individuals. By contrast, naAbs to type I IFNs (IFN-α2 and/or IFN-ω, 100 pg/mL) were detected in 10.6% of patients with critical infections, 2.6% of patients with severe infections, and 1% of patients with mild infections. The presence of naAbs to IFNs was significantly associated with critical disease (P = 0.0012), age over 50 (P = 0.0002), and male sex (P = 0.137). A significant but not strong correlation between aAbs and naAbs to IFN-α2 existed (r =  - 0.307, p value < 0.0001) reinforced the importance of measuring naAbs in COVID-19 patients, including those of Japanese ancestry.

CONCLUSION

In this study, we revealed that patients with pre-existing naAbs have a much higher risk of life-threatening COVID-19 pneumonia in Japanese population.

摘要

目的

在一般人群中,年龄在 60 岁以下的个体中不到 1%存在针对 I 型干扰素(IFN)的自身抗体(aAbs),而在 65 岁以上的个体中,其患病率增加。在几个主要为欧洲血统的队列中,至少有 15%的危及生命的 COVID-19 肺炎患者存在针对 I 型 IFN 的中和自身抗体(naAbs)。我们旨在评估日本 COVID-19 患者以及普通人群中针对 IFN-α2 或 IFN-ω 的 aAbs 和 naAbs 的患病率。

方法

本研究纳入了 622 名 COVID-19 患者(年龄 0-104 岁)和 3456 名未感染的健康对照人群(年龄 20-91 岁)。COVID-19 患者的严重程度如下:危重症(n=170)、重症(n=235)、中度(n=112)和轻度(n=105)。使用大肠埃希菌产生的 IFN 通过 ELISA 和 ISRE 报告基因检测试剂盒检测针对 IFN-α2 和 IFN-ω 的 aAbs 和 naAbs。

结果

在年龄为 20-91 岁的未感染的日本普通人群中,0.087%的个体检测到 IFN 的 aAbs。相比之下,10.6%的危重症感染患者、2.6%的重症感染患者和 1%的轻症感染患者检测到针对 I 型 IFN(IFN-α2 和/或 IFN-ω,100 pg/mL)的 naAbs。IFN 的 naAbs 存在与危重症疾病显著相关(P=0.0012),与年龄大于 50 岁(P=0.0002)和男性(P=0.137)相关。IFN-α2 的 aAbs 和 naAbs 之间存在显著但不强烈的相关性(r=-0.307,p 值<0.0001),这强调了在 COVID-19 患者(包括日本血统患者)中测量 naAbs 的重要性。

结论

在这项研究中,我们揭示了在日本人群中,存在预先存在的 naAbs 的患者患危及生命的 COVID-19 肺炎的风险更高。

https://cdn.ncbi.nlm.nih.gov/pmc/blobs/f0d9/9243824/249f8bb0a474/10875_2022_1308_Fig1_HTML.jpg

文献AI研究员

20分钟写一篇综述,助力文献阅读效率提升50倍。

立即体验

用中文搜PubMed

大模型驱动的PubMed中文搜索引擎

马上搜索

文档翻译

学术文献翻译模型,支持多种主流文档格式。

立即体验