Suppr超能文献

垂体肿瘤转化基因转录因子过表达在膀胱癌中的临床意义及潜在调控机制。

Clinical significance and potential regulatory mechanism of overexpression of pituitary tumor-transforming gene transcription factor in bladder cancer.

机构信息

Department of Pathology, The First Affiliated Hospital of Guangxi Medical University, No.6 Shuangyong Rd, Guangxi Zhuang Autonomous Region, 530021, Nanning, People's Republic of China.

Department of Urology, The First Affiliated Hospital of Guangxi Medical University, No.6 Shuangyong Rd, Guangxi Zhuang Autonomous Region, 530021, Nanning, People's Republic of China.

出版信息

BMC Cancer. 2022 Jun 29;22(1):713. doi: 10.1186/s12885-022-09810-y.

Abstract

BACKGROUND

Pituitary tumor transforming gene-1 (PTTG1) transcription factor is identified as carcinogenic and associated with tumor invasiveness, but its role in bladder cancer (BLCA) remains obscure. This research is intended to analyze the aberrant expression and clinical significance of PTTG1 in BLCA, explore the relationship between PTTG1 and tumor microenvironment characteristics and predict its potential transcriptional activity in BLCA tissue.

METHODS

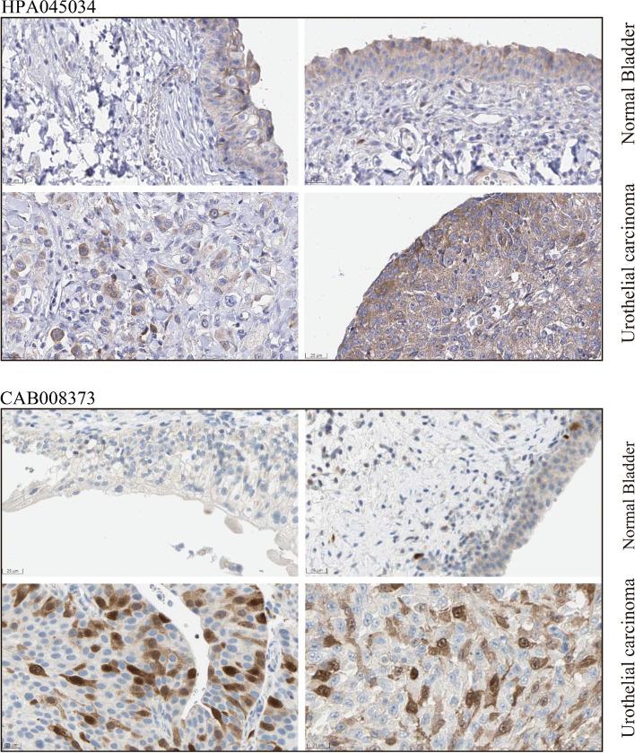
We compared the expression discrepancy of PTTG1 mRNA in BLCA and normal bladder tissue, using the BLCA transcriptomic datasets from GEO, ArrayExpress, TCGA, and GTEx. In-house immunohistochemical staining was implemented to determine the PTTG1 protein intensity. The prognostic value of PTTG1 was evaluated using the Kaplan-Meier Plotter. CRISPR screen data was utilized to estimate the effect PTTG1 interference has on BLCA cell lines. We predicted the abundance of the immune cells in the BLCA tumor microenvironment using the microenvironment cell populations-counter and ESTIMATE algorithms. Single-cell RNA sequencing data was applied to identify the major cell types in BLCA, and the dynamics of BLCA progression were revealed using pseudotime analysis. PTTG1 target genes were predicted by CistromeDB.

RESULTS

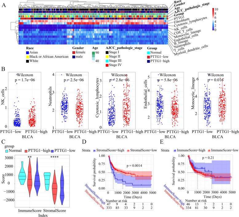
The elevated expression level of PTTG1 was confirmed in 1037 BLCA samples compared with 127 non-BLCA samples, with a standardized mean difference value of 1.04. Higher PTTG1 expression status exhibited a poorer BLCA prognosis. Moreover, the PTTG1 Chronos genetic effect scores were negative, indicating that PTTG1 silence may inhibit the proliferation and survival of BLCA cells. With PTTG1 mRNA expression level increasing, higher natural killer, cytotoxic lymphocyte, and monocyte lineage cell infiltration levels were observed. A total of four candidate targets containing CHEK2, OCIAD2, UBE2L3, and ZNF367 were determined ultimately.

CONCLUSIONS

PTTG1 mRNA over-expression may become a potential biomarker for BLCA prognosis. Additionally, PTTG1 may correlate with the BLCA tumor microenvironment and exert transcriptional activity by targeting CHEK2, OCIAD2, UBE2L3, and ZNF367 in BLCA tissue.

摘要

背景

垂体肿瘤转化基因 1(PTTG1)转录因子被确定为致癌基因,与肿瘤侵袭性相关,但在膀胱癌(BLCA)中的作用仍不清楚。本研究旨在分析 PTTG1 在 BLCA 中的异常表达及其临床意义,探讨 PTTG1 与肿瘤微环境特征的关系,并预测其在 BLCA 组织中的潜在转录活性。

方法

我们比较了 GEO、ArrayExpress、TCGA 和 GTEx 中的 BLCA 转录组数据集以及 BLCA 和正常膀胱组织中 PTTG1mRNA 的表达差异。采用免疫组织化学染色法检测 PTTG1 蛋白的强度。利用 Kaplan-Meier Plotter 评估 PTTG1 的预后价值。利用 CRISPR 筛选数据评估 PTTG1 干扰对 BLCA 细胞系的影响。我们利用微环境细胞群体计数器和 ESTIMATE 算法预测 BLCA 肿瘤微环境中免疫细胞的丰度。利用单细胞 RNA 测序数据鉴定 BLCA 的主要细胞类型,并通过伪时间分析揭示 BLCA 进展的动态。利用 CistromeDB 预测 PTTG1 的靶基因。

结果

与 127 例非 BLCA 样本相比,在 1037 例 BLCA 样本中证实 PTTG1 的表达水平升高,标准化均数差值为 1.04。较高的 PTTG1 表达状态提示 BLCA 预后不良。此外,PTTG1Chronos 遗传效应评分呈负值,表明 PTTG1 沉默可能抑制 BLCA 细胞的增殖和存活。随着 PTTG1mRNA 表达水平的升高,观察到更高水平的自然杀伤细胞、细胞毒性淋巴细胞和单核细胞谱系细胞浸润。最终确定了四个候选靶基因,包括 CHEK2、OCIAD2、UBE2L3 和 ZNF367。

结论

PTTG1mRNA 的过度表达可能成为 BLCA 预后的潜在生物标志物。此外,PTTG1 可能与 BLCA 肿瘤微环境相关,并通过靶向 BLCA 组织中的 CHEK2、OCIAD2、UBE2L3 和 ZNF367 发挥转录活性。

https://cdn.ncbi.nlm.nih.gov/pmc/blobs/550d/9241226/b747e76cdf2d/12885_2022_9810_Fig1_HTML.jpg

文献AI研究员

20分钟写一篇综述,助力文献阅读效率提升50倍。

立即体验

用中文搜PubMed

大模型驱动的PubMed中文搜索引擎

马上搜索

文档翻译

学术文献翻译模型,支持多种主流文档格式。

立即体验