Suppr超能文献

Claudin 干扰调节紧密连接通道。

Tight junction channel regulation by interclaudin interference.

机构信息

Laboratory of Mucosal Barrier Pathobiology, Department of Pathology, Brigham and Women's Hospital and Harvard Medical School, Boston, MA, USA.

Instituto de Microelectrónica de Barcelona, IMB-CNM (CSIC), Bellaterra, Spain.

出版信息

Nat Commun. 2022 Jun 30;13(1):3780. doi: 10.1038/s41467-022-31587-8.

Abstract

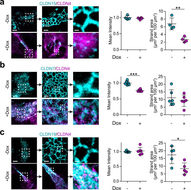
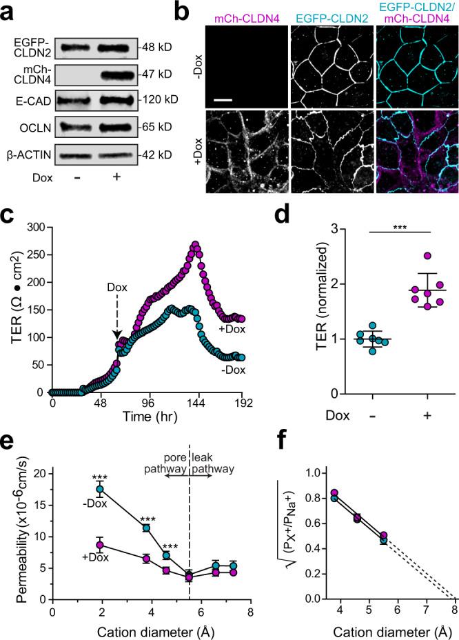
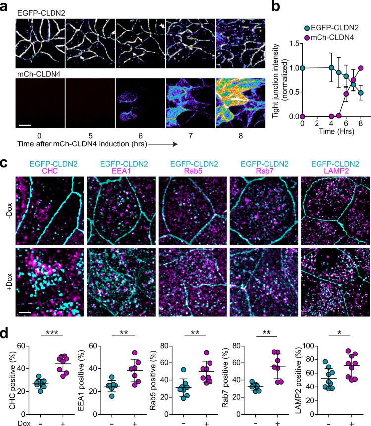
Tight junctions form selectively permeable seals across the paracellular space. Both barrier function and selective permeability have been attributed to members of the claudin protein family, which can be categorized as pore-forming or barrier-forming. Here, we show that claudin-4, a prototypic barrier-forming claudin, reduces paracellular permeability by a previously unrecognized mechanism. Claudin-4 knockout or overexpression has minimal effects on tight junction permeability in the absence of pore-forming claudins. However, claudin-4 selectively inhibits flux across cation channels formed by claudins 2 or 15. Claudin-4-induced loss of claudin channel function is accompanied by reduced anchoring and subsequent endocytosis of pore-forming claudins. Analyses in nonepithelial cells show that claudin-4, which is incapable of independent polymerization, disrupts polymeric strands and higher order meshworks formed by claudins 2, 7, 15, and 19. This process of interclaudin interference, in which one claudin disrupts higher order structures and channels formed by a different claudin, represents a previously unrecognized mechanism of barrier regulation.

摘要

紧密连接在细胞旁间隙形成选择性渗透的密封。屏障功能和选择性渗透性都归因于紧密连接蛋白家族的成员,这些成员可以分为形成孔的或形成屏障的。在这里,我们表明,作为典型的形成屏障的紧密连接蛋白之一的紧密连接蛋白-4通过以前未知的机制降低了细胞旁通透性。在没有形成孔的紧密连接蛋白的情况下,紧密连接蛋白-4 的敲除或过表达对紧密连接通透性的影响很小。然而,紧密连接蛋白-4 选择性地抑制由紧密连接蛋白 2 或 15 形成的阳离子通道的通量。紧密连接蛋白-4 诱导的紧密连接蛋白通道功能丧失伴随着孔形成紧密连接蛋白的锚定和随后的内吞作用减少。在非上皮细胞中的分析表明,不能独立聚合的紧密连接蛋白-4破坏了由紧密连接蛋白 2、7、15 和 19 形成的聚合链和更高阶的网格。这种跨紧密连接蛋白的干扰过程,其中一个紧密连接蛋白破坏了不同紧密连接蛋白形成的更高阶结构和通道,代表了以前未被认识到的屏障调节机制。

https://cdn.ncbi.nlm.nih.gov/pmc/blobs/836a/9246906/0d54dcaf8a18/41467_2022_31587_Fig1_HTML.jpg

文献AI研究员

20分钟写一篇综述,助力文献阅读效率提升50倍。

立即体验

用中文搜PubMed

大模型驱动的PubMed中文搜索引擎

马上搜索

文档翻译

学术文献翻译模型,支持多种主流文档格式。

立即体验