Suppr超能文献

鉴定 COL1A1 与脑低级别胶质瘤免疫浸润的关联。

Identification of COL1A1 associated with immune infiltration in brain lower grade glioma.

机构信息

Oral Implant Center, Second Affiliated Hospital of Harbin Medical University, Harbin, Heilongjiang, China.

Institute of Hard Tissue Development and Regeneration, Second Affiliated Hospital of Harbin Medical University, Harbin, Heilongjiang, China.

出版信息

PLoS One. 2022 Jul 5;17(7):e0269533. doi: 10.1371/journal.pone.0269533. eCollection 2022.

Abstract

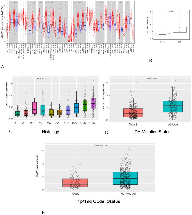
Brain low grade gliomas (LGG) often give serious clinical symptoms due to the invasion towards nervous system, affecting the life quality of patients. Collagen type I alpha 1(COL1A1) is the main component of type I collagen. Although there are many reports about abnormal expression of COL1A1 in various tumors, specific role and clinical significance of COL1A1 in LGG have not yet been elucidated. In this work, Tumor Immune Estimation Resource database was used for detecting the expression level of COL1A1 in cancer and normal tissues, and aimed to explore the relationship between COL1A1 and tumor immune infiltration. We applied Kaplan-Meier to analyze the role of COL1A1 in clinical prognosis. Univariate survival rate and multivariate Cox analysis were used to compare clinical characteristics and survival rate. The relativity between the expression of COL1A1 and the tumor microenvironment was evaluated using ESTIMATE algorithm. Finally, the relationship between expression level of COL1A1 and gene marker sets of immune cell infiltration was investigated via TIMER. According to TCGA, COL1A1 overexpression was correlated with overall survival (OS), progression free interval (PFI) and disease specific survival (DSS) of multiple tumors, especially in LGG. Multivariate analysis showed that COL1A1 expression was an independent prognostic factor for LGG. The expression of COL1A1 was positively correlated with the infiltration of CD4 + T and CD8 + T cells, neutrophils, macrophages and dendritic cells in LGG. In addition, there was a strong correlation between expression of COL1A1 and different immune marker sets in LGG. The results suggest that COL1A1 is related with tumor immune infiltration of LGG.

摘要

脑低级别神经胶质瘤(LGG)常因向神经系统浸润而产生严重的临床症状,影响患者的生活质量。I 型胶原α 1 链(COL1A1)是 I 型胶原的主要成分。尽管有许多关于 COL1A1 在各种肿瘤中异常表达的报道,但 COL1A1 在 LGG 中的具体作用和临床意义尚未阐明。在本工作中,我们使用肿瘤免疫估计资源数据库检测 COL1A1 在癌症和正常组织中的表达水平,旨在探讨 COL1A1 与肿瘤免疫浸润的关系。我们应用 Kaplan-Meier 分析 COL1A1 在临床预后中的作用。单因素生存率和多因素 Cox 分析用于比较临床特征和生存率。采用 ESTIMATE 算法评估 COL1A1 表达与肿瘤微环境的相关性。最后,通过 TIMER 分析探讨了 COL1A1 表达水平与免疫细胞浸润基因标志物集的关系。根据 TCGA,COL1A1 过表达与多种肿瘤的总生存期(OS)、无进展间隔(PFI)和疾病特异性生存期(DSS)相关,尤其是在 LGG 中。多因素分析显示 COL1A1 表达是 LGG 的独立预后因素。COL1A1 的表达与 LGG 中 CD4+T 和 CD8+T 细胞、中性粒细胞、巨噬细胞和树突状细胞的浸润呈正相关。此外,COL1A1 的表达与 LGG 中不同免疫标志物集之间存在很强的相关性。结果表明,COL1A1 与 LGG 的肿瘤免疫浸润有关。

https://cdn.ncbi.nlm.nih.gov/pmc/blobs/a119/9255759/13eeddf57b85/pone.0269533.g001.jpg

文献AI研究员

20分钟写一篇综述,助力文献阅读效率提升50倍。

立即体验

用中文搜PubMed

大模型驱动的PubMed中文搜索引擎

马上搜索

文档翻译

学术文献翻译模型,支持多种主流文档格式。

立即体验