Suppr超能文献

丝氨酸蛋白酶抑制剂C2(Serinc2)缺乏会导致对脓毒症相关急性肺损伤易感。

Serinc2 deficiency causes susceptibility to sepsis-associated acute lung injury.

作者信息

Mao Shuai, Lv Jian, Chen Meng, Guo Ningning, Fang Yu, Tong Jingjing, He Xianghu, Wu Gang, Wang Zhihua

机构信息

Department of Cardiology, Renmin Hospital of Wuhan University, Wuhan, 430061, China.

Shenzhen Key Laboratory of Cardiovascular Disease, Fuwai Hospital Chinese Academy of Medical Sciences, Shenzhen, Shenzhen, 518057, China.

出版信息

J Inflamm (Lond). 2022 Jul 7;19(1):9. doi: 10.1186/s12950-022-00306-x.

Abstract

BACKGROUND

Severe sepsis and its subsequent complications cause high morbidity and mortality rates worldwide. The lung is one of the most vulnerable organs sensitive to the sepsis-associated inflammatory storm and usually develops into acute respiratory distress syndrome (ARDS)/acute lung injury (ALI). The pathogenesis of sepsis-associated ALI is accompanied by coordinated transmembrane signal transduction and subsequent programmed cell death; however, the underlying mechanism remains largely unclear.

RESULTS

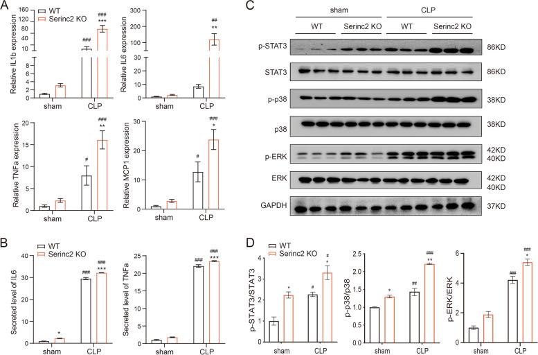
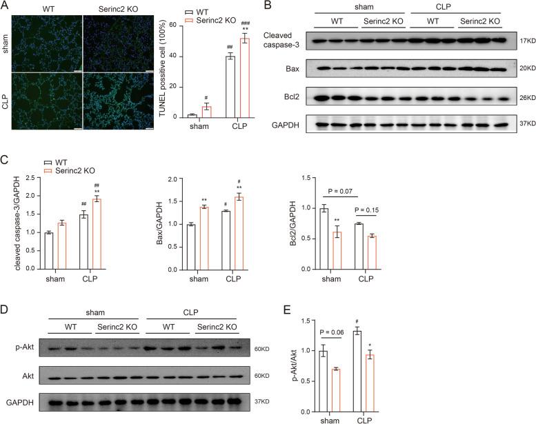
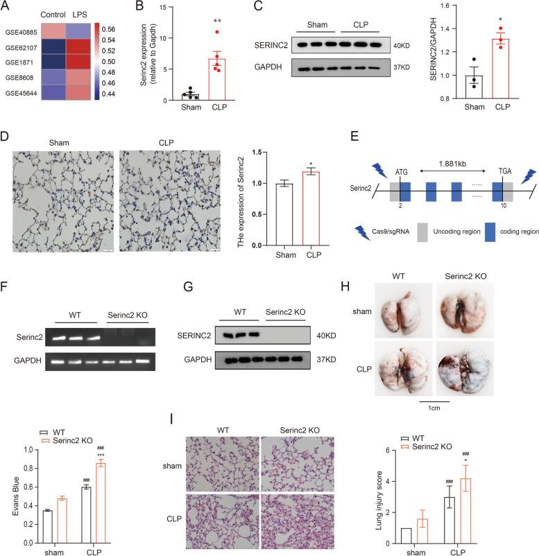
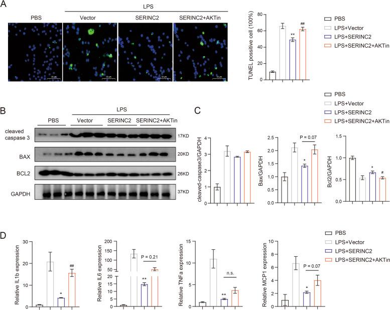
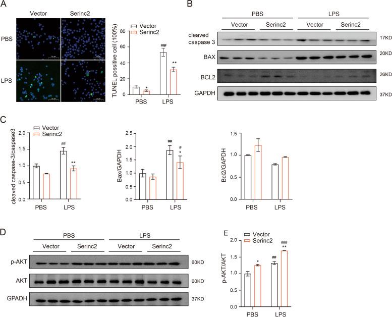
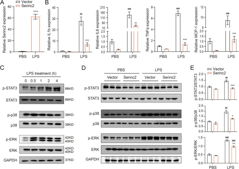
Here we find that the expression of serine incorporator 2 (Serinc2), a protein involved in phosphatidylserine synthesis and membrane incorporation, is upregulated in cecal ligation and puncture (CLP)-induced ALI. Furthermore, the Serinc2-knockout (KO) mouse line is generated by the CRISPR-cas9 approach. Compared with wild-type mice, the Serinc2-KO mice exhibit exacerbated ALI-related pathologies after CLP. The expressions of pro-inflammatory factors, including IL1β, IL6, TNFα, and MCP1, are significantly enhanced by Serinc2 deficiency, concurrent with over-activation of STAT3, p38 and ERK pathways. Conversely, Serinc2 overexpression in RAW264.7 cells significantly suppresses the inflammatory responses induced by lipopolysaccharide (LPS). Serinc2 KO aggravates CLP-induced apoptosis as evidenced by increases in TUNEL-positive staining, Bax expression, and cleaved caspase-3 and decreases in BCL-2 expression and Akt phosphorylation, whereas these changes are suppressed by Serinc2 overexpression in LPS-treated RAW264.7 cells. Moreover, the administration of AKTin, an inhibitor of Akt, abolishes the protective effects of Serinc2 overexpression against inflammation and apoptosis.

CONCLUSIONS

Our findings demonstrate a protective role of Serinc2 in the lung through activating the Akt pathway, and provide novel insight into the pathogenesis of sepsis-induced ALI.

摘要

背景

严重脓毒症及其后续并发症在全球范围内导致高发病率和死亡率。肺是对脓毒症相关炎症风暴最敏感的脆弱器官之一,通常会发展为急性呼吸窘迫综合征(ARDS)/急性肺损伤(ALI)。脓毒症相关ALI的发病机制伴随着跨膜信号转导和随后的程序性细胞死亡;然而,其潜在机制仍 largely 不清楚。

结果

在这里我们发现,丝氨酸整合蛋白 2(Serinc2),一种参与磷脂酰丝氨酸合成和膜整合的蛋白质,在盲肠结扎和穿刺(CLP)诱导的ALI中表达上调。此外,通过CRISPR-cas9方法构建了Serinc2基因敲除(KO)小鼠品系。与野生型小鼠相比,Serinc2-KO小鼠在CLP后表现出ALI相关病理加剧。Serinc2缺陷显著增强了促炎因子IL1β、IL6、TNFα和MCP1的表达,同时伴随着STAT3、p38和ERK通路的过度激活。相反,RAW264.7细胞中Serinc2的过表达显著抑制了脂多糖(LPS)诱导的炎症反应。Serinc2基因敲除加剧了CLP诱导的细胞凋亡,TUNEL阳性染色、Bax表达以及裂解的caspase-3增加,BCL-2表达和Akt磷酸化减少证明了这一点,而在LPS处理的RAW264.7细胞中Serinc2过表达抑制了这些变化。此外,Akt抑制剂AKTin的给药消除了Serinc2过表达对炎症和细胞凋亡的保护作用。

结论

我们的研究结果证明了Serinc2通过激活Akt通路在肺中发挥保护作用,并为脓毒症诱导的ALI发病机制提供了新的见解。

https://cdn.ncbi.nlm.nih.gov/pmc/blobs/be2c/9260995/c8f4988dd6d5/12950_2022_306_Fig1_HTML.jpg

文献AI研究员

20分钟写一篇综述,助力文献阅读效率提升50倍。

立即体验

用中文搜PubMed

大模型驱动的PubMed中文搜索引擎

马上搜索

文档翻译

学术文献翻译模型,支持多种主流文档格式。

立即体验