Suppr超能文献

限食蛋白质可改善代谢综合征患者的代谢功能障碍:一项随机对照试验。

Dietary Protein Restriction Improves Metabolic Dysfunction in Patients with Metabolic Syndrome in a Randomized, Controlled Trial.

机构信息

Department of Internal Medicine, Division of Endocrinology and Metabolism, Ribeirao Preto Medical School, University of Sao Paulo (USP), Ribeirao Preto 14049-900, Brazil.

Novo Nordisk Foundation Center for Basic Metabolic Research, Faculty of Health and Medical Sciences, University of Copenhagen, DK-1350 Copenhagen, Denmark.

出版信息

Nutrients. 2022 Jun 28;14(13):2670. doi: 10.3390/nu14132670.

Abstract

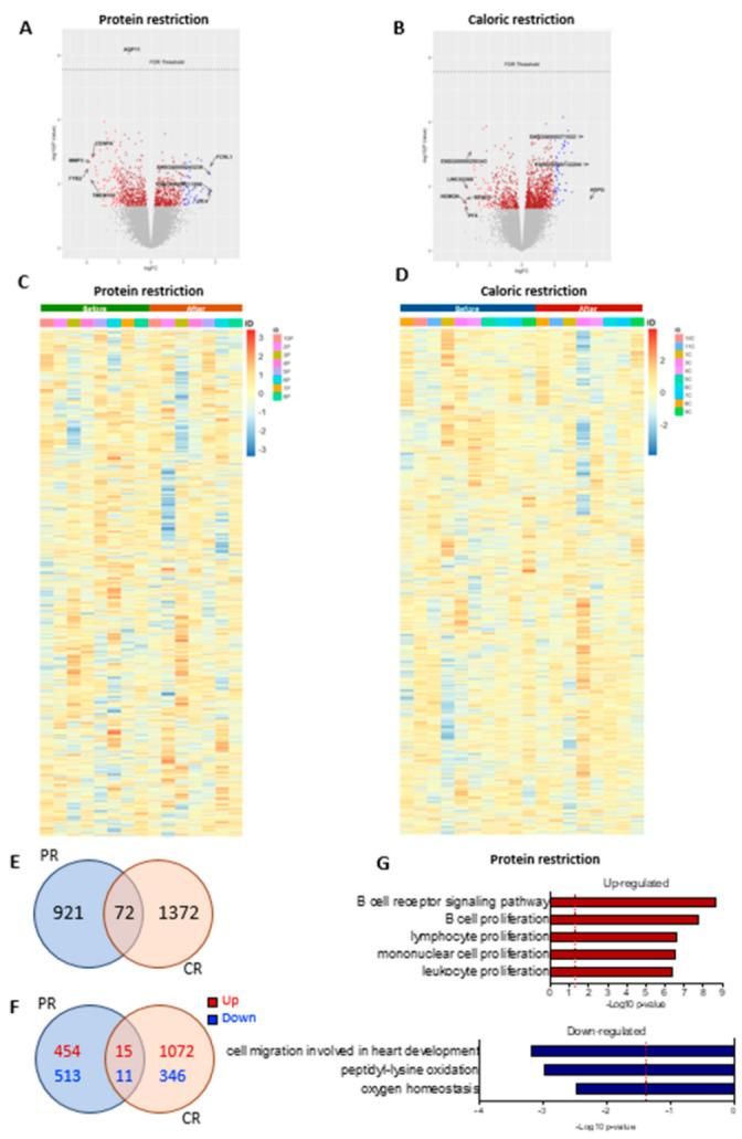
Dietary restriction (DR) reduces adiposity and improves metabolism in patients with one or more symptoms of metabolic syndrome. Nonetheless, it remains elusive whether the benefits of DR in humans are mediated by calorie or nutrient restriction. This study was conducted to determine whether isocaloric dietary protein restriction is sufficient to confer the beneficial effects of dietary restriction in patients with metabolic syndrome. We performed a prospective, randomized controlled dietary intervention under constant nutritional and medical supervision. Twenty-one individuals diagnosed with metabolic syndrome were randomly assigned for caloric restriction (CR; = 11, diet of 5941 ± 686 KJ per day) or isocaloric dietary protein restriction (PR; = 10, diet of 8409 ± 2360 KJ per day) and followed for 27 days. Like CR, PR promoted weight loss due to a reduction in adiposity, which was associated with reductions in blood glucose, lipid levels, and blood pressure. More strikingly, both CR and PR improved insulin sensitivity by 62.3% and 93.2%, respectively, after treatment. Fecal microbiome diversity was not affected by the interventions. Adipose tissue bulk RNA-Seq data revealed minor changes elicited by the interventions. After PR, terms related to leukocyte proliferation were enriched among the upregulated genes. Protein restriction is sufficient to confer almost the same clinical outcomes as calorie restriction without the need for a reduction in calorie intake. The isocaloric characteristic of the PR intervention makes this approach a more attractive and less drastic dietary strategy in clinical settings and has more significant potential to be used as adjuvant therapy for people with metabolic syndrome.

摘要

饮食限制(DR)可减少代谢综合征患者的肥胖症并改善其代谢。然而,DR 对人类的益处是通过热量限制还是营养限制介导的,目前仍不清楚。本研究旨在确定等热量饮食蛋白质限制是否足以发挥饮食限制对代谢综合征患者的有益作用。我们在恒定的营养和医疗监督下进行了前瞻性、随机对照饮食干预。21 名被诊断患有代谢综合征的患者被随机分为热量限制组(CR;n = 11,每天摄入 5941 ± 686 KJ 的饮食)或等热量饮食蛋白质限制组(PR;n = 10,每天摄入 8409 ± 2360 KJ 的饮食),并随访 27 天。与 CR 一样,PR 通过减少肥胖来促进体重减轻,这与血糖、血脂水平和血压降低有关。更引人注目的是,CR 和 PR 分别使胰岛素敏感性提高了 62.3%和 93.2%。干预措施并未影响粪便微生物组多样性。脂肪组织 bulk RNA-Seq 数据显示干预措施引起的微小变化。PR 后,上调基因中富集了与白细胞增殖相关的术语。蛋白质限制足以产生与热量限制几乎相同的临床结果,而无需减少热量摄入。PR 干预的等热量特性使其成为临床环境中更具吸引力且不那么剧烈的饮食策略,并且更有可能作为代谢综合征患者的辅助治疗。

https://cdn.ncbi.nlm.nih.gov/pmc/blobs/01be/9268415/1e6e0c906ca6/nutrients-14-02670-g001.jpg

文献AI研究员

20分钟写一篇综述,助力文献阅读效率提升50倍。

立即体验

用中文搜PubMed

大模型驱动的PubMed中文搜索引擎

马上搜索

文档翻译

学术文献翻译模型,支持多种主流文档格式。

立即体验