Suppr超能文献

单细胞分析突出了适应性或纤维化肾脏再生背后可用药理途径的差异。

Single-cell analysis highlights differences in druggable pathways underlying adaptive or fibrotic kidney regeneration.

机构信息

Renal, Electrolyte, and Hypertension Division, Department of Medicine, Perelman School of Medicine, University of Pennsylvania, Philadelphia, PA, 19104, USA.

Institute for Diabetes, Obesity and Metabolism, Perelman School of Medicine, University of Pennsylvania, Philadelphia, PA, 19104, USA.

出版信息

Nat Commun. 2022 Jul 11;13(1):4018. doi: 10.1038/s41467-022-31772-9.

Abstract

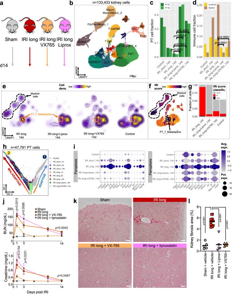
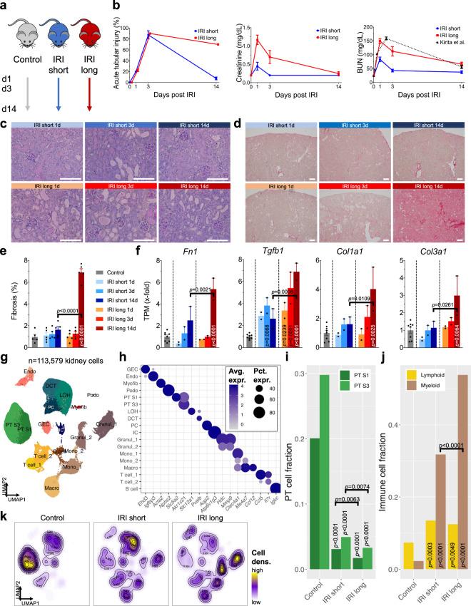
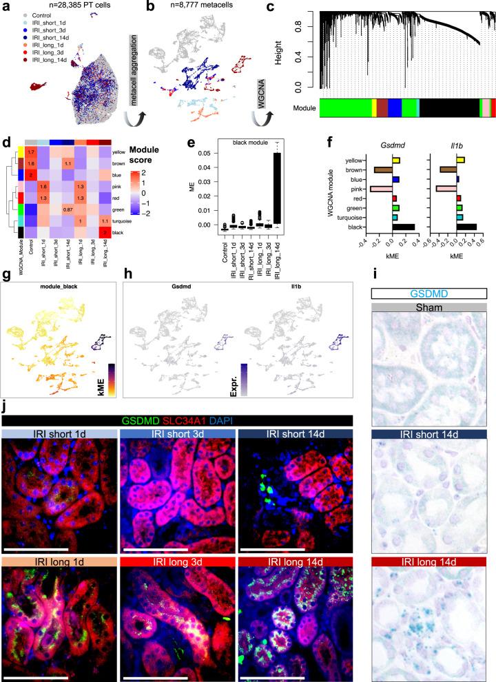
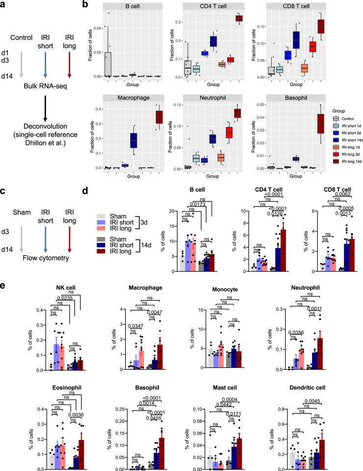
The kidney has tremendous capacity to repair after acute injury, however, pathways guiding adaptive and fibrotic repair are poorly understood. We developed a model of adaptive and fibrotic kidney regeneration by titrating ischemic injury dose. We performed detailed biochemical and histological analysis and profiled transcriptomic changes at bulk and single-cell level (> 110,000 cells) over time. Our analysis highlights kidney proximal tubule cells as key susceptible cells to injury. Adaptive proximal tubule repair correlated with fatty acid oxidation and oxidative phosphorylation. We identify a specific maladaptive/profibrotic proximal tubule cluster after long ischemia, which expresses proinflammatory and profibrotic cytokines and myeloid cell chemotactic factors. Druggability analysis highlights pyroptosis/ferroptosis as vulnerable pathways in these profibrotic cells. Pharmacological targeting of pyroptosis/ferroptosis in vivo pushed cells towards adaptive repair and ameliorates fibrosis. In summary, our single-cell analysis defines key differences in adaptive and fibrotic repair and identifies druggable pathways for pharmacological intervention to prevent kidney fibrosis.

摘要

肾脏在急性损伤后具有强大的修复能力,然而,指导适应性和纤维修复的途径还知之甚少。我们通过滴定缺血性损伤剂量开发了一种适应性和纤维性肾脏再生模型。我们进行了详细的生化和组织学分析,并在时间过程中对批量和单细胞水平(> 110,000 个细胞)的转录组变化进行了分析。我们的分析强调了近端肾小管细胞作为对损伤敏感的关键细胞。适应性近端肾小管修复与脂肪酸氧化和氧化磷酸化相关。我们在长时间缺血后发现了一个特定的适应性不良/纤维性近端肾小管簇,其表达促炎和纤维形成细胞因子以及髓样细胞趋化因子。药物分析突出了细胞焦亡/铁死亡在这些纤维性细胞中的脆弱途径。体内靶向细胞焦亡/铁死亡治疗将细胞推向适应性修复并改善纤维化。总之,我们的单细胞分析定义了适应性和纤维修复的关键差异,并确定了药物干预的有前途的途径,以预防肾脏纤维化。

https://cdn.ncbi.nlm.nih.gov/pmc/blobs/fa9a/9276703/7c1fbd54a2b9/41467_2022_31772_Fig1_HTML.jpg

文献AI研究员

20分钟写一篇综述,助力文献阅读效率提升50倍。

立即体验

用中文搜PubMed

大模型驱动的PubMed中文搜索引擎

马上搜索

文档翻译

学术文献翻译模型,支持多种主流文档格式。

立即体验