Suppr超能文献

基于固化干细胞分泌组构建微粒,其具有增强的促血管生成因子组合用于治疗性血管生成。

Engineering microparticles based on solidified stem cell secretome with an augmented pro-angiogenic factor portfolio for therapeutic angiogenesis.

作者信息

Später Thomas, Assunção Marisa, Lit Kwok Keung, Gong Guidong, Wang Xiaoling, Chen Yi-Yun, Rao Ying, Li Yucong, Yiu Chi Him Kendrick, Laschke Matthias W, Menger Michael D, Wang Dan, Tuan Rocky S, Khoo Kay-Hooi, Raghunath Michael, Guo Junling, Blocki Anna

机构信息

Institute for Clinical & Experimental Surgery, Saarland University, Homburg, Saar, Germany.

School of Biomedical Sciences, Faculty of Medicine, The Chinese University of Hong Kong, Shatin, New Territories, Hong Kong, China.

出版信息

Bioact Mater. 2022 Apr 2;17:526-541. doi: 10.1016/j.bioactmat.2022.03.015. eCollection 2022 Nov.

Abstract

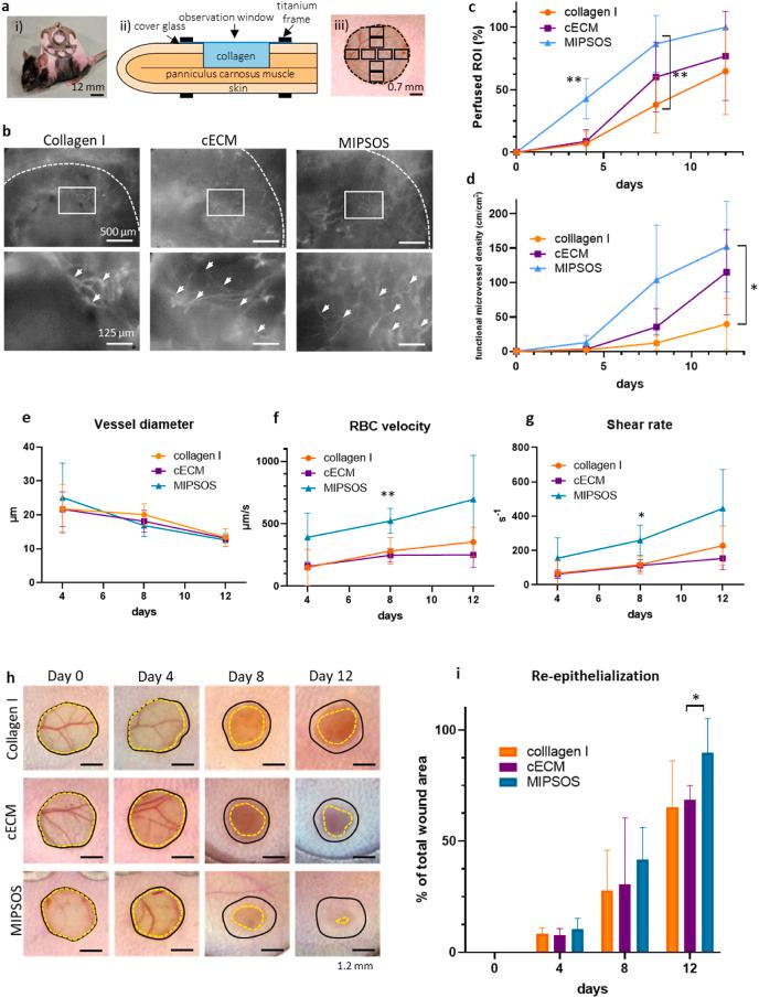
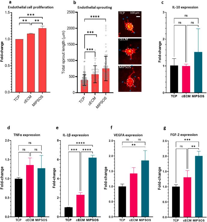
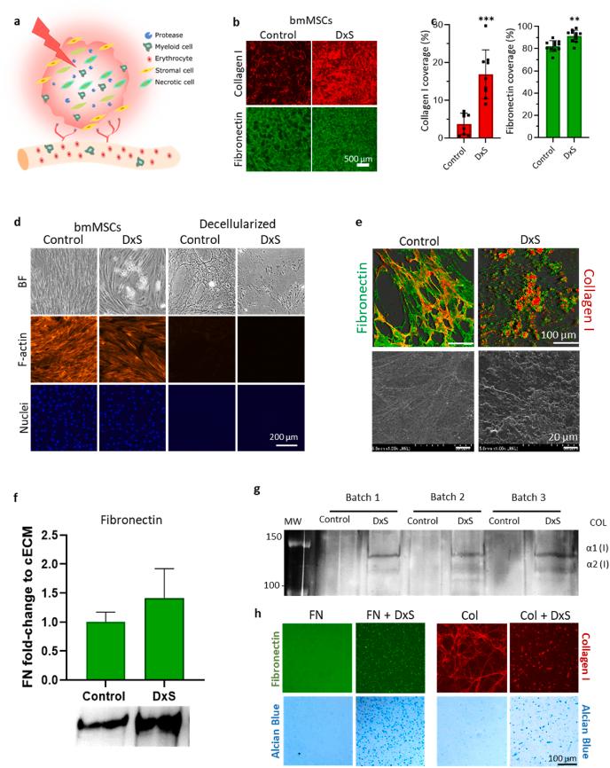
Tissue (re)vascularization strategies face various challenges, as therapeutic cells do not survive long enough , while the administration of pro-angiogenic factors is hampered by fast clearance and insufficient ability to emulate complex spatiotemporal signaling. Here, we propose to address these limitations by engineering a functional biomaterial capable of capturing and concentrating the pro-angiogenic activities of mesenchymal stem cells (MSCs). In particular, dextran sulfate, a high molecular weight sulfated glucose polymer, supplemented to MSC cultures, interacts with MSC-derived extracellular matrix (ECM) components and facilitates their co-assembly and accumulation in the pericellular space. Upon decellularization, the resulting dextran sulfate-ECM hybrid material can be processed into MIcroparticles of SOlidified Secretome (MIPSOS). The insoluble format of MIPSOS protects protein components from degradation, while facilitating their sustained release. Proteomic analysis demonstrates that MIPSOS are highly enriched in pro-angiogenic factors, resulting in an enhanced pro-angiogenic bioactivity when compared to naïve MSC-derived ECM (cECM). Consequently, intravital microscopy of full-thickness skin wounds treated with MIPSOS demonstrates accelerated revascularization and healing, far superior to the therapeutic potential of cECM. Hence, the microparticle-based solidified stem cell secretome provides a promising platform to address major limitations of current therapeutic angiogenesis approaches.

摘要

组织(再)血管化策略面临各种挑战,因为治疗性细胞存活时间不够长,而促血管生成因子的给药受到快速清除和模拟复杂时空信号能力不足的阻碍。在此,我们提议通过设计一种能够捕获和浓缩间充质干细胞(MSC)促血管生成活性的功能性生物材料来解决这些限制。特别是,添加到MSC培养物中的硫酸葡聚糖,一种高分子量硫酸化葡萄糖聚合物,与MSC衍生的细胞外基质(ECM)成分相互作用,并促进它们在细胞周围空间的共组装和积累。脱细胞后,所得的硫酸葡聚糖-ECM杂化材料可加工成固化分泌组微粒(MIPSOS)。MIPSOS的不溶性形式保护蛋白质成分不被降解,同时促进它们的持续释放。蛋白质组学分析表明,MIPSOS富含促血管生成因子,与单纯的MSC衍生的ECM(cECM)相比,其促血管生成生物活性增强。因此,用MIPSOS治疗的全层皮肤伤口的活体显微镜检查显示血管再生和愈合加速,远优于cECM的治疗潜力。因此,基于微粒的固化干细胞分泌组为解决当前治疗性血管生成方法的主要局限性提供了一个有前景的平台。

https://cdn.ncbi.nlm.nih.gov/pmc/blobs/77b2/9270501/64dc6474b55d/ga1.jpg

文献AI研究员

20分钟写一篇综述,助力文献阅读效率提升50倍。

立即体验

用中文搜PubMed

大模型驱动的PubMed中文搜索引擎

马上搜索

文档翻译

学术文献翻译模型,支持多种主流文档格式。

立即体验