Suppr超能文献

在日本脑炎病毒感染期间,表皮生长因子受体(EGFR)激活会损害脑微血管内皮细胞中干扰素信号的抗病毒活性。

EGFR Activation Impairs Antiviral Activity of Interferon Signaling in Brain Microvascular Endothelial Cells During Japanese Encephalitis Virus Infection.

作者信息

Zhang Ya-Ge, Chen Hao-Wei, Zhang Hong-Xin, Wang Ke, Su Jie, Chen Yan-Ru, Wang Xiang-Ru, Fu Zhen-Fang, Cui Min

机构信息

State Key Laboratory of Agricultural Microbiology, College of Veterinary Medicine, Huazhong Agricultural University, Wuhan, China.

Key Laboratory of Preventive Veterinary Medicine in Hubei Province, The Cooperative Innovation Center for Sustainable Pig Production, Wuhan, China.

出版信息

Front Microbiol. 2022 Jun 30;13:894356. doi: 10.3389/fmicb.2022.894356. eCollection 2022.

Abstract

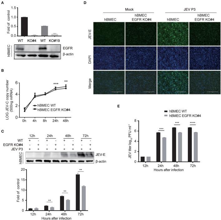
The establishment of Japanese encephalitis virus (JEV) infection in brain microvascular endothelial cells (BMECs) is thought to be a critical step to induce viral encephalitis with compromised blood-brain barrier (BBB), and the mechanisms involved in this process are not completely understood. In this study, we found that epidermal growth factor receptor (EGFR) is related to JEV escape from interferon-related host innate immunity based on a STRING analysis of JEV-infected primary human brain microvascular endothelial cells (hBMECs) and mouse brain. At the early phase of the infection processes, JEV induced the phosphorylation of EGFR. In JEV-infected hBMECs, a rapid internalization of EGFR that co-localizes with the endosomal marker EEA1 occurred. Using specific inhibitors to block EGFR, reduced production of viral particles was observed. Similar results were also found in an EGFR-KO hBMEC cell line. Even though the process of viral infection in attachment and entry was not noticeably influenced, the induction of IFNs in EGFR-KO hBMECs was significantly increased, which may account for the decreased viral production. Further investigation demonstrated that EGFR downstream cascade ERK, but not STAT3, was involved in the antiviral effect of IFNs, and a lowered viral yield was observed by utilizing the specific inhibitor of ERK. Taken together, the results revealed that JEV induces EGFR activation, leading to a suppression of interferon signaling and promotion of viral replication, which could provide a potential target for future therapies for the JEV infection.

摘要

日本脑炎病毒(JEV)在脑微血管内皮细胞(BMECs)中建立感染被认为是导致血脑屏障(BBB)受损并引发病毒性脑炎的关键步骤,而这一过程涉及的机制尚未完全明确。在本研究中,基于对JEV感染的原代人脑血管内皮细胞(hBMECs)和小鼠脑的STRING分析,我们发现表皮生长因子受体(EGFR)与JEV逃避干扰素相关的宿主固有免疫有关。在感染过程的早期阶段,JEV诱导了EGFR的磷酸化。在JEV感染的hBMECs中,观察到EGFR与内体标志物EEA1共定位并快速内化。使用特异性抑制剂阻断EGFR后,病毒颗粒的产生减少。在EGFR基因敲除的hBMEC细胞系中也发现了类似结果。尽管病毒感染的附着和进入过程未受到明显影响,但EGFR基因敲除的hBMECs中干扰素的诱导显著增加,这可能是病毒产生减少的原因。进一步研究表明,EGFR下游级联反应ERK而非STAT3参与了干扰素的抗病毒作用,使用ERK特异性抑制剂可观察到病毒产量降低。综上所述,结果表明JEV诱导EGFR激活,导致干扰素信号传导受到抑制并促进病毒复制,这可能为未来治疗JEV感染提供潜在靶点。

https://cdn.ncbi.nlm.nih.gov/pmc/blobs/ed18/9279666/089709ebea87/fmicb-13-894356-g0001.jpg

文献AI研究员

20分钟写一篇综述,助力文献阅读效率提升50倍。

立即体验

用中文搜PubMed

大模型驱动的PubMed中文搜索引擎

马上搜索

文档翻译

学术文献翻译模型,支持多种主流文档格式。

立即体验