Suppr超能文献

头颈部鳞状细胞癌中与 ADME 相关的基因特征与生存、治疗结果和免疫细胞浸润的建立和验证。

Development and Validation of an ADME-Related Gene Signature for Survival, Treatment Outcome and Immune Cell Infiltration in Head and Neck Squamous Cell Carcinoma.

机构信息

Department of Radiation Oncology, Nanfang Hospital, Southern Medical University, Guangzhou, China.

The First Affiliated Hospital, Sun Yat-sen University, Guangzhou, China.

出版信息

Front Immunol. 2022 Jul 8;13:905635. doi: 10.3389/fimmu.2022.905635. eCollection 2022.

Abstract

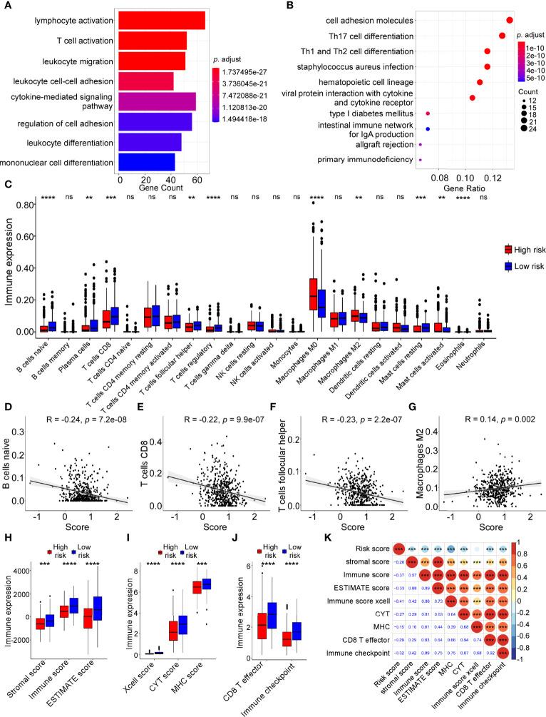
ADME genes are a set of genes which are involved in drug absorption, distribution, metabolism, and excretion (ADME). However, prognostic value and function of ADME genes in head and neck squamous cell carcinoma (HNSCC) remain largely unclear. In this study, we established an ADME-related prognostic model through the least absolute shrinkage and selection operator (LASSO) analysis in the Cancer Genome Atla (TCGA) training cohort and its robustness was validated by TCGA internal validation cohort and a Gene Expression Omnibus (GEO) external cohort. The 14-gene signature stratified patients into high- or low-risk groups. Patients with high-risk scores exhibited significantly poorer overall survival (OS) and disease-free survival (DFS) than those with low-risk scores. Receiver operating characteristic (ROC) curve analysis was used to confirm the signature's predictive efficacy for OS and DFS. Furthermore, gene ontology (GO) and Kyoto Encyclopaedia of Genes and Genomes (KEGG) pathway analyses showed that immune-related functions and pathways were enriched, such as lymphocyte activation, leukocyte cell-cell adhesion and T-helper cell differentiation. The Cell-type Identification by Estimating Relative Subsets of RNA Transcripts (CIBERSORT) and other analyses revealed that immune cell (especially B cell and T cell) infiltration levels were significantly higher in the low-risk group. Moreover, patients with low-risk scores were significantly associated with immunotherapy and chemotherapy treatment benefit. In conclusion, we constructed a novel ADME-related prognostic and therapeutic biomarker associated with immune cell infiltration of HNSCC patients.

摘要

ADME 基因是一组参与药物吸收、分布、代谢和排泄(ADME)的基因。然而,ADME 基因在头颈部鳞状细胞癌(HNSCC)中的预后价值和功能仍很大程度上不清楚。在本研究中,我们通过癌症基因组图谱(TCGA)训练队列中的最小绝对收缩和选择算子(LASSO)分析建立了一个 ADME 相关的预后模型,并通过 TCGA 内部验证队列和基因表达综合数据库(GEO)外部队列验证了其稳健性。该 14 基因特征将患者分为高风险或低风险组。高风险评分的患者的总生存期(OS)和无病生存期(DFS)明显比低风险评分的患者差。受试者工作特征(ROC)曲线分析用于确认该特征对 OS 和 DFS 的预测效力。此外,基因本体论(GO)和京都基因与基因组百科全书(KEGG)通路分析表明,免疫相关功能和途径富集,如淋巴细胞激活、白细胞细胞-细胞黏附和 T 辅助细胞分化。通过估计相对 RNA 转录本子集的细胞类型鉴定(CIBERSORT)和其他分析表明,低风险组中免疫细胞(特别是 B 细胞和 T 细胞)浸润水平显著较高。此外,低风险评分的患者与免疫治疗和化疗治疗获益显著相关。总之,我们构建了一个新的与 HNSCC 患者免疫细胞浸润相关的 ADME 相关预后和治疗生物标志物。

https://cdn.ncbi.nlm.nih.gov/pmc/blobs/b876/9304892/7ffd607f5038/fimmu-13-905635-g001.jpg

文献AI研究员

20分钟写一篇综述,助力文献阅读效率提升50倍。

立即体验

用中文搜PubMed

大模型驱动的PubMed中文搜索引擎

马上搜索

文档翻译

学术文献翻译模型,支持多种主流文档格式。

立即体验