Suppr超能文献

肉瘤常见的主要组织相容性复合体I类单倍型限制肿瘤特异性CD8 + T细胞反应。

Sarcoma Common MHC-I Haplotype Restricts Tumor-Specific CD8+ T Cell Response.

作者信息

Mosca Laura, de Angelis Alessandra, Ronchi Andrea, De Chiara Annarosaria, Fazioli Flavio, Ruosi Carlo, Altucci Lucia, Conte Mariarosaria, de Nigris Filomena

机构信息

Department of Precision Medicine, School of Medicine, University of Campania "Luigi Vanvitelli", 80138 Naples, Italy.

Pathology Unit, Department of Mental and Physical Health and Preventive Medicine, University of Campania "Luigi Vanvitelli", 80138 Naples, Italy.

出版信息

Cancers (Basel). 2022 Jul 14;14(14):3414. doi: 10.3390/cancers14143414.

Abstract

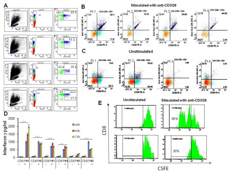
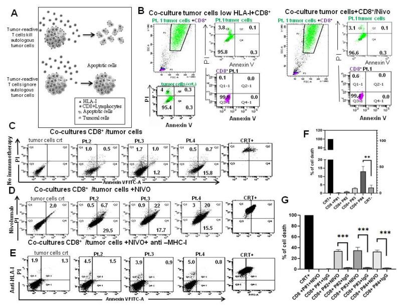
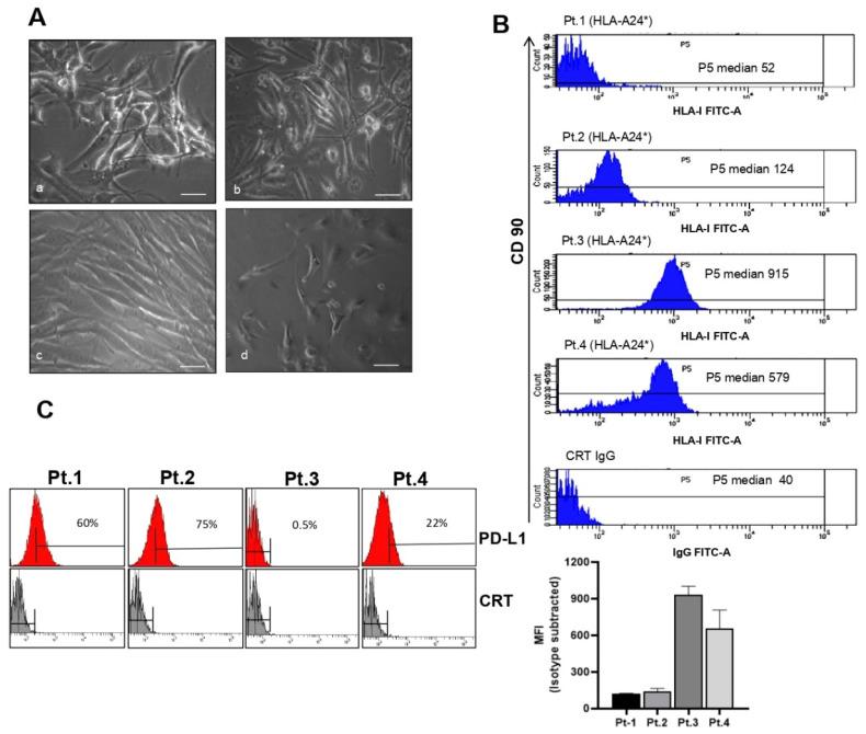
The major histocompatibility complex (MHC) class I expression in cancer cells has a crucial impact on the outcome of T cell-mediated cancer immunotherapy. We now determined the HLA class I allelic variants and their expression in PD-L1-deficient and positive rare sarcoma tissues. Tumor tissues were HLA-I classified based on HLA-A and -B alleles, and for class II, the HLA-DR-B by Taqman genomic PCRs. The HLA-A24*:10-B73*:01 haplotype was the most common. A general down-regulation or deletion of HLA-B mRNA and HLA-A was observed, compared to HLA-DR-B. HLA-I was almost too low to be detectable by immunohistochemistry and 32% of grade III cases were positive to PD-L1. Functional cytotoxic assays co-culturing patient biopsies with autologous T cells were used to assess their ability to kill matched tumor cells. These results establish that deletion of HLA-I loci together with their down-regulation in individual patient restrict the autologous lymphocyte cytotoxic activity, even in the presence of the immune checkpoint blocking antibody, Nivolumab. Additionally, the proposed cytotoxic test suggests a strategy to assess the sensitivity of tumor cells to T cell-mediated attack at the level of the individual patient.

摘要

癌细胞中的主要组织相容性复合体(MHC)I类表达对T细胞介导的癌症免疫治疗结果具有关键影响。我们现在确定了HLA I类等位基因变体及其在PD-L1缺陷和阳性罕见肉瘤组织中的表达。肿瘤组织根据HLA-A和-B等位基因进行HLA-I分类,对于II类,通过Taqman基因组PCR对HLA-DR-B进行分类。HLA-A24*:10-B73*:01单倍型最为常见。与HLA-DR-B相比,观察到HLA-B mRNA和HLA-A普遍下调或缺失。HLA-I几乎低至无法通过免疫组织化学检测到,32%的III级病例对PD-L1呈阳性。使用患者活检组织与自体T细胞共培养的功能性细胞毒性试验来评估它们杀死匹配肿瘤细胞的能力。这些结果表明,即使存在免疫检查点阻断抗体纳武单抗,个体患者中HLA-I基因座的缺失及其下调也会限制自体淋巴细胞的细胞毒性活性。此外,所提出的细胞毒性试验提出了一种在个体患者水平评估肿瘤细胞对T细胞介导攻击敏感性的策略。

https://cdn.ncbi.nlm.nih.gov/pmc/blobs/9fd0/9322060/a4177ad22007/cancers-14-03414-g001.jpg

文献AI研究员

20分钟写一篇综述,助力文献阅读效率提升50倍。

立即体验

用中文搜PubMed

大模型驱动的PubMed中文搜索引擎

马上搜索

文档翻译

学术文献翻译模型,支持多种主流文档格式。

立即体验