Suppr超能文献

PEDF 缺失诱导 RPE 衰老和吞噬作用缺陷。

PEDF Deletion Induces Senescence and Defects in Phagocytosis in the RPE.

机构信息

Section of Protein Structure and Function, Laboratory of Retinal Cell and Molecular Biology, National Eye Institute, National Institutes of Health, Bethesda, MD 20892, USA.

Department of Surgery, North Shore University Research Institute, University of Chicago Pritzker School of Medicine, Chicago, IL 60201, USA.

出版信息

Int J Mol Sci. 2022 Jul 13;23(14):7745. doi: 10.3390/ijms23147745.

Abstract

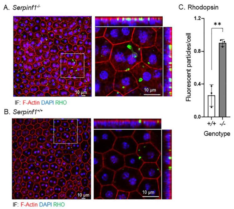
The retinal pigment epithelium (RPE) expresses the gene to produce pigment epithelium-derived factor (PEDF), a retinoprotective protein that is downregulated with cell senescence, aging and retinal degenerations. We determined the expression of senescence-associated genes in the RPE of 3-month-old mice that lack the gene and found that deletion induced for histone H2AX protein, for p21 protein, and gene for β-galactosidase. Senescence-associated β-galactosidase activity increased in the null RPE when compared with wild-type RPE. We evaluated the subcellular morphology of the RPE and found that ablation of increased the volume of the nuclei and the nucleoli number of RPE cells, implying chromatin reorganization. Given that the RPE phagocytic function declines with aging, we assessed the expression of the gene, which is required for the degradation of photoreceptor outer segments by the RPE. We found that both the gene and its protein PEDF-R declined with the gene ablation. Moreover, we determined the levels of phagocytosed rhodopsin and lipids in the RPE of the null mice. The RPE of the null mice accumulated rhodopsin and lipids compared to littermate controls, implying an association of PEDF deficiency with RPE phagocytosis dysfunction. Our findings establish PEDF loss as a cause of senescence-like changes in the RPE, highlighting PEDF as both a retinoprotective and a regulatory protein of aging-like changes associated with defective degradation of the photoreceptor outer segment in the RPE.

摘要

视网膜色素上皮 (RPE) 表达 基因产生色素上皮衍生因子 (PEDF),PEDF 是一种具有视网膜保护作用的蛋白质,其表达随着细胞衰老、老化和视网膜变性而下调。我们测定了缺乏 基因的 3 月龄小鼠 RPE 中与衰老相关基因的表达,发现 缺失诱导组蛋白 H2AX 蛋白的 ,p21 蛋白的 ,以及 β-半乳糖苷酶的 。与野生型 RPE 相比, 缺失的 RPE 中与衰老相关的β-半乳糖苷酶活性增加。我们评估了 RPE 的亚细胞形态,发现 缺失增加了 RPE 细胞的细胞核体积和核仁数量,提示染色质重构。鉴于 RPE 的吞噬功能随年龄增长而下降,我们评估了降解光感受器外节所需的 基因的表达。我们发现,随着 基因的缺失, 基因及其蛋白 PEDF-R 的表达均下降。此外,我们还测定了 缺失型小鼠 RPE 中吞噬的视紫红质和脂质的水平。与同窝对照相比, 缺失型小鼠的 RPE 积累了视紫红质和脂质,这意味着 PEDF 缺乏与 RPE 吞噬功能障碍有关。我们的研究结果表明 PEDF 缺失是 RPE 衰老样变化的原因,突出了 PEDF 作为一种具有视网膜保护作用的蛋白质,以及与 RPE 中光感受器外节降解缺陷相关的衰老样变化的调节蛋白。

https://cdn.ncbi.nlm.nih.gov/pmc/blobs/2573/9316002/c52e36161817/ijms-23-07745-g001.jpg

文献AI研究员

20分钟写一篇综述,助力文献阅读效率提升50倍。

立即体验

用中文搜PubMed

大模型驱动的PubMed中文搜索引擎

马上搜索

文档翻译

学术文献翻译模型,支持多种主流文档格式。

立即体验