Suppr超能文献

PACAP-PAC1R 通过腹内侧下丘脑调节恐惧的消退。

PACAP-PAC1R modulates fear extinction via the ventromedial hypothalamus.

机构信息

Institut de Neurociències, Universitat Autònoma de Barcelona, Cerdanyola del Vallès, Barcelona, Spain.

Departament de Psicobiologia i de Metodologia de les Ciències de la Salut, Universitat Autònoma de Barcelona, Cerdanyola del Vallès, Barcelona, Spain.

出版信息

Nat Commun. 2022 Jul 28;13(1):4374. doi: 10.1038/s41467-022-31442-w.

Abstract

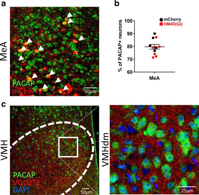
Exposure to traumatic stress can lead to fear dysregulation, which has been associated with posttraumatic stress disorder (PTSD). Previous work showed that a polymorphism in the PACAP-PAC1R (pituitary adenylate cyclase-activating polypeptide) system is associated with PTSD risk in women, and PACAP (ADCYAP1)-PAC1R (ADCYAP1R1) are highly expressed in the hypothalamus. Here, we show that female mice subjected to acute stress immobilization (IMO) have fear extinction impairments related to Adcyap1 and Adcyap1r1 mRNA upregulation in the hypothalamus, PACAP-c-Fos downregulation in the Medial Amygdala (MeA), and PACAP-FosB/ΔFosB upregulation in the Ventromedial Hypothalamus dorsomedial part (VMHdm). DREADD-mediated inhibition of MeA neurons projecting to the VMHdm during IMO rescues both PACAP upregulation in VMHdm and the fear extinction impairment. We also found that women with the risk genotype of ADCYAP1R1 rs2267735 polymorphism have impaired fear extinction.

摘要

创伤性应激暴露可导致恐惧失调,与创伤后应激障碍(PTSD)有关。先前的工作表明,PACAP-PAC1R(垂体腺苷酸环化酶激活多肽)系统中的一种多态性与女性 PTSD 风险相关,而 PACAP(ADCYAP1)-PAC1R(ADCYAP1R1)在下丘脑高度表达。在这里,我们表明,经历急性应激固定(IMO)的雌性小鼠出现恐惧消退障碍,与下丘脑的 Adcyap1 和 Adcyap1r1 mRNA 上调、中杏仁核(MeA)中的 PACAP-c-Fos 下调以及腹内侧下丘脑背内侧部分(VMHdm)中的 PACAP-FosB/ΔFosB 上调有关。在 IMO 期间,通过 DREADD 抑制投射到 VMHdm 的 MeA 神经元,可挽救 VMHdm 中的 PACAP 上调和恐惧消退障碍。我们还发现,ADCYAP1R1 rs2267735 多态性风险基因型的女性存在恐惧消退受损。

https://cdn.ncbi.nlm.nih.gov/pmc/blobs/d85e/9334354/e6f4f45df14a/41467_2022_31442_Fig1_HTML.jpg

文献AI研究员

20分钟写一篇综述,助力文献阅读效率提升50倍。

立即体验

用中文搜PubMed

大模型驱动的PubMed中文搜索引擎

马上搜索

文档翻译

学术文献翻译模型,支持多种主流文档格式。

立即体验