Suppr超能文献

刺激特异性下丘脑对持续防御状态的编码。

Stimulus-specific hypothalamic encoding of a persistent defensive state.

机构信息

Division of Biology and Biological Engineering, Tianqiao and Chrissy Chen Institute for Neuroscience, California Institute of Technology, Pasadena, CA, USA.

Kallyope, Inc., New York, NY, USA.

出版信息

Nature. 2020 Oct;586(7831):730-734. doi: 10.1038/s41586-020-2728-4. Epub 2020 Sep 16.

Abstract

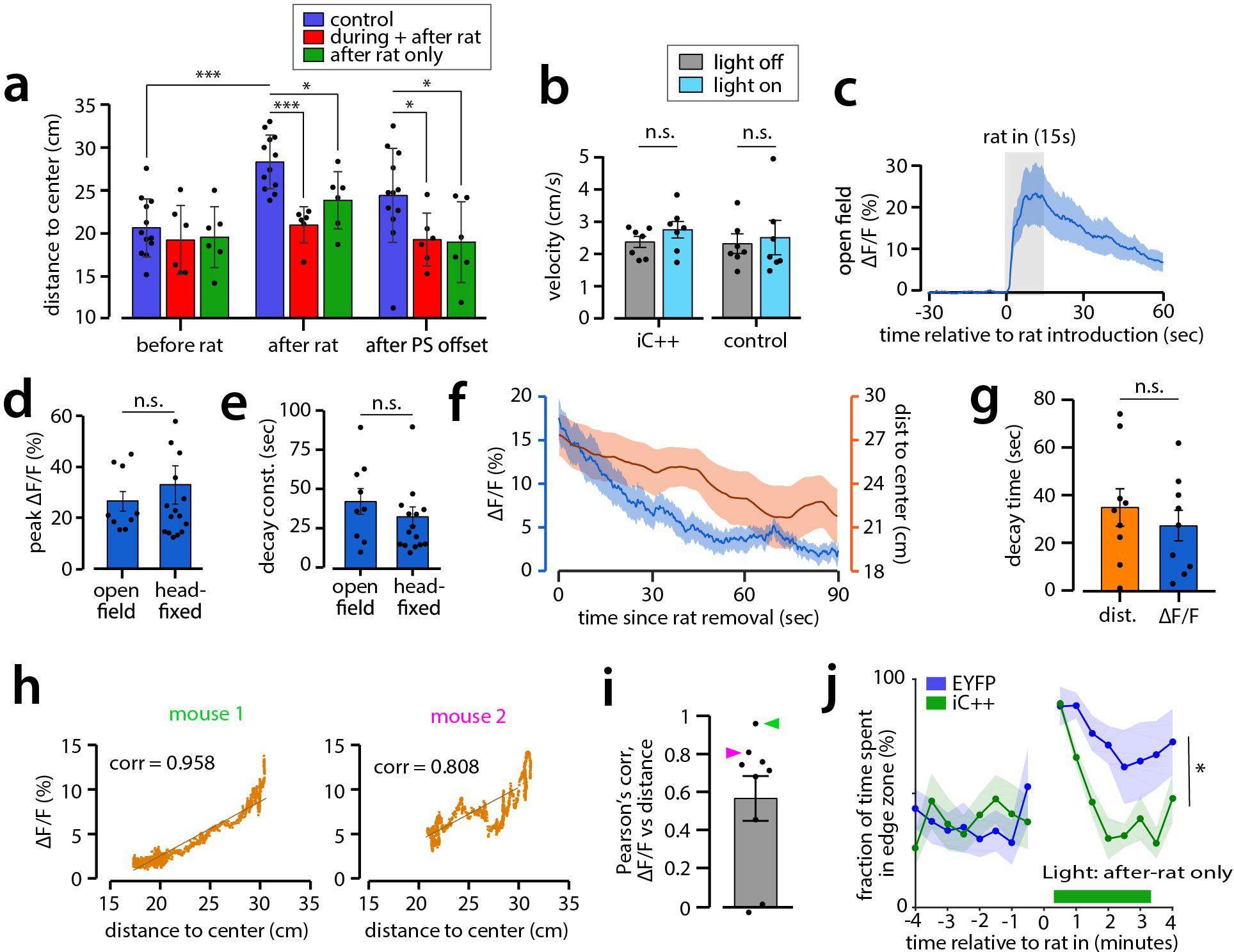
Persistent neural activity in cortical, hippocampal, and motor networks has been described as mediating working memory for transiently encountered stimuli. Internal emotional states, such as fear, also persist following exposure to an inciting stimulus, but it is unclear whether slow neural dynamics are involved in this process. Neurons in the dorsomedial and central subdivisions of the ventromedial hypothalamus (VMHdm/c) that express the nuclear receptor protein NR5A1 (also known as SF1) are necessary for defensive responses to predators in mice. Optogenetic activation of these neurons, referred to here as VMHdm neurons, elicits defensive behaviours that outlast stimulation, which suggests the induction of a persistent internal state of fear or anxiety. Here we show that in response to naturalistic threatening stimuli, VMHdm neurons in mice exhibit activity that lasts for many tens of seconds. This persistent activity was correlated with, and required for, persistent defensive behaviour in an open-field assay, and depended on neurotransmitter release from VMHdm neurons. Stimulation and calcium imaging in acute slices showed that there is local excitatory connectivity between VMHdm neurons. Microendoscopic calcium imaging of VMHdm neurons revealed that persistent activity at the population level reflects heterogeneous dynamics among individual cells. Unexpectedly, distinct but overlapping VMHdm subpopulations were persistently activated by different modalities of threatening stimulus. Computational modelling suggests that neither recurrent excitation nor slow-acting neuromodulators alone can account for persistent activity that maintains stimulus identity. Our results show that stimulus-specific slow neural dynamics in the hypothalamus, on a time scale orders of magnitude longer than that of working memory in the cortex, contribute to a persistent emotional state.

摘要

皮质、海马体和运动网络中的持续神经活动被描述为介导对短暂遇到的刺激的工作记忆。内部情绪状态,如恐惧,在暴露于激发刺激后也会持续存在,但尚不清楚缓慢的神经动力学是否参与了这一过程。表达核受体蛋白 NR5A1(也称为 SF1)的腹内侧下丘脑的背内侧和中央亚区(VMHdm/c)中的神经元对于小鼠对捕食者的防御反应是必要的。这些神经元的光遗传学激活,在此称为 VMHdm 神经元,引发了持续时间超过刺激的防御行为,这表明诱导了一种持久的恐惧或焦虑的内部状态。在这里,我们表明,在对自然威胁刺激的反应中,小鼠的 VMHdm 神经元表现出持续数十秒的活动。这种持续的活动与旷场试验中持续的防御行为相关且需要,并且依赖于 VMHdm 神经元的神经递质释放。急性切片中的刺激和钙成像表明,VMHdm 神经元之间存在局部兴奋性连接。VMHdm 神经元的微内窥镜钙成像显示,群体水平的持续活动反映了单个细胞之间的异质动力学。出乎意料的是,不同但重叠的 VMHdm 亚群被不同模式的威胁刺激持续激活。计算模型表明,持续活动既不能单独由递归兴奋也不能由慢作用神经调质来维持,而不能维持刺激身份。我们的结果表明,下丘脑的特定于刺激的缓慢神经动力学,在时间尺度上比皮质中的工作记忆长几个数量级,有助于持久的情绪状态。

https://cdn.ncbi.nlm.nih.gov/pmc/blobs/b057/7606611/cd2ee79f1178/nihms-1606924-f0005.jpg

文献AI研究员

20分钟写一篇综述,助力文献阅读效率提升50倍。

立即体验

用中文搜PubMed

大模型驱动的PubMed中文搜索引擎

马上搜索

文档翻译

学术文献翻译模型,支持多种主流文档格式。

立即体验