Suppr超能文献

对于非伤害性恐惧学习至关重要的自上而下的岛叶皮质回路。

A top-down insular cortex circuit crucial for non-nociceptive fear learning.

作者信息

Han Junho, Suh Boin, Han Jin-Hee

机构信息

Department of Biological Sciences, Korea Advanced Institute of Science and Technology, Daejeon 34141, South Korea.

KAIST Institute for the BioCentury, Korea Advanced Institute of Science and Technology, Daejeon 34141, South Korea.

出版信息

Sci Adv. 2025 May 9;11(19):eadt6996. doi: 10.1126/sciadv.adt6996.

Abstract

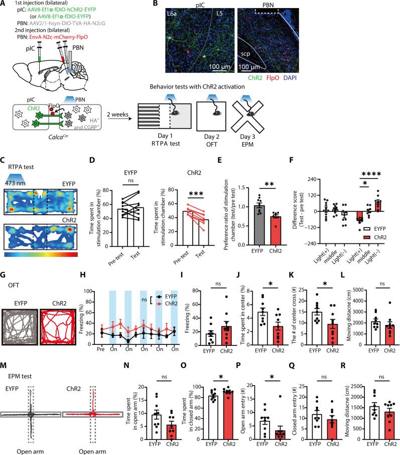
Understanding how threats drive fear memory formation is crucial to understanding how organisms adapt to environments and treat threat-related disorders such as PTSD. While traditional Pavlovian conditioning studies have provided valuable insights, the exclusive reliance on electric shock as a threat stimulus has limited our understanding of diverse threats. To address this, we developed a conditioning paradigm using a looming visual stimulus as an unconditioned stimulus (US) in mice and identified a distinct neural circuit for visual threat conditioning. Parabrachial CGRP neurons were necessary for both conditioning and memory retrieval. Upstream neurons in the posterior insular cortex (pIC) responded to looming stimuli, and their projections to the parabrachial nucleus (PBN) induced aversive states and drove conditioning. However, this pIC-to-PBN pathway was not required for foot-shock conditioning. These findings reveal how non-nociceptive visual stimuli can drive aversive states and fear memory formation, expanding our understanding of aversive US processing beyond traditional models.

摘要

了解威胁如何驱动恐惧记忆形成对于理解生物体如何适应环境以及治疗创伤后应激障碍(PTSD)等与威胁相关的疾病至关重要。虽然传统的巴甫洛夫条件反射研究提供了有价值的见解,但仅依赖电击作为威胁刺激限制了我们对各种威胁的理解。为了解决这个问题,我们开发了一种条件反射范式,在小鼠中使用逼近的视觉刺激作为无条件刺激(US),并确定了用于视觉威胁条件反射的独特神经回路。臂旁降钙素基因相关肽(CGRP)神经元对于条件反射和记忆检索都是必需的。后岛叶皮质(pIC)中的上游神经元对逼近刺激有反应,它们向臂旁核(PBN)的投射会诱发厌恶状态并驱动条件反射。然而,这种从pIC到PBN的通路对于足部电击条件反射并非必需。这些发现揭示了非伤害性视觉刺激如何驱动厌恶状态和恐惧记忆形成,扩展了我们对厌恶无条件刺激处理的理解,超越了传统模型。

https://cdn.ncbi.nlm.nih.gov/pmc/blobs/0035/12063665/65cd74a5968f/sciadv.adt6996-f1.jpg

文献AI研究员

20分钟写一篇综述,助力文献阅读效率提升50倍。

立即体验

用中文搜PubMed

大模型驱动的PubMed中文搜索引擎

马上搜索

文档翻译

学术文献翻译模型,支持多种主流文档格式。

立即体验