Suppr超能文献

臂旁核到苍白球内侧核通路介导雄性小鼠恐惧诱导的摄食抑制。

Parabrachial-to-parasubthalamic nucleus pathway mediates fear-induced suppression of feeding in male mice.

机构信息

Institute of Clinical Medicine and Research, Research Center for Medical Sciences, The Jikei University School of Medicine, Chiba, Japan.

Laboratory of Molecular Neuropharmacology, Graduate School of Pharmaceutical Sciences, Osaka University, Osaka, 565-0871, Japan.

出版信息

Nat Commun. 2022 Dec 30;13(1):7913. doi: 10.1038/s41467-022-35634-2.

Abstract

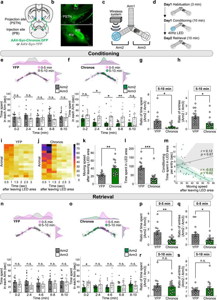
Feeding behavior is adaptively regulated by external and internal environment, such that feeding is suppressed when animals experience pain, sickness, or fear. While the lateral parabrachial nucleus (lPB) plays key roles in nociception and stress, neuronal pathways involved in feeding suppression induced by fear are not fully explored. Here, we investigate the parasubthalamic nucleus (PSTN), located in the lateral hypothalamus and critically involved in feeding behaviors, as a target of lPB projection neurons. Optogenetic activation of lPB-PSTN terminals in male mice promote avoidance behaviors, aversive learning, and suppressed feeding. Inactivation of the PSTN and lPB-PSTN pathway reduces fear-induced feeding suppression. Activation of PSTN neurons expressing pituitary adenylate cyclase-activating polypeptide (PACAP), a neuropeptide enriched in the PSTN, is sufficient for inducing avoidance behaviors and feeding suppression. Blockade of PACAP receptors impaires aversive learning induced by lPB-PSTN photomanipulation. These findings indicate that lPB-PSTN pathway plays a pivotal role in fear-induced feeding suppression.

摘要

摄食行为受外部和内部环境的适应性调节,当动物感到疼痛、生病或恐惧时,摄食会受到抑制。虽然外侧臂旁核(lPB)在痛觉和应激反应中起关键作用,但参与恐惧诱导的摄食抑制的神经元通路尚未完全探索。在这里,我们研究了位于下丘脑外侧的副下丘脑核(PSTN),它在摄食行为中起着关键作用,作为 lPB 投射神经元的靶点。雄性小鼠 lPB-PSTN 末端的光遗传学激活促进回避行为、厌恶学习和摄食抑制。PSTN 的失活和 lPB-PSTN 通路的失活减少了恐惧诱导的摄食抑制。激活表达垂体腺苷酸环化酶激活肽(PACAP)的 PSTN 神经元,一种在 PSTN 中丰富的神经肽,足以诱导回避行为和摄食抑制。PACAP 受体的阻断会损害 lPB-PSTN 光遗传学操作诱导的厌恶学习。这些发现表明,lPB-PSTN 通路在恐惧诱导的摄食抑制中起着关键作用。

https://cdn.ncbi.nlm.nih.gov/pmc/blobs/66fc/9803671/82c9c3e47e7d/41467_2022_35634_Fig1_HTML.jpg

文献AI研究员

20分钟写一篇综述,助力文献阅读效率提升50倍。

立即体验

用中文搜PubMed

大模型驱动的PubMed中文搜索引擎

马上搜索

文档翻译

学术文献翻译模型,支持多种主流文档格式。

立即体验