Suppr超能文献

综合生物信息学分析鉴定非酒精性脂肪性肝病中可靠的生物标志物及其与免疫微环境的相关性

Integrated Bioinformatics Analysis Identifies Robust Biomarkers and Its Correlation With Immune Microenvironment in Nonalcoholic Fatty Liver Disease.

作者信息

Zhang Feng, Zhang Zhengwei, Li Yapeng, Sun Yi, Zhou Xinliang, Chen Xiaoning, Sun Shibo

机构信息

Department of General Surgery, Second Affiliated Hospital of Harbin Medical University, Harbin, China.

出版信息

Front Genet. 2022 Jul 14;13:942153. doi: 10.3389/fgene.2022.942153. eCollection 2022.

Abstract

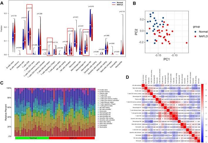
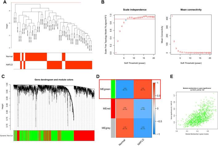
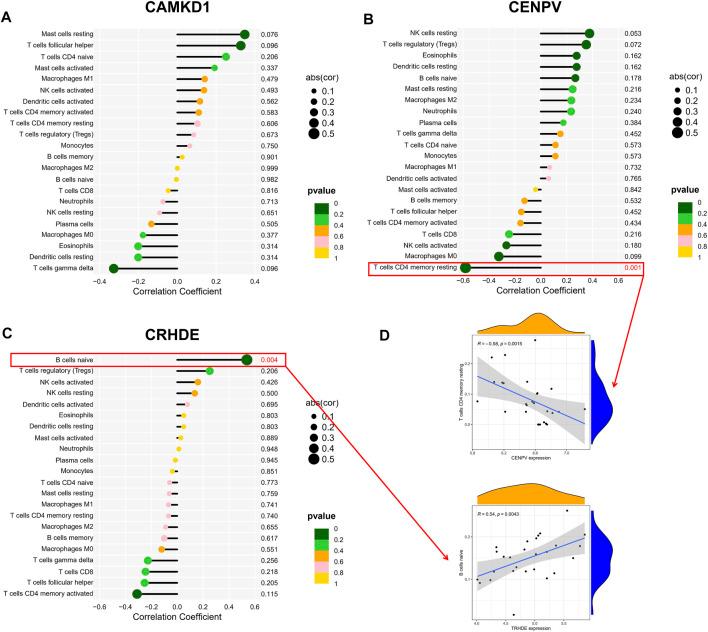
Nonalcoholic fatty liver disease (NAFLD) is a serious threat to human health worldwide. In this study, the aim is to analyze diagnosis biomarkers in NAFLD and its relationship with the immune microenvironment based on bioinformatics analysis. We downloaded microarray datasets (GSE48452 and GSE63067) from the Gene Expression Omnibus (GEO) database for screening differentially expressed genes (DEGs). The hub genes were screened by a series of machine learning analyses, such as support vector machine (SVM), least absolute shrinkage and selection operator (LASSO), and weighted gene co-expression network analysis (WGCNA). It is worth mentioning that we used the gene enrichment analysis to explore the driver pathways of NAFLD occurrence. Subsequently, the aforementioned genes were validated by external datasets (GSE66676). Moreover, the CIBERSORT algorithm was used to estimate the proportion of different types of immune cells. Finally, the Spearman analysis was used to verify the relationship between hub genes and immune cells. Hub genes (CAMK1D, CENPV, and TRHDE) were identified. In addition, we found that the pathogenesis of NAFLD is mainly related to nutrient metabolism and the immune system. In correlation analysis, CENPV expression had a strong negative correlation with resting memory CD4 T cells, and TRHDE expression had a strong positive correlation with naive B cells. CAMK1D, CENPV, and TRHDE play regulatory roles in NAFLD. In particular, CENPV and TRHDE may regulate the immune microenvironment by mediating resting memory CD4 T cells and naive B cells, respectively, and thus influence disease progression.

摘要

非酒精性脂肪性肝病(NAFLD)是全球范围内对人类健康的严重威胁。在本研究中,目的是基于生物信息学分析来分析NAFLD中的诊断生物标志物及其与免疫微环境的关系。我们从基因表达综合数据库(GEO)下载了微阵列数据集(GSE48452和GSE63067)以筛选差异表达基因(DEG)。通过一系列机器学习分析筛选枢纽基因,如支持向量机(SVM)、最小绝对收缩和选择算子(LASSO)以及加权基因共表达网络分析(WGCNA)。值得一提的是,我们使用基因富集分析来探索NAFLD发生的驱动途径。随后,通过外部数据集(GSE66676)对上述基因进行验证。此外,使用CIBERSORT算法估计不同类型免疫细胞的比例。最后用Spearman分析来验证枢纽基因与免疫细胞之间的关系。确定了枢纽基因(CAMK1D、CENPV和TRHDE)。此外,我们发现NAFLD的发病机制主要与营养代谢和免疫系统有关。在相关性分析中,CENPV表达与静息记忆CD4 T细胞呈强负相关,TRHDE表达与初始B细胞呈强正相关。CAMK1D、CENPV和TRHDE在NAFLD中发挥调节作用。特别是,CENPV和TRHDE可能分别通过介导静息记忆CD4 T细胞和初始B细胞来调节免疫微环境,从而影响疾病进展。

https://cdn.ncbi.nlm.nih.gov/pmc/blobs/e137/9330026/a4cd5dddcb2b/fgene-13-942153-g001.jpg

文献AI研究员

20分钟写一篇综述,助力文献阅读效率提升50倍。

立即体验

用中文搜PubMed

大模型驱动的PubMed中文搜索引擎

马上搜索

文档翻译

学术文献翻译模型,支持多种主流文档格式。

立即体验