Suppr超能文献

鲍曼不动杆菌中的 CRISPR-Cas 通过靶向内源性 . 有助于抗生素敏感性。

CRISPR-Cas in Acinetobacter baumannii Contributes to Antibiotic Susceptibility by Targeting Endogenous .

机构信息

Department of Microbiology, Institute of Translational Medicine, Medical College, Yangzhou Universitygrid.268415.c, Yangzhou, PR China.

Jiangsu Key Laboratory of Experimental & Translational Non-coding RNA Research, Yangzhou, PR China.

出版信息

Microbiol Spectr. 2022 Aug 31;10(4):e0082922. doi: 10.1128/spectrum.00829-22. Epub 2022 Aug 8.

Abstract

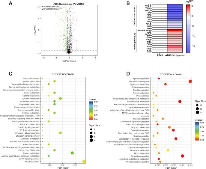
Acinetobacter baumannii is a well-known human opportunistic pathogen in nosocomial infections, and the emergence of multidrug-resistant Acinetobacter baumannii has become a complex problem for clinical anti-infective treatments. The ways this organism obtains multidrug resistance phenotype include horizontal gene transfer and other mechanisms, such as altered targets, decreased permeability, increased enzyme production, overexpression of efflux pumps, metabolic changes, and biofilm formation. A CRISPR-Cas system generally consists of a CRISPR array and one or more operons of genes, which can restrict horizontal gene transfer in bacteria. Nevertheless, it is unclear how CRISPR-Cas systems regulate antibiotic resistance in Acinetobacter baumannii. Thus, we sought to assess how CRISPR-Cas affects biofilm formation, membrane permeability, efflux pump, reactive oxygen species, and quorum sensing to clarify further the mechanism of CRISPR-Cas regulation of Acinetobacter baumannii antibiotic resistance. In the clinical isolate AB43, which has a complete I-Fb CRISPR-Cas system, we discovered that the Cas3 nuclease of this type I-F CRISPR-Cas system regulates Acinetobacter baumannii quorum sensing and has a unique function in changing drug resistance. As a result of quorum sensing, synthase is reduced, allowing efflux pumps to decrease, biofilm formation to become weaker, reactive oxygen species to generate, and drug resistance to decrease in response to CRISPR-Cas activity. These observations suggest that the CRISPR-Cas system targeting endogenous may boost bacterial antibiotic sensitivity. CRISPR-Cas systems are vital for genome editing, bacterial virulence, and antibiotic resistance. How CRISPR-Cas systems regulate antibiotic resistance in Acinetobacter baumannii is almost wholly unknown. In this study, we reveal that the quorum sensing regulator mRNA was a primary target of the I-Fb CRISPR-Cas system and the cleavage activity of Cas3 was the most critical factor in regulating mRNA degradation. These results advance our understanding of how CRISPR-Cas systems inhibit drug resistance. However, the mechanism of endogenous targeting of by CRISPR-Cas needs to be further explored.

摘要

鲍曼不动杆菌是医院感染中一种众所周知的人类机会性病原体,而多药耐药鲍曼不动杆菌的出现已成为临床抗感染治疗的一个复杂问题。该生物体获得多药耐药表型的方式包括水平基因转移和其他机制,例如改变靶标、降低通透性、增加酶的产生、过度表达外排泵、代谢变化和生物膜形成。CRISPR-Cas 系统通常由 CRISPR 数组和一个或多个基因的操纵子组成,可限制细菌中的水平基因转移。然而,CRISPR-Cas 系统如何调节鲍曼不动杆菌的抗生素耐药性尚不清楚。因此,我们试图评估 CRISPR-Cas 如何影响生物膜形成、膜通透性、外排泵、活性氧和群体感应,以进一步阐明 CRISPR-Cas 调节鲍曼不动杆菌抗生素耐药性的机制。在具有完整 I-Fb CRISPR-Cas 系统的临床分离株 AB43 中,我们发现该型 I-F CRISPR-Cas 系统的 Cas3 核酸酶调节鲍曼不动杆菌群体感应,并具有改变耐药性的独特功能。由于群体感应,合成酶减少,外排泵减少,生物膜形成减弱,活性氧生成,CRISPR-Cas 活性降低,抗生素耐药性降低。这些观察结果表明,靶向内源性的 CRISPR-Cas 系统可能会提高细菌对抗生素的敏感性。CRISPR-Cas 系统对于基因组编辑、细菌毒力和抗生素耐药性至关重要。CRISPR-Cas 系统如何调节鲍曼不动杆菌的抗生素耐药性几乎完全未知。在这项研究中,我们揭示了 是 I-Fb CRISPR-Cas 系统的主要靶标,Cas3 的切割活性是调节 降解的最关键因素。这些结果提高了我们对 CRISPR-Cas 系统抑制耐药性的理解。然而,CRISPR-Cas 通过内源靶向 的确切机制仍需进一步探索。

https://cdn.ncbi.nlm.nih.gov/pmc/blobs/7db7/9430643/e20c07e78181/spectrum.00829-22-f001.jpg

文献AI研究员

20分钟写一篇综述,助力文献阅读效率提升50倍。

立即体验

用中文搜PubMed

大模型驱动的PubMed中文搜索引擎

马上搜索

文档翻译

学术文献翻译模型,支持多种主流文档格式。

立即体验