Suppr超能文献

大流行规模的系统发生基因组学揭示了 SARS-CoV-2 的重组景观。

Pandemic-scale phylogenomics reveals the SARS-CoV-2 recombination landscape.

机构信息

Department of Biomolecular Engineering, University of California, Santa Cruz, Santa Cruz, CA, USA.

Genomics Institute, University of California, Santa Cruz, Santa Cruz, CA, USA.

出版信息

Nature. 2022 Sep;609(7929):994-997. doi: 10.1038/s41586-022-05189-9. Epub 2022 Aug 11.

Abstract

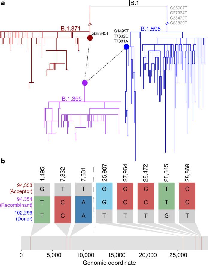
Accurate and timely detection of recombinant lineages is crucial for interpreting genetic variation, reconstructing epidemic spread, identifying selection and variants of interest, and accurately performing phylogenetic analyses. During the SARS-CoV-2 pandemic, genomic data generation has exceeded the capacities of existing analysis platforms, thereby crippling real-time analysis of viral evolution. Here, we use a new phylogenomic method to search a nearly comprehensive SARS-CoV-2 phylogeny for recombinant lineages. In a 1.6 million sample tree from May 2021, we identify 589 recombination events, which indicate that around 2.7% of sequenced SARS-CoV-2 genomes have detectable recombinant ancestry. Recombination breakpoints are inferred to occur disproportionately in the 3' portion of the genome that contains the spike protein. Our results highlight the need for timely analyses of recombination for pinpointing the emergence of recombinant lineages with the potential to increase transmissibility or virulence of the virus. We anticipate that this approach will empower comprehensive real-time tracking of viral recombination during the SARS-CoV-2 pandemic and beyond.

摘要

准确和及时地检测重组谱系对于解释遗传变异、重建传染病传播、识别有意义的选择和变异、以及准确进行系统发育分析至关重要。在 SARS-CoV-2 大流行期间,基因组数据的产生已经超过了现有分析平台的能力,从而严重阻碍了病毒进化的实时分析。在这里,我们使用一种新的系统发育基因组学方法来搜索几乎全面的 SARS-CoV-2 系统发育树中的重组谱系。在 2021 年 5 月的一个包含 160 万样本的树中,我们鉴定了 589 个重组事件,这表明大约 2.7%的测序 SARS-CoV-2 基因组具有可检测的重组祖先。重组断点被推断主要发生在基因组的 3' 端,该区域包含刺突蛋白。我们的结果强调了及时分析重组对于确定具有增加病毒传播力或毒力潜力的重组谱系的出现的必要性。我们预计,这种方法将能够在 SARS-CoV-2 大流行期间及以后全面实时跟踪病毒重组。

https://cdn.ncbi.nlm.nih.gov/pmc/blobs/bf06/9519458/fa12a303260e/41586_2022_5189_Fig1_HTML.jpg

文献AI研究员

20分钟写一篇综述,助力文献阅读效率提升50倍。

立即体验

用中文搜PubMed

大模型驱动的PubMed中文搜索引擎

马上搜索

文档翻译

学术文献翻译模型,支持多种主流文档格式。

立即体验