Suppr超能文献

利用双报告基因表达病毒监测 SARS-CoV-2 感染

Monitoring SARS-CoV-2 Infection Using a Double Reporter-Expressing Virus.

机构信息

Texas Biomedical Research Institutegrid.250889.e, San Antonio, Texas, USA.

Center for Translational Antiviral Research, Institute for Biomedical Sciences, Georgia State University, Atlanta, Georgia, USA.

出版信息

Microbiol Spectr. 2022 Oct 26;10(5):e0237922. doi: 10.1128/spectrum.02379-22. Epub 2022 Aug 18.

Abstract

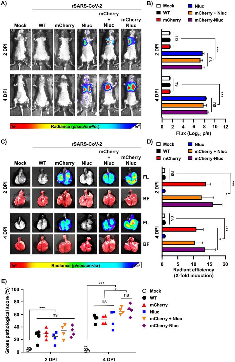
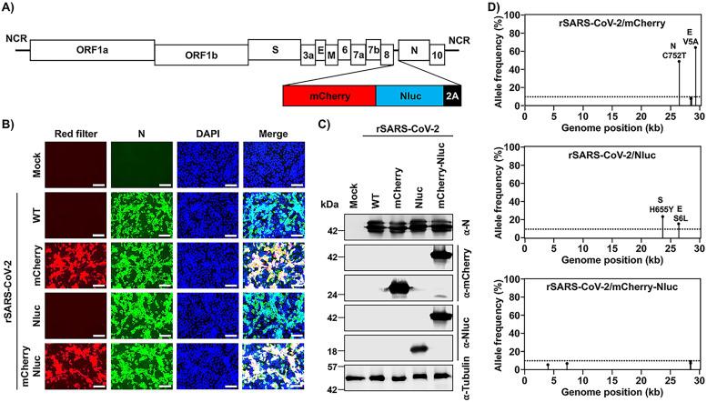
Severe acute respiratory syndrome coronavirus 2 (SARS-CoV-2) is the highly contagious agent responsible for the coronavirus disease 2019 (COVID-19) pandemic. An essential requirement for understanding SARS-CoV-2 biology and the impact of antiviral therapeutics is a robust method to detect the presence of the virus in infected cells or animal models. Despite the development and successful generation of recombinant (r)SARS-CoV-2-expressing fluorescent or luciferase reporter genes, knowledge acquired from their use in assays and/or in live animals is limited to the properties of the fluorescent or luciferase reporter genes. Herein, for the first time, we engineered a replication-competent rSARS-CoV-2 that expresses both fluorescent (mCherry) and luciferase (Nluc) reporter genes (rSARS-CoV-2/mCherry-Nluc) to overcome limitations associated with the use of a single reporter gene. In cultured cells, rSARS-CoV-2/mCherry-Nluc displayed similar viral fitness as rSARS-CoV-2 expressing single reporter fluorescent and luciferase genes (rSARS-CoV-2/mCherry and rSARS-CoV-2/Nluc, respectively) or wild-type (WT) rSARS-CoV-2, while maintaining comparable expression levels of both reporter genes. , rSARS-CoV-2/mCherry-Nluc has similar pathogenicity in K18 human angiotensin-converting enzyme 2 (hACE2) transgenic mice than rSARS-CoV-2 expressing individual reporter genes or WT rSARS-CoV-2. Importantly, rSARS-CoV-2/mCherry-Nluc facilitates the assessment of viral infection and transmission in golden Syrian hamsters using imaging systems (IVIS). Altogether, this study demonstrates the feasibility of using this novel bioreporter-expressing rSARS-CoV-2 for the study of SARS-CoV-2 and . Despite the availability of vaccines and antivirals, the coronavirus disease 2019 (COVID-19) pandemic caused by severe acute respiratory syndrome coronavirus 2 (SARS-CoV-2) continues to ravage health care institutions worldwide. Previously, we generated replication-competent recombinant (r)SARS-CoV-2 expressing fluorescent or luciferase reporter proteins to track viral infection and/or . However, these rSARS-CoV-2 are restricted to express only a single fluorescent or a luciferase reporter gene, limiting or preventing their use in specific assays and/or studies. To overcome this limitation, we have engineered a rSARS-CoV-2 expressing both fluorescent (mCherry) and luciferase (Nluc) genes and demonstrated its feasibility to study the biology of SARS-CoV-2 and/or , including the identification and characterization of neutralizing antibodies and/or antivirals. Using rodent models, we visualized SARS-CoV-2 infection and transmission through imaging systems (IVIS).

摘要

严重急性呼吸系统综合症冠状病毒 2(SARS-CoV-2)是高度传染性的病原体,导致了 2019 年冠状病毒病(COVID-19)大流行。了解 SARS-CoV-2 生物学和抗病毒治疗效果的一个基本要求是有一个强大的方法来检测感染细胞或动物模型中病毒的存在。尽管已经开发并成功生成了表达重组(r)SARS-CoV-2 的荧光或荧光素酶报告基因,但从它们在 中的应用或在活体动物中的应用中获得的知识仅限于荧光或荧光素酶报告基因的特性。在这里,我们首次设计了一种具有复制能力的 rSARS-CoV-2,它可以同时表达荧光(mCherry)和荧光素酶(Nluc)报告基因(rSARS-CoV-2/mCherry-Nluc),以克服使用单个报告基因相关的限制。在培养的细胞中,rSARS-CoV-2/mCherry-Nluc 显示出与表达单个报告荧光和荧光素酶基因(rSARS-CoV-2/mCherry 和 rSARS-CoV-2/Nluc)或野生型(WT)rSARS-CoV-2 的 rSARS-CoV-2 相似的病毒适应性,同时保持两个报告基因的可比表达水平。此外,rSARS-CoV-2/mCherry-Nluc 在 K18 人类血管紧张素转换酶 2(hACE2)转基因小鼠中的致病性与表达单个报告基因的 rSARS-CoV-2 或 WT rSARS-CoV-2 相似。重要的是,rSARS-CoV-2/mCherry-Nluc 可使用 成像系统(IVIS)方便地评估金黄地鼠中的病毒感染和传播。总的来说,这项研究证明了使用这种新型生物报告基因表达的 rSARS-CoV-2 研究 SARS-CoV-2 生物学和 的可行性。尽管有疫苗和抗病毒药物可用,但由严重急性呼吸系统综合症冠状病毒 2(SARS-CoV-2)引起的 2019 年冠状病毒病(COVID-19)大流行继续在全球范围内破坏医疗机构。以前,我们生成了具有复制能力的重组(r)SARS-CoV-2,表达荧光或荧光素酶报告蛋白,以追踪病毒感染 和/或 。然而,这些 rSARS-CoV-2 仅限制表达单个荧光或荧光素酶报告基因,限制或阻止了它们在特定 中的应用和/或 研究。为了克服这一限制,我们设计了一种表达荧光(mCherry)和荧光素酶(Nluc)基因的 rSARS-CoV-2,并证明了其研究 SARS-CoV-2 生物学和/或 的可行性,包括鉴定和表征中和抗体和/或抗病毒药物。我们使用啮齿动物模型通过 成像系统(IVIS)可视化 SARS-CoV-2 感染和传播。

https://cdn.ncbi.nlm.nih.gov/pmc/blobs/2eef/9603146/27cb26eaf32b/spectrum.02379-22-f001.jpg

文献AI研究员

20分钟写一篇综述,助力文献阅读效率提升50倍。

立即体验

用中文搜PubMed

大模型驱动的PubMed中文搜索引擎

马上搜索

文档翻译

学术文献翻译模型,支持多种主流文档格式。

立即体验