Suppr超能文献

微球体快速组织成型。

Rapid tissue prototyping with micro-organospheres.

机构信息

Woo Center for Big Data and Precision Health, Pratt School of Engineering, Duke University, Durham, NC, USA.

Oncode, Hubrecht Institute, Royal Netherlands Academy of Arts and Sciences (KNAW) and University Medical Center (UMC) Utrecht, Uppsalalaan 8, 3584 CT Utrecht, the Netherlands.

出版信息

Stem Cell Reports. 2022 Sep 13;17(9):1959-1975. doi: 10.1016/j.stemcr.2022.07.016. Epub 2022 Aug 18.

Abstract

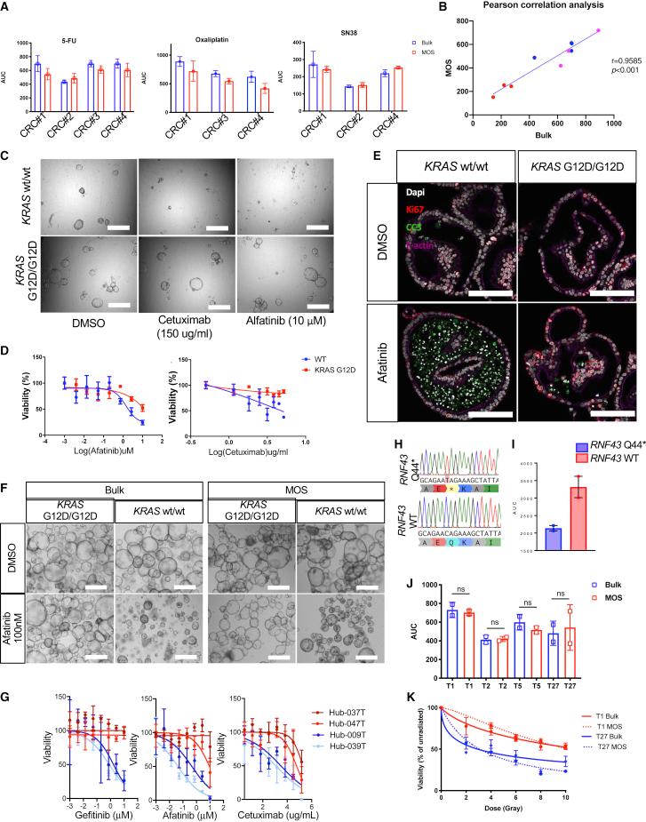
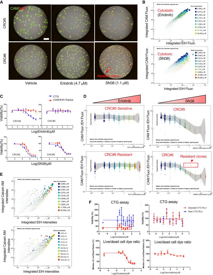
In vitro tissue models hold great promise for modeling diseases and drug responses. Here, we used emulsion microfluidics to form micro-organospheres (MOSs), which are droplet-encapsulated miniature three-dimensional (3D) tissue models that can be established rapidly from patient tissues or cells. MOSs retain key biological features and responses to chemo-, targeted, and radiation therapies compared with organoids. The small size and large surface-to-volume ratio of MOSs enable various applications including quantitative assessment of nutrient dependence, pathogen-host interaction for anti-viral drug screening, and a rapid potency assay for chimeric antigen receptor (CAR)-T therapy. An automated MOS imaging pipeline combined with machine learning overcomes plating variation, distinguishes tumorspheres from stroma, differentiates cytostatic versus cytotoxic drug effects, and captures resistant clones and heterogeneity in drug response. This pipeline is capable of robust assessments of drug response at individual-tumorsphere resolution and provides a rapid and high-throughput therapeutic profiling platform for precision medicine.

摘要

在体外组织模型中,疾病建模和药物反应模拟具有广阔的前景。在这里,我们使用乳液微流控技术形成微器官球(MOSs),这是一种液滴包裹的微型三维(3D)组织模型,可以从患者组织或细胞中快速建立。与类器官相比,MOSs保留了关键的生物学特征和对化疗、靶向和放射治疗的反应。MOSs 的小尺寸和大的表面积与体积比使各种应用成为可能,包括定量评估营养依赖性、抗药性药物筛选中的病原体-宿主相互作用,以及嵌合抗原受体(CAR)-T 治疗的快速效力测定。结合机器学习的自动 MOS 成像流水线克服了接种板差异,将肿瘤球与基质区分开来,区分细胞抑制与细胞毒性药物效应,并捕获药物反应中的耐药克隆和异质性。该流水线能够以单个肿瘤球分辨率进行稳健的药物反应评估,并为精准医学提供快速、高通量的治疗分析平台。

https://cdn.ncbi.nlm.nih.gov/pmc/blobs/4389/9481922/ac549e85fec9/gr1.jpg

文献AI研究员

20分钟写一篇综述,助力文献阅读效率提升50倍。

立即体验

用中文搜PubMed

大模型驱动的PubMed中文搜索引擎

马上搜索

文档翻译

学术文献翻译模型,支持多种主流文档格式。

立即体验