Suppr超能文献

通过联合药理学评估和细胞网络优先级确定严重急性呼吸综合征冠状病毒2(SARS-CoV-2)感染的有效抑制剂。

Identification of potent inhibitors of SARS-CoV-2 infection by combined pharmacological evaluation and cellular network prioritization.

作者信息

Patten J J, Keiser Patrick T, Morselli-Gysi Deisy, Menichetti Giulia, Mori Hiroyuki, Donahue Callie J, Gan Xiao, Valle Italo do, Geoghegan-Barek Kathleen, Anantpadma Manu, Boytz RuthMabel, Berrigan Jacob L, Stubbs Sarah H, Ayazika Tess, O'Leary Colin, Jalloh Sallieu, Wagner Florence, Ayehunie Seyoum, Elledge Stephen J, Anderson Deborah, Loscalzo Joseph, Zitnik Marinka, Gummuluru Suryaram, Namchuk Mark N, Barabási Albert-László, Davey Robert A

机构信息

Department of Microbiology, Boston University School of Medicine and NEIDL, Boston University, Boston, MA 02118, USA.

Network Science Institute, Northeastern University, Boston, MA 02115, USA.

出版信息

iScience. 2022 Sep 16;25(9):104925. doi: 10.1016/j.isci.2022.104925. Epub 2022 Aug 13.

Abstract

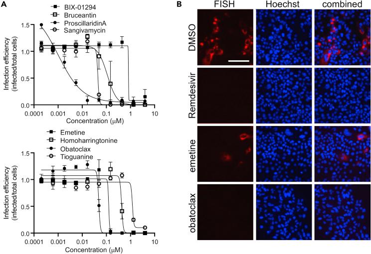
Pharmacologically active compounds with known biological targets were evaluated for inhibition of SARS-CoV-2 infection in cell and tissue models to help identify potent classes of active small molecules and to better understand host-virus interactions. We evaluated 6,710 clinical and preclinical compounds targeting 2,183 host proteins by immunocytofluorescence-based screening to identify SARS-CoV-2 infection inhibitors. Computationally integrating relationships between small molecule structure, dose-response antiviral activity, host target, and cell interactome produced cellular networks important for infection. This analysis revealed 389 small molecules with micromolar to low nanomolar activities, representing >12 scaffold classes and 813 host targets. Representatives were evaluated for mechanism of action in stable and primary human cell models with SARS-CoV-2 variants and MERS-CoV. One promising candidate, obatoclax, significantly reduced SARS-CoV-2 viral lung load in mice. Ultimately, this work establishes a rigorous approach for future pharmacological and computational identification of host factor dependencies and treatments for viral diseases.

摘要

在细胞和组织模型中评估了具有已知生物学靶点的药理活性化合物对严重急性呼吸综合征冠状病毒2(SARS-CoV-2)感染的抑制作用,以帮助确定有效的活性小分子类别,并更好地理解宿主与病毒的相互作用。我们通过基于免疫细胞荧光的筛选,评估了针对2183种宿主蛋白的6710种临床和临床前化合物,以鉴定SARS-CoV-2感染抑制剂。通过计算整合小分子结构、剂量反应抗病毒活性、宿主靶点和细胞相互作用组之间的关系,生成了对感染至关重要的细胞网络。该分析揭示了389种具有微摩尔至低纳摩尔活性的小分子,代表了超过12种支架类别和813个宿主靶点。在具有SARS-CoV-2变体和中东呼吸综合征冠状病毒(MERS-CoV)的稳定和原代人类细胞模型中,对代表性化合物的作用机制进行了评估。一种有前景的候选药物奥巴托克斯,显著降低了小鼠肺部的SARS-CoV-2病毒载量。最终,这项工作为未来通过药理学和计算方法鉴定宿主因子依赖性以及治疗病毒性疾病建立了一种严谨的方法。

https://cdn.ncbi.nlm.nih.gov/pmc/blobs/ae53/9436747/1ce0a4db124e/fx1.jpg

文献AI研究员

20分钟写一篇综述,助力文献阅读效率提升50倍。

立即体验

用中文搜PubMed

大模型驱动的PubMed中文搜索引擎

马上搜索

文档翻译

学术文献翻译模型,支持多种主流文档格式。

立即体验