Suppr超能文献

2-胍基喹唑啉促进人类遗传疾病中无义突变的通读。

2-Guanidino-quinazoline promotes the readthrough of nonsense mutations underlying human genetic diseases.

机构信息

Institute for Integrative Biology of the Cell, Université Paris-Saclay, CEA, CNRS, 91198 Gif-sur-Yvette, France.

Sorbonne Université, CNRS, 75006 Paris, France.

出版信息

Proc Natl Acad Sci U S A. 2022 Aug 30;119(35):e2122004119. doi: 10.1073/pnas.2122004119. Epub 2022 Aug 22.

Abstract

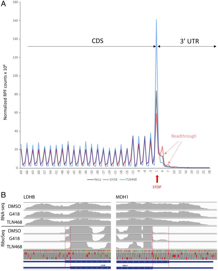
Premature termination codons (PTCs) account for 10 to 20% of genetic diseases in humans. The gene inactivation resulting from PTCs can be counteracted by the use of drugs stimulating PTC readthrough, thereby restoring production of the full-length protein. However, a greater chemical variety of readthrough inducers is required to broaden the medical applications of this therapeutic strategy. In this study, we developed a reporter cell line and performed high-throughput screening (HTS) to identify potential readthrough inducers. After three successive assays, we isolated 2-guanidino-quinazoline (TLN468). We assessed the clinical potential of this drug as a potent readthrough inducer on the 40 PTCs most frequently responsible for Duchenne muscular dystrophy (DMD). We found that TLN468 was more efficient than gentamicin, and acted on a broader range of sequences, without inducing the readthrough of normal stop codons (TC).

摘要

提前终止密码子(PTCs)占人类遗传疾病的 10%至 20%。PTC 导致的基因失活可以通过使用刺激 PTC 通读的药物来逆转,从而恢复全长蛋白的产生。然而,需要更多种类的通读诱导剂来拓宽这种治疗策略的医学应用。在这项研究中,我们开发了一种报告细胞系,并进行了高通量筛选(HTS)以鉴定潜在的通读诱导剂。经过三次连续的测定,我们分离出 2-胍基喹唑啉(TLN468)。我们评估了这种药物作为一种有效的通读诱导剂在最常导致杜氏肌营养不良症(DMD)的 40 个 PTC 上的临床潜力。我们发现 TLN468 比庆大霉素更有效,作用于更广泛的序列,而不会诱导正常终止密码子(TC)的通读。

https://cdn.ncbi.nlm.nih.gov/pmc/blobs/7a1e/9436315/9a7e87610122/pnas.2122004119fig01.jpg

文献AI研究员

20分钟写一篇综述,助力文献阅读效率提升50倍。

立即体验

用中文搜PubMed

大模型驱动的PubMed中文搜索引擎

马上搜索

文档翻译

学术文献翻译模型,支持多种主流文档格式。

立即体验