Suppr超能文献

将MDM4作为一种独立于p53状态的前列腺癌新型治疗方法。

Targeting MDM4 as a Novel Therapeutic Approach in Prostate Cancer Independent of p53 Status.

作者信息

Mejía-Hernández Javier Octavio, Raghu Dinesh, Caramia Franco, Clemons Nicholas, Fujihara Kenji, Riseborough Thomas, Teunisse Amina, Jochemsen Aart G, Abrahmsén Lars, Blandino Giovanni, Russo Andrea, Gamell Cristina, Fox Stephen B, Mitchell Catherine, Takano Elena A, Byrne David, Miranda Panimaya Jeffreena, Saleh Reem, Thorne Heather, Sandhu Shahneen, Williams Scott G, Keam Simon P, Haupt Ygal, Haupt Sue

机构信息

Peter MacCallum Cancer Centre, 305 Grattan St, Melbourne, VIC 3000, Australia.

Tumour Suppression and Cancer Sex Disparity Laboratory, Peter MacCallum Cancer Centre, Melbourne, VIC 3000, Australia.

出版信息

Cancers (Basel). 2022 Aug 16;14(16):3947. doi: 10.3390/cancers14163947.

Abstract

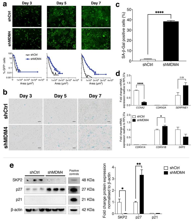
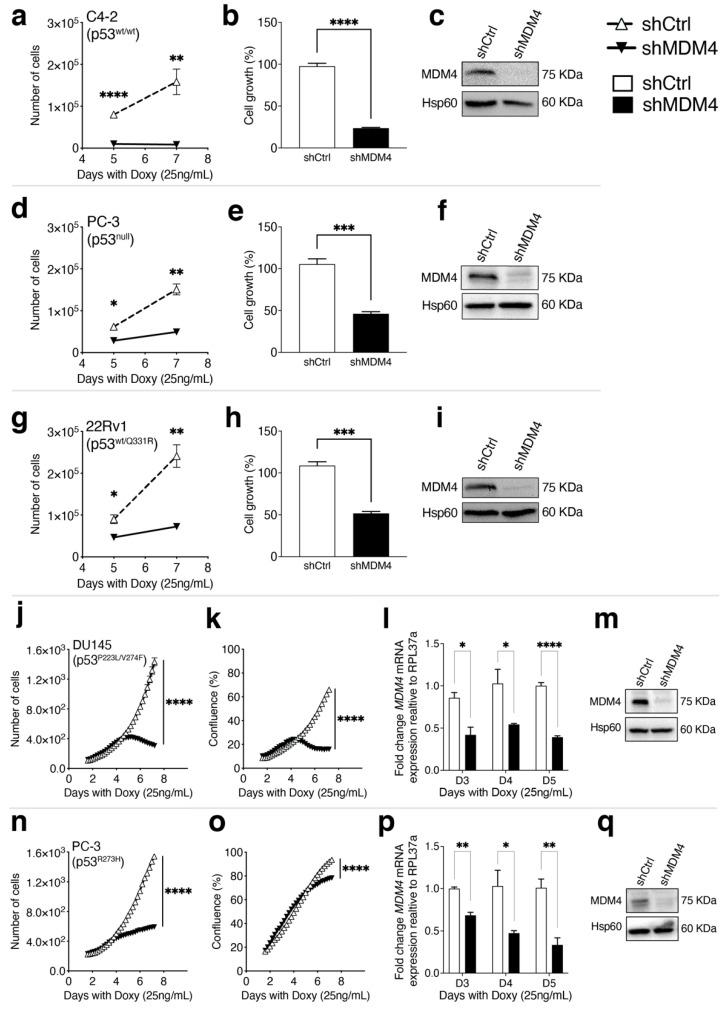
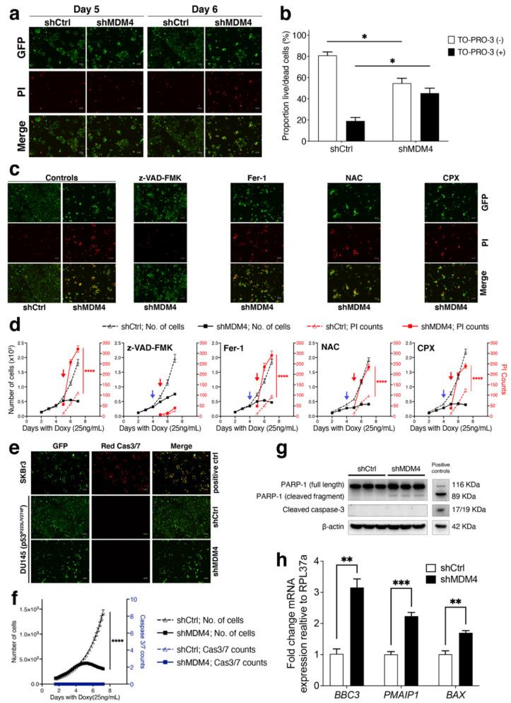
Metastatic prostate cancer is a lethal disease in patients incapable of responding to therapeutic interventions. Invasive prostate cancer spread is caused by failure of the normal anti-cancer defense systems that are controlled by the tumour suppressor protein, p53. Upon mutation, p53 malfunctions. Therapeutic strategies to directly re-empower the growth-restrictive capacities of p53 in cancers have largely been unsuccessful, frequently because of a failure to discriminate responses in diseased and healthy tissues. Our studies sought alternative prostate cancer drivers, intending to uncover new treatment targets. We discovered the oncogenic potency of MDM4 in prostate cancer cells, both in the presence and absence of p53 and also its mutation. We uncovered that sustained depletion of MDM4 is growth inhibitory in prostate cancer cells, involving either apoptosis or senescence, depending on the cell and genetic context. We identified that the potency of MDM4 targeting could be potentiated in prostate cancers with mutant p53 through the addition of a first-in-class small molecule drug that was selected as a p53 reactivator and has the capacity to elevate oxidative stress in cancer cells to drive their death.

摘要

转移性前列腺癌对于无法对治疗干预产生反应的患者来说是一种致命疾病。侵袭性前列腺癌的扩散是由正常抗癌防御系统失效所致,该系统受肿瘤抑制蛋白p53调控。发生突变后,p53功能失常。在癌症中直接恢复p53生长限制能力的治疗策略大多未获成功,这通常是因为未能区分病变组织和健康组织中的反应。我们的研究寻找前列腺癌的其他驱动因素,旨在发现新的治疗靶点。我们发现MDM4在前列腺癌细胞中具有致癌潜力,无论p53是否存在及其是否发生突变。我们发现持续消耗MDM4对前列腺癌细胞具有生长抑制作用,根据细胞和基因背景的不同,这种作用涉及凋亡或衰老。我们确定,通过添加一种一流的小分子药物,在携带突变p53的前列腺癌中靶向MDM4的效力可以增强,该小分子药物被选为p53重新激活剂,有能力提高癌细胞中的氧化应激以促使其死亡。

https://cdn.ncbi.nlm.nih.gov/pmc/blobs/36b4/9405814/6efcfdde37b6/cancers-14-03947-g001.jpg

文献AI研究员

20分钟写一篇综述,助力文献阅读效率提升50倍。

立即体验

用中文搜PubMed

大模型驱动的PubMed中文搜索引擎

马上搜索

文档翻译

学术文献翻译模型,支持多种主流文档格式。

立即体验