Suppr超能文献

中国杨槐蜂胶精油对 的抗生物膜活性。

Anti-Biofilm Activities of Chinese Poplar Propolis Essential Oil against .

机构信息

School of Life Sciences, Liaocheng University, Liaocheng 252059, China.

出版信息

Nutrients. 2022 Aug 11;14(16):3290. doi: 10.3390/nu14163290.

Abstract

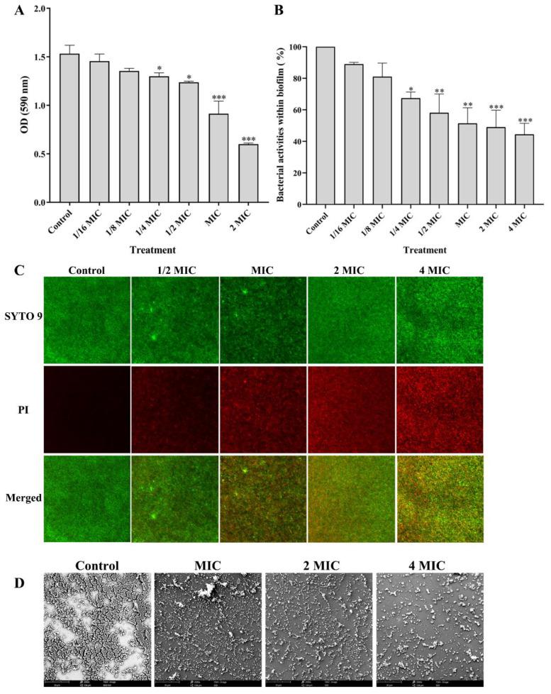
() is a common cariogenic bacterium that secretes glucosyltransferases (GTFs) to synthesize extracellular polysaccharides (EPSs) and plays an important role in plaque formation. Propolis essential oil (PEO) is one of the main components of propolis, and its antibacterial activity has been proven. However, little is known about the potential effects of PEO against . We found that PEO has antibacterial effects against . by decreasing bacterial viability within the biofilm, as demonstrated by the XTT assay, live/dead staining assay, LDH activity assay, and leakage of calcium ions. Furthermore, PEO also suppresses the total of biofilm biomasses and damages the biofilm structure. The underlying mechanisms involved may be related to inhibiting bacterial adhesion and GTFs activity, resulting in decreased production of EPSs. In addition, a CCK8 assay suggests that PEO has no cytotoxicity on normal oral epithelial cells. Overall, PEO has great potential for preventing and treating oral bacterial infections caused by .

摘要

()是一种常见的致龋菌,它分泌葡糖基转移酶(GTFs)来合成细胞外多糖(EPSs),在菌斑形成中起重要作用。蜂胶精油(PEO)是蜂胶的主要成分之一,其具有抗菌活性。然而,对于 PEO 对 的潜在作用知之甚少。我们发现 PEO 对 具有抗菌作用,通过 XTT 检测、死活染色检测、LDH 活性检测和钙离子泄漏实验证明,PEO 可以降低生物膜内细菌的活力。此外,PEO 还可以抑制生物膜总生物量并破坏生物膜结构。其潜在机制可能与抑制细菌黏附和 GTFs 活性有关,从而导致 EPSs 的产生减少。此外,CCK8 检测表明 PEO 对正常口腔上皮细胞没有细胞毒性。总的来说,PEO 具有预防和治疗 引起的口腔细菌感染的巨大潜力。

https://cdn.ncbi.nlm.nih.gov/pmc/blobs/65fd/9412247/e1018ab9b47e/nutrients-14-03290-g001.jpg

文献AI研究员

20分钟写一篇综述,助力文献阅读效率提升50倍。

立即体验

用中文搜PubMed

大模型驱动的PubMed中文搜索引擎

马上搜索

文档翻译

学术文献翻译模型,支持多种主流文档格式。

立即体验