Suppr超能文献

CD24表达抑制人神经母细胞瘤细胞的基础抗病毒状态并增强对寨卡病毒感染的易感性。

CD24 Expression Dampens the Basal Antiviral State in Human Neuroblastoma Cells and Enhances Permissivity to Zika Virus Infection.

作者信息

Kedarinath Kritika, Fox Candace R, Crowgey Erin, Mazar Joseph, Phelan Peter, Westmoreland Tamarah J, Alexander Kenneth A, Parks Griffith D

机构信息

Burnett School of Biomedical Sciences, College of Medicine, University of Central Florida, Orlando, FL 32827, USA.

College of Medicine, University of Central Florida, Orlando, FL 32827, USA.

出版信息

Viruses. 2022 Aug 6;14(8):1735. doi: 10.3390/v14081735.

Abstract

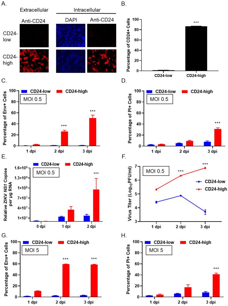
Zika virus (ZIKV) exhibits distinct selectivity for infection of various cells and tissues, but how host cellular factors modulate varying permissivity remains largely unknown. Previous studies showed that the neuroblastoma cell line SK-N-AS (expressing low levels of cellular protein CD24) was highly restricted for ZIKV infection, and that this restriction was relieved by ectopic expression of CD24. We tested the hypothesis that CD24 expression allowed ZIKV replication by suppression of the antiviral response. SK-N-AS cells expressing an empty vector (termed CD24-low cells) showed elevated basal levels of phosphorylated STAT1, IRF-1, IKKE, and NFκB. In response to exogenously added type I interferon (IFN-I), CD24-low cells had higher-level induction of antiviral genes and activity against two IFN-I-sensitive viruses (VSV and PIV5-P/V) compared to SK-N-AS cells with ectopic CD24 expression (termed CD24-high cells). Media-transfer experiments showed that the inherent antiviral state of CD24-low cells was not dependent on a secreted factor such as IFN-I. Transcriptomics analysis revealed that CD24 expression decreased expression of genes involved in intracellular antiviral pathways, including IFN-I, NFκB, and Ras. Our findings that CD24 expression in neuroblastoma cells represses intracellular antiviral pathways support the proposal that CD24 may represent a novel biomarker in cancer cells for susceptibility to oncolytic viruses.

摘要

寨卡病毒(ZIKV)对各种细胞和组织的感染表现出明显的选择性,但宿主细胞因子如何调节不同的易感性在很大程度上仍不清楚。先前的研究表明,神经母细胞瘤细胞系SK-N-AS(表达低水平的细胞蛋白CD24)对ZIKV感染具有高度限制,并且通过CD24的异位表达可缓解这种限制。我们测试了以下假设:CD24表达通过抑制抗病毒反应来允许ZIKV复制。表达空载体的SK-N-AS细胞(称为CD24低细胞)显示磷酸化STAT1、IRF-1、IKKE和NFκB的基础水平升高。对外源性添加的I型干扰素(IFN-I)作出反应时,与具有异位CD24表达的SK-N-AS细胞(称为CD24高细胞)相比,CD24低细胞对抗病毒基因的诱导水平更高,并且对两种IFN-I敏感病毒(VSV和PIV5-P/V)具有更高的活性。培养基转移实验表明,CD24低细胞的固有抗病毒状态不依赖于诸如IFN-I之类的分泌因子。转录组学分析显示,CD24表达降低了参与细胞内抗病毒途径的基因的表达,包括IFN-I、NFκB和Ras。我们的研究结果表明,神经母细胞瘤细胞中的CD24表达抑制细胞内抗病毒途径,这支持了CD24可能代表癌细胞中对溶瘤病毒易感性的新型生物标志物的提议。

https://cdn.ncbi.nlm.nih.gov/pmc/blobs/3681/9416398/7ebb868fe2ca/viruses-14-01735-g001.jpg

文献AI研究员

20分钟写一篇综述,助力文献阅读效率提升50倍。

立即体验

用中文搜PubMed

大模型驱动的PubMed中文搜索引擎

马上搜索

文档翻译

学术文献翻译模型,支持多种主流文档格式。

立即体验