Suppr超能文献

自然杀伤细胞免疫监视的逃逸:中间丝介导的细胞骨架重塑。

Evasion of NK cell immune surveillance the vimentin-mediated cytoskeleton remodeling.

机构信息

Institute for Translational Research in Biomedicine, Kaohsiung Chang Gung Memorial Hospital, Kaohsiung, Taiwan.

Graduate Institute of Metabolism and Obesity Sciences, Taipei Medical University, Taipei, Taiwan.

出版信息

Front Immunol. 2022 Aug 11;13:883178. doi: 10.3389/fimmu.2022.883178. eCollection 2022.

Abstract

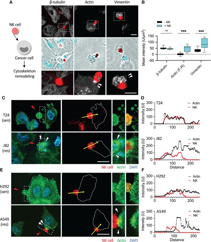
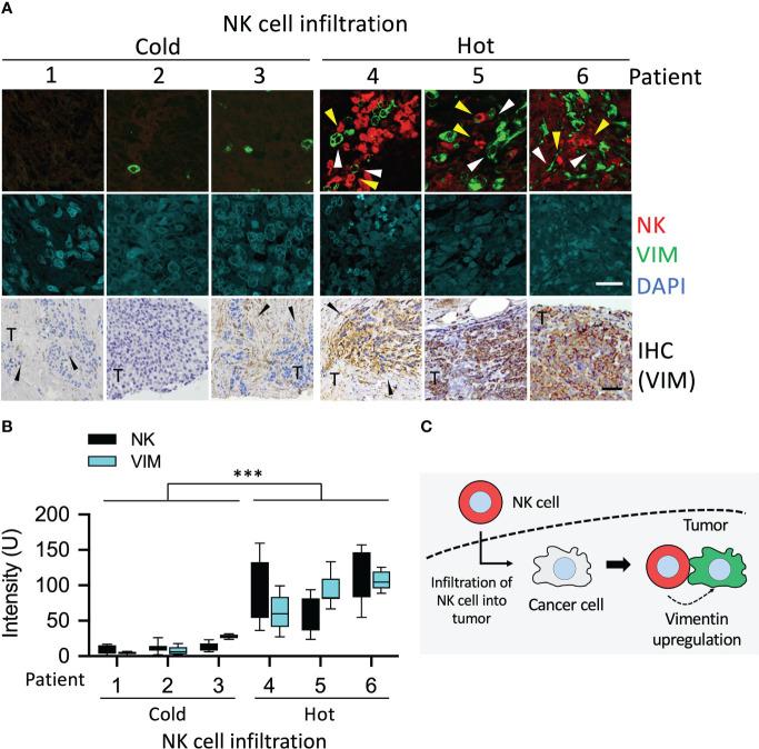
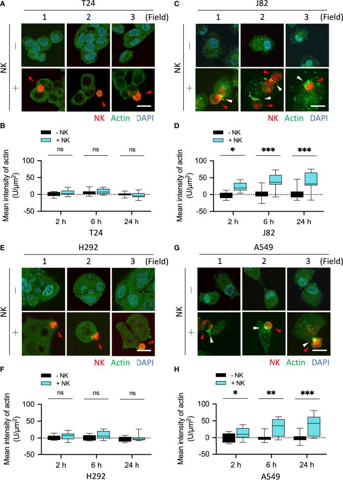
Cancer immunotherapy uses the immune system to achieve therapeutic effects; however, its effect is still limited. Therefore, in addition to immune checkpoint-based treatment, the development of other strategies that can inhibit cancer cells from resisting immune cytotoxicity is important. There are currently few studies on the mechanism of tumors using cytoskeletal proteins reorganization to participate in immune escape. In this study, we identified cancer cell lines that were sensitive or resistant to natural killer cells in urothelial and lung cancer using the natural killer cell sensitivity assay. We found that immunoresistant cancer cells avoid natural killer cell-mediated cytotoxicity by upregulation of vimentin and remodeling of actin cytoskeleton. Immunofluorescence staining showed that immune cells promoted the formation of actin filaments at the immune synapse, which was not found in immunosensitive cancer cells. Pretreatment of the actin polymerization inhibitors latrunculin B increased the cytotoxicity of natural killer cells, suggesting that cytoskeleton remodeling plays a role in resisting immune cell attack. In addition, silencing of vimentin with shRNA potentiated the cytotoxicity of natural killer cells. Interestingly, the upregulation and extension of vimentin was found in tumor islands of upper tract urothelial carcinoma infiltrated by natural killer cells. Conversely, tumors without natural killer cell invasion showed less vimentin signal. The expression level of vimentin was highly correlated with natural killer cell infiltration. In summary, we found that when immune cells attack cancer cells, the cancer cells resist immune cytotoxicity through upregulated vimentin and actin reorganization. In addition, this immune resistance mechanism was also found in patient tumors, indicating the possibility that they can be applied to evaluate the immune response in clinical diagnosis.

摘要

癌症免疫疗法利用免疫系统实现治疗效果;然而,其效果仍然有限。因此,除了基于免疫检查点的治疗外,开发其他能够抑制癌细胞抵抗免疫细胞毒性的策略非常重要。目前,关于肿瘤利用细胞骨架蛋白重排来参与免疫逃逸的机制研究较少。在这项研究中,我们使用自然杀伤细胞敏感性测定法,鉴定了对膀胱癌和肺癌中的自然杀伤细胞敏感或耐药的癌细胞系。我们发现,免疫耐药性癌细胞通过上调波形蛋白和重塑肌动蛋白细胞骨架来避免自然杀伤细胞介导的细胞毒性。免疫荧光染色显示,免疫细胞在免疫突触处促进肌动蛋白丝的形成,而在免疫敏感的癌细胞中则没有发现这种现象。用肌动蛋白聚合抑制剂 latrunculin B 预处理会增加自然杀伤细胞的细胞毒性,表明细胞骨架重塑在抵抗免疫细胞攻击中发挥作用。此外,用 shRNA 沉默波形蛋白会增强自然杀伤细胞的细胞毒性。有趣的是,在上尿路尿路上皮癌的肿瘤岛上发现了自然杀伤细胞浸润时波形蛋白的上调和延伸。相反,没有自然杀伤细胞浸润的肿瘤显示出较少的波形蛋白信号。波形蛋白的表达水平与自然杀伤细胞浸润高度相关。总之,我们发现当免疫细胞攻击癌细胞时,癌细胞通过上调波形蛋白和肌动蛋白重排来抵抗免疫细胞毒性。此外,这种免疫抵抗机制也在患者肿瘤中被发现,表明其在临床诊断中评估免疫反应的可能性。

https://cdn.ncbi.nlm.nih.gov/pmc/blobs/cbfe/9402923/ba7e983bdb0c/fimmu-13-883178-g001.jpg

文献AI研究员

20分钟写一篇综述,助力文献阅读效率提升50倍。

立即体验

用中文搜PubMed

大模型驱动的PubMed中文搜索引擎

马上搜索

文档翻译

学术文献翻译模型,支持多种主流文档格式。

立即体验