Suppr超能文献

核心免疫细胞浸润特征可识别分子亚型,并促进皮肤黑色素瘤的精确检查点免疫治疗。

Core immune cell infiltration signatures identify molecular subtypes and promote precise checkpoint immunotherapy in cutaneous melanoma.

机构信息

Department of Medicine, Harvard Medical School, Boston, MA, United States.

Key Laboratory of Modern Teaching Technology, Ministry of Education, Shaanxi Normal University, Xi'an, China.

出版信息

Front Immunol. 2022 Aug 22;13:914612. doi: 10.3389/fimmu.2022.914612. eCollection 2022.

Abstract

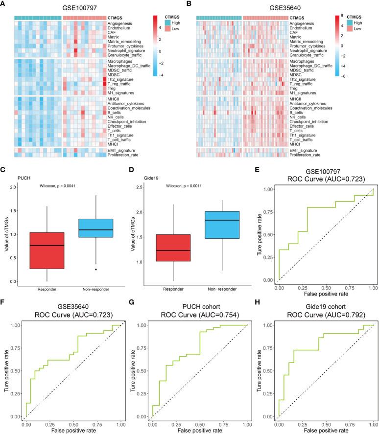
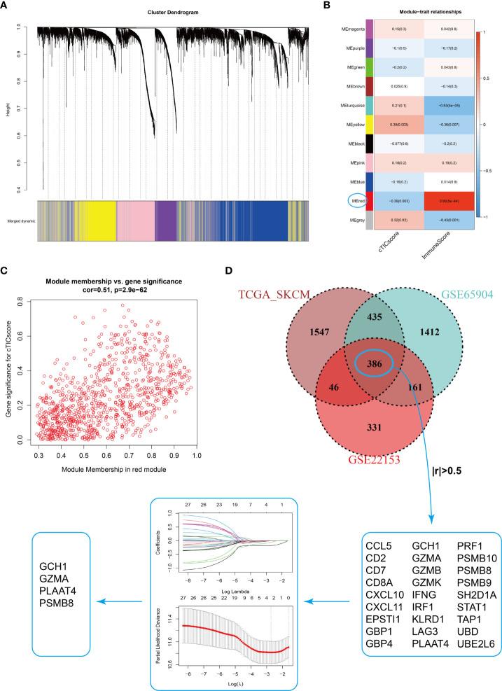
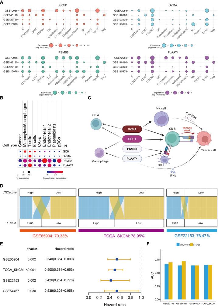
Yutao Wang, China Medical University, ChinaThe tumor microenvironment (TME) has been shown to impact the prognosis of tumors in patients including cutaneous melanoma (CM); however, not all components of TME are important. Given the aforementioned situation, the functional immune cell contents correlated with CM patient prognosis are needed to optimize present predictive models and reflect the overall situation of TME. We developed a novel risk score named core tumor-infiltrating immune cell score (cTICscore), which showed certain advantages over existing biomarkers or TME-related signatures in predicting the prognosis of CM patients. Furthermore, we explored a new gene signature named cTILscore-related module gene score (cTMGs), based on four identified TME-associated genes (, , , and ) showing a close correlation with the cTICscore, which was generated by weighted gene co-expression network analysis and least absolute shrinkage and selection operator analysis to facilitate clinical application. Patients with low cTMGs had significantly better overall survival (OS, = 0.002,< 0.001, = 0.002, and = 0.03, respectively) in the training and validating CM datasets. In addition, the area under the curve values used to predict the immune response in four CM cohorts were 0.723, 0.723, 0.754, and 0.792, respectively, and that in one gastric cohort was 0.764. Therefore, the four-gene signature, based on cTICscore, might improve prognostic information, serving as a predictive tool for CM patients receiving immunotherapy.cutaneous melanoma, tumor microenvironment, prognosis, immunotherapy, cTICscore.

摘要

王育涛,中国医科大学,中国肿瘤微环境(TME)已被证明会影响包括皮肤黑色素瘤(CM)在内的肿瘤患者的预后;然而,并非 TME 的所有成分都很重要。鉴于上述情况,需要与 CM 患者预后相关的功能性免疫细胞含量来优化现有预测模型并反映 TME 的整体情况。我们开发了一种新的风险评分,称为核心肿瘤浸润免疫细胞评分(cTICscore),与现有生物标志物或 TME 相关特征相比,该评分在预测 CM 患者的预后方面具有一定优势。此外,我们基于与 cTICscore 密切相关的四个鉴定的 TME 相关基因(,,,和),探索了一种新的基因特征,称为 cTILscore 相关模块基因评分(cTMGs),这是通过加权基因共表达网络分析和最小绝对收缩和选择算子分析生成的,以促进临床应用。在训练和验证 CM 数据集的患者中,cTMGs 较低的患者总生存期(OS)明显更好(=0.002,<0.001,=0.002,和=0.03,分别)。此外,在四个 CM 队列中用于预测免疫反应的曲线下面积值分别为 0.723、0.723、0.754 和 0.792,在一个胃队列中为 0.764。因此,基于 cTICscore 的四基因特征可能会改善预后信息,作为接受免疫治疗的 CM 患者的预测工具。皮肤黑色素瘤,肿瘤微环境,预后,免疫治疗,cTICscore。

https://cdn.ncbi.nlm.nih.gov/pmc/blobs/8ff0/9441634/1520d138cde8/fimmu-13-914612-g001.jpg

文献AI研究员

20分钟写一篇综述,助力文献阅读效率提升50倍。

立即体验

用中文搜PubMed

大模型驱动的PubMed中文搜索引擎

马上搜索

文档翻译

学术文献翻译模型,支持多种主流文档格式。

立即体验