Suppr超能文献

NSL 复合物对线粒体自噬的调控是 16q11.2 和 MAPT H1 基因座帕金森病遗传风险的基础。

Regulation of mitophagy by the NSL complex underlies genetic risk for Parkinson's disease at 16q11.2 and MAPT H1 loci.

机构信息

Department of Neurodegenerative Disease, UCL Queen Square Institute of Neurology, London, UK.

Aligning Science Across Parkinson's (ASAP) Collaborative Research Network, Chevy Chase, MD, USA.

出版信息

Brain. 2022 Dec 19;145(12):4349-4367. doi: 10.1093/brain/awac325.

Abstract

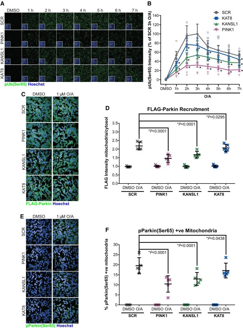
Parkinson's disease is a common incurable neurodegenerative disease. The identification of genetic variants via genome-wide association studies has considerably advanced our understanding of the Parkinson's disease genetic risk. Understanding the functional significance of the risk loci is now a critical step towards translating these genetic advances into an enhanced biological understanding of the disease. Impaired mitophagy is a key causative pathway in familial Parkinson's disease, but its relevance to idiopathic Parkinson's disease is unclear. We used a mitophagy screening assay to evaluate the functional significance of risk genes identified through genome-wide association studies. We identified two new regulators of PINK1-dependent mitophagy initiation, KAT8 and KANSL1, previously shown to modulate lysine acetylation. These findings suggest PINK1-mitophagy is a contributing factor to idiopathic Parkinson's disease. KANSL1 is located on chromosome 17q21 where the risk associated gene has long been considered to be MAPT. While our data do not exclude a possible association between the MAPT gene and Parkinson's disease, they provide strong evidence that KANSL1 plays a crucial role in the disease. Finally, these results enrich our understanding of physiological events regulating mitophagy and establish a novel pathway for drug targeting in neurodegeneration.

摘要

帕金森病是一种常见的不可治愈的神经退行性疾病。通过全基因组关联研究识别遗传变异极大地促进了我们对帕金森病遗传风险的理解。了解风险位点的功能意义是将这些遗传进展转化为对疾病的增强生物学理解的关键步骤。受损的线粒体自噬是家族性帕金森病的一个关键致病途径,但它与特发性帕金森病的相关性尚不清楚。我们使用线粒体自噬筛选测定法来评估通过全基因组关联研究鉴定的风险基因的功能意义。我们鉴定了两个新的 PINK1 依赖性线粒体自噬起始的调节剂,KAT8 和 KANSL1,它们先前被证明可以调节赖氨酸乙酰化。这些发现表明 PINK1-线粒体自噬是特发性帕金森病的一个致病因素。KANSL1 位于 17q21 染色体上,该区域的风险相关基因长期以来被认为是 MAPT。虽然我们的数据不排除 MAPT 基因与帕金森病之间可能存在关联,但它们提供了强有力的证据表明 KANSL1 在该疾病中发挥着关键作用。最后,这些结果丰富了我们对调节线粒体自噬的生理事件的理解,并为神经退行性疾病的药物靶向建立了新的途径。

https://cdn.ncbi.nlm.nih.gov/pmc/blobs/7632/9762952/770f84f54c60/awac325f1.jpg

文献AI研究员

20分钟写一篇综述,助力文献阅读效率提升50倍。

立即体验

用中文搜PubMed

大模型驱动的PubMed中文搜索引擎

马上搜索

文档翻译

学术文献翻译模型,支持多种主流文档格式。

立即体验