Suppr超能文献

KAT8 化合物抑制 PINK1 依赖性线粒体自噬的初始步骤。

KAT8 compound inhibition inhibits the initial steps of PINK1-dependant mitophagy.

机构信息

Department of Neurodegenerative Disease, UCL Queen Square Institute of Neurology, London, UK.

Aligning Science Across Parkinson's (ASAP) Collaborative Research Network, Chevy Chase, MD, USA.

出版信息

Sci Rep. 2024 May 22;14(1):11721. doi: 10.1038/s41598-024-60602-9.

Abstract

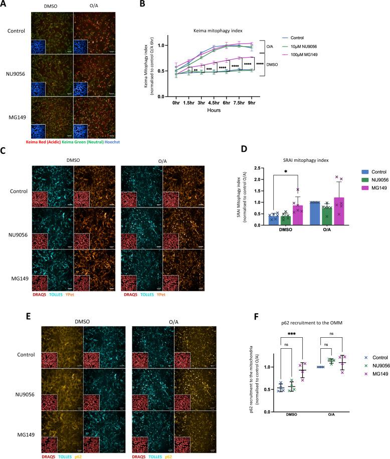
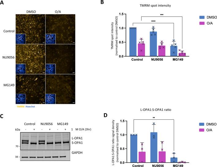
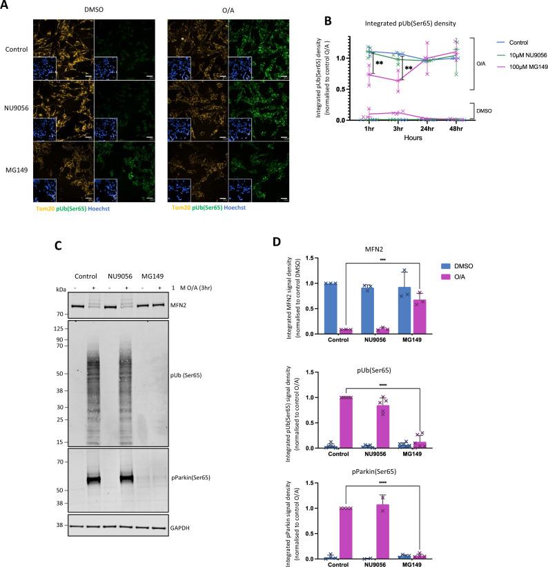
It has recently been shown that KAT8, a genome-wide association study candidate risk gene for Parkinson's Disease, is involved in PINK1/Parkin-dependant mitophagy. The KAT8 gene encodes a lysine acetyltransferase and represents the catalytically active subunit of the non-specific lethal epigenetic remodelling complex. In the current study, we show that contrary to KAT5 inhibition, dual inhibition of KAT5 and KAT8 via the MG149 compound inhibits the initial steps of the PINK1-dependant mitophagy process. More specifically, our study shows that following mitochondrial depolarisation induced by mitochondrial toxins, MG149 treatment inhibits PINK1-dependant mitophagy initiation by impairing PINK1 activation, and subsequent phosphorylation of Parkin and ubiquitin. While this inhibitory effect of MG149 on PINK1-activation is potent, MG149 treatment in the absence of mitochondrial toxins is sufficient to depolarise the mitochondrial membrane, recruit PINK1 and promote partial downstream recruitment of the autophagy receptor p62, leading to an increase in mitochondrial delivery to the lysosomes. Altogether, our study provides additional support for KAT8 as a regulator of mitophagy and autophagy processes.

摘要

最近的研究表明,KAT8(帕金森病全基因组关联研究候选风险基因)参与了 PINK1/Parkin 依赖性线粒体自噬。KAT8 基因编码一个赖氨酸乙酰转移酶,是非特异性致死性表观遗传重塑复合物的催化活性亚基。在本研究中,我们发现与 KAT5 抑制相反,通过 MG149 化合物双重抑制 KAT5 和 KAT8 会抑制 PINK1 依赖性线粒体自噬过程的初始步骤。更具体地说,我们的研究表明,在线粒体毒素诱导线粒体去极化后,MG149 处理通过损害 PINK1 激活以及随后的 Parkin 和泛素的磷酸化来抑制 PINK1 依赖性线粒体自噬的起始。虽然 MG149 对 PINK1 激活的抑制作用很强,但在没有线粒体毒素的情况下,MG149 处理足以使线粒体膜去极化,募集 PINK1 并促进自噬受体 p62 的部分下游募集,导致线粒体向溶酶体的输送增加。总之,我们的研究为 KAT8 作为线粒体自噬和自噬过程的调节剂提供了额外的支持。

https://cdn.ncbi.nlm.nih.gov/pmc/blobs/1e5d/11111795/dab5f69ac793/41598_2024_60602_Fig1_HTML.jpg

文献AI研究员

20分钟写一篇综述,助力文献阅读效率提升50倍。

立即体验

用中文搜PubMed

大模型驱动的PubMed中文搜索引擎

马上搜索

文档翻译

学术文献翻译模型,支持多种主流文档格式。

立即体验