Suppr超能文献

全基因组关联分析确定APOE是路易体病中的一种线粒体自噬调节因子。

Genome-wide association analysis identifies APOE as a mitophagy modifier in Lewy body disease.

作者信息

Hou Xu, Heckman Michael G, Fiesel Fabienne C, Koga Shunsuke, Soto-Beasley Alexandra I, Watzlawik Jens O, Zhao Jing, Valentino Rebecca R, Johnson Patrick W, White Launia J, Quicksall Zachary S, Reddy Joseph S, Bras Jose, Guerreiro Rita, Zhao Na, Bu Guojun, Dickson Dennis W, Ross Owen A, Springer Wolfdieter

机构信息

Department of Neuroscience, Mayo Clinic, Jacksonville, Florida, USA.

Division of Clinical Trials and Biostatistics, Mayo Clinic, Jacksonville, Florida, USA.

出版信息

Alzheimers Dement. 2025 Apr;21(4):e70198. doi: 10.1002/alz.70198.

Abstract

INTRODUCTION

Phosphorylated ubiquitin (p-S65-Ub) is generated during PINK1-PRKN mitophagy as a specific marker of mitochondrial damage. Despite the widespread deposition of p-S65-Ub in aged and diseased human brain, the genetic contribution to its accumulation remains unclear.

METHODS

To identify novel mitophagy regulators, we performed a genome-wide association study using p-S65-Ub level as a quantitative trait in 1012 autopsy-confirmed Lewy body disease (LBD) samples.

RESULTS

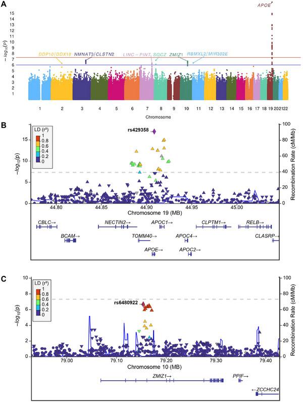
We identified a significant genome-wide association with p-S65-Ub for rs429358 (apolipoprotein E ε4 [APOE4]) and a suggestive association for rs6480922 (ZMIZ1). APOE4 was associated with higher p-S65-Ub levels and greater neuropathological burden. Functional validation in mouse and human induced pluripotent stem cell (iPSC) models confirmed APOE4-mediated mitophagy alterations. Intriguingly, ZMIZ1 rs6480922 was associated with lower p-S65-Ub levels, reduced neuropathological load, and increased brain weight, indicating a potential protective role.

DISCUSSION

Our findings underscore the importance of mitochondrial quality control in LBD pathogenesis and nominate regulators that may contribute to disease risk or resilience.

HIGHLIGHTS

p-S65-Ub levels were used as a quantitative marker of mitochondrial damage. A GWAS identified two genetic variants that modify mitophagy in LBD autopsy brain. APOE4 was associated with increased p-S65-Ub accumulation and neuropathology. APOE4 altered mitophagy via pathology-dependent and pathology-independent mechanisms. ZMIZ1 was linked to reduced p-S65-Ub and neuropathology indicative of protection.

摘要

引言

磷酸化泛素(p-S65-Ub)在PINK1-PRKN线粒体自噬过程中产生,作为线粒体损伤的特异性标志物。尽管p-S65-Ub在衰老和患病的人类大脑中广泛沉积,但其积累的遗传因素仍不清楚。

方法

为了鉴定新的线粒体自噬调节因子,我们在1012例经尸检确诊的路易体病(LBD)样本中,以p-S65-Ub水平作为数量性状进行了全基因组关联研究。

结果

我们发现rs429358(载脂蛋白Eε4 [APOE4])与p-S65-Ub存在全基因组显著关联,rs6480922(ZMIZ1)存在提示性关联。APOE4与较高的p-S65-Ub水平和更大的神经病理学负担相关。在小鼠和人类诱导多能干细胞(iPSC)模型中的功能验证证实了APOE4介导的线粒体自噬改变。有趣的是,ZMIZ1 rs6480922与较低的p-S65-Ub水平、减轻的神经病理学负荷和增加的脑重量相关,表明其具有潜在的保护作用。

讨论

我们的研究结果强调了线粒体质量控制在LBD发病机制中的重要性,并确定了可能导致疾病风险或恢复力的调节因子。

要点

p-S65-Ub水平被用作线粒体损伤的定量标志物。一项全基因组关联研究确定了两个在LBD尸检脑中改变线粒体自噬的基因变异。APOE4与p-S65-Ub积累增加和神经病理学相关。APOE4通过病理依赖和病理独立机制改变线粒体自噬。ZMIZ1与降低的p-S65-Ub和提示保护作用的神经病理学相关。

https://cdn.ncbi.nlm.nih.gov/pmc/blobs/274b/12044520/4e503f068682/ALZ-21-e70198-g004.jpg

文献AI研究员

20分钟写一篇综述,助力文献阅读效率提升50倍。

立即体验

用中文搜PubMed

大模型驱动的PubMed中文搜索引擎

马上搜索

文档翻译

学术文献翻译模型,支持多种主流文档格式。

立即体验