Suppr超能文献

多通路 DNA 修复报告基因揭示 Cas9 诱导的 DNA 双链断裂处末端连接、单链退火和同源重组之间的竞争。

Multi-pathway DNA-repair reporters reveal competition between end-joining, single-strand annealing and homologous recombination at Cas9-induced DNA double-strand breaks.

机构信息

Department of Human Genetics, Leiden University Medical Center, Einthovenweg 20, 2333 ZC, Leiden, the Netherlands.

Koch Institute for Integrative Cancer Research, MIT Center for Precision Cancer Medicine, Departments of Biology and Bioengineering, Massachusetts Institute of Technology, Cambridge, MA, USA.

出版信息

Nat Commun. 2022 Sep 8;13(1):5295. doi: 10.1038/s41467-022-32743-w.

Abstract

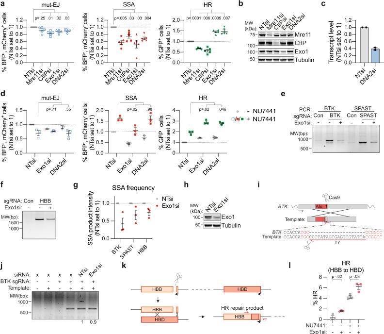
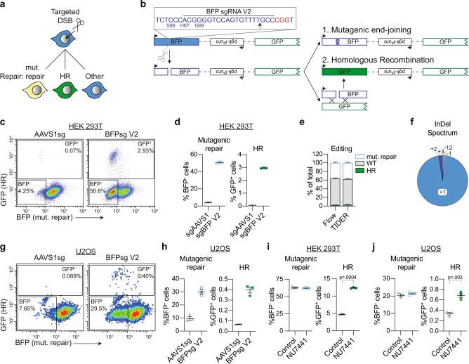
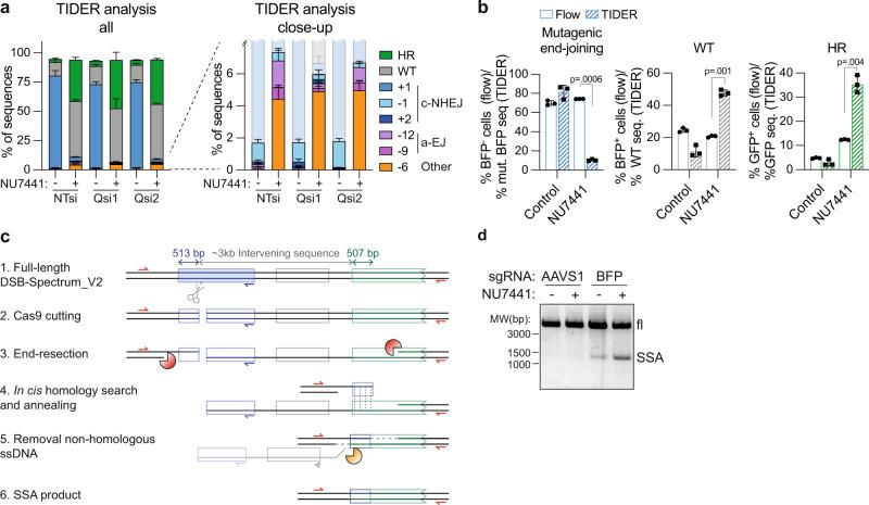
DNA double-strand breaks (DSB) are repaired by multiple distinct pathways, with outcomes ranging from error-free repair to mutagenesis and genomic loss. DSB-repair pathway cross-talk and compensation is incompletely understood, despite its importance for genomic stability, oncogenesis, and genome editing using CRISPR/Cas9. To address this, we constructed and validated three fluorescent Cas9-based reporters, named DSB-Spectrum, that simultaneously quantify the contribution of multiple DNA repair pathways at a DSB. DSB-Spectrum reporters distinguish between DSB-repair by error-free canonical non-homologous end-joining (c-NHEJ) versus homologous recombination (HR; reporter 1), mutagenic repair versus HR (reporter 2), and mutagenic end-joining versus single strand annealing (SSA) versus HR (reporter 3). Using these reporters, we show that inhibiting the c-NHEJ factor DNA-PKcs increases repair by HR, but also substantially increases mutagenic SSA. Our data indicate that SSA-mediated DSB-repair also occurs at endogenous genomic loci, driven by Alu elements or homologous gene regions. Finally, we demonstrate that long-range end-resection factors DNA2 and Exo1 promote SSA and reduce HR, when both pathways compete for the same substrate. These new Cas9-based DSB-Spectrum reporters facilitate the comprehensive analysis of repair pathway crosstalk and DSB-repair outcome.

摘要

DNA 双链断裂 (DSB) 通过多种不同的途径进行修复,修复结果从无差错修复到突变和基因组丢失不等。尽管 DSB 修复途径的串扰和补偿对于基因组稳定性、肿瘤发生和使用 CRISPR/Cas9 的基因组编辑很重要,但人们对此仍了解甚少。为了解决这个问题,我们构建并验证了三种基于荧光 Cas9 的报告器,称为 DSB-Spectrum,可同时定量测定 DSB 处的多种 DNA 修复途径的贡献。DSB-Spectrum 报告器区分了无差错的经典非同源末端连接 (c-NHEJ) 与同源重组 (HR) 修复 (报告器 1)、突变修复与 HR (报告器 2) 以及突变性末端连接与单链退火 (SSA) 与 HR (报告器 3)。使用这些报告器,我们表明抑制 c-NHEJ 因子 DNA-PKcs 会增加 HR 修复,但也会大大增加突变性 SSA。我们的数据表明,SSA 介导的 DSB 修复也发生在内源基因组位点,由 Alu 元件或同源基因区域驱动。最后,我们证明了当两条途径竞争相同的底物时,长距离末端切除因子 DNA2 和 Exo1 促进 SSA 并减少 HR。这些新的基于 Cas9 的 DSB-Spectrum 报告器有助于全面分析修复途径的串扰和 DSB 修复结果。

https://cdn.ncbi.nlm.nih.gov/pmc/blobs/9010/9458747/3214469b6bbd/41467_2022_32743_Fig1_HTML.jpg

文献AI研究员

20分钟写一篇综述,助力文献阅读效率提升50倍。

立即体验

用中文搜PubMed

大模型驱动的PubMed中文搜索引擎

马上搜索

文档翻译

学术文献翻译模型,支持多种主流文档格式。

立即体验