Suppr超能文献

一种经美国食品药品监督管理局(FDA)批准的抗真菌药酮康唑及其新型衍生物,通过抑制促进脑转移的转录因子tGLI1的DNA结合活性,抑制tGLI1介导的乳腺癌脑转移。

An FDA-Approved Antifungal, Ketoconazole, and Its Novel Derivative Suppress tGLI1-Mediated Breast Cancer Brain Metastasis by Inhibiting the DNA-Binding Activity of Brain Metastasis-Promoting Transcription Factor tGLI1.

作者信息

Doheny Daniel, Manore Sara, Sirkisoon Sherona R, Zhu Dongqin, Aguayo Noah R, Harrison Alexandria, Najjar Mariana, Anguelov Marlyn, Cox Anderson O'Brien, Furdui Cristina M, Watabe Kounosuke, Hollis Thomas, Thomas Alexandra, Strowd Roy, Lo Hui-Wen

机构信息

Department of Cancer Biology, Wake Forest University School of Medicine, Winston-Salem, NC 27101, USA.

Proteomics and Metabolomics Shared Resource, Comprehensive Cancer Center, Wake Forest University School of Medicine, Winston-Salem, NC 27101, USA.

出版信息

Cancers (Basel). 2022 Aug 31;14(17):4256. doi: 10.3390/cancers14174256.

Abstract

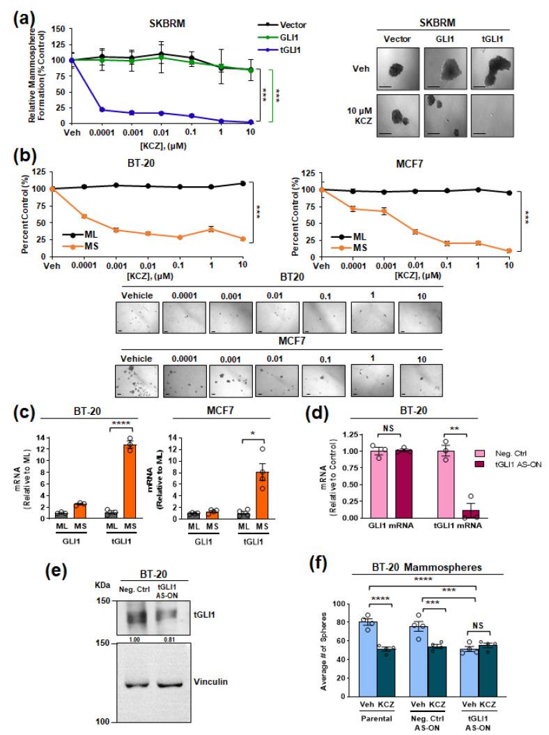
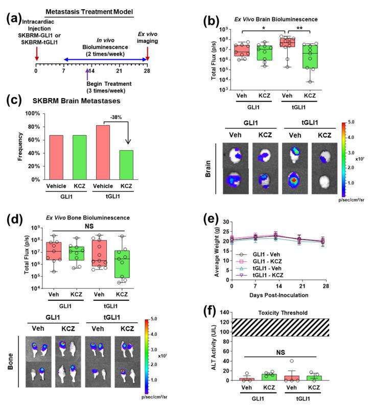
The goal of this study is to identify pharmacological inhibitors that target a recently identified novel mediator of breast cancer brain metastasis (BCBM), truncated glioma-associated oncogene homolog 1 (tGLI1). Inhibitors of tGLI1 are not yet available. To identify compounds that selectively kill tGLI1-expressing breast cancer, we screened 1527 compounds using two sets of isogenic breast cancer and brain-tropic breast cancer cell lines engineered to stably express the control, GLI1, or tGLI1 vector, and identified the FDA-approved antifungal ketoconazole (KCZ) to selectively target tGLI1-positive breast cancer cells and breast cancer stem cells, but not tGLI1-negative breast cancer and normal cells. KCZ's effects are dependent on tGLI1. Two experimental mouse metastasis studies have demonstrated that systemic KCZ administration prevented the preferential brain metastasis of tGLI1-positive breast cancer and suppressed the progression of established tGLI1-positive BCBM without liver toxicities. We further developed six KCZ derivatives, two of which (KCZ-5 and KCZ-7) retained tGLI1-selectivity in vitro. KCZ-7 exhibited higher blood-brain barrier penetration than KCZ/KCZ-5 and more effectively reduced the BCBM frequency. In contrast, itraconazole, another FDA-approved antifungal, failed to suppress BCBM. The mechanistic studies suggest that KCZ and KCZ-7 inhibit tGLI1's ability to bind to DNA, activate its target stemness genes and and promote tumor proliferation and angiogenesis. Our study establishes the rationale for using KCZ and KCZ-7 for treating and preventing BCBM and identifies their mechanism of action.

摘要

本研究的目的是鉴定靶向一种最近发现的乳腺癌脑转移(BCBM)新介质——截短型胶质瘤相关癌基因同源物1(tGLI1)的药理学抑制剂。目前尚无tGLI1的抑制剂。为了鉴定能选择性杀死表达tGLI1的乳腺癌的化合物,我们使用两组经过基因工程改造以稳定表达对照、GLI1或tGLI1载体的同基因乳腺癌和脑转移性乳腺癌细胞系,对1527种化合物进行了筛选,并确定了美国食品药品监督管理局(FDA)批准的抗真菌药酮康唑(KCZ)可选择性靶向tGLI1阳性乳腺癌细胞和乳腺癌干细胞,但对tGLI1阴性乳腺癌细胞和正常细胞无效。KCZ的作用依赖于tGLI1。两项实验性小鼠转移研究表明,全身性给予KCZ可预防tGLI1阳性乳腺癌的优先脑转移,并抑制已形成的tGLI1阳性BCBM的进展,且无肝脏毒性。我们进一步开发了六种KCZ衍生物,其中两种(KCZ-5和KCZ-7)在体外保留了tGLI1选择性。KCZ-7比KCZ/KCZ-5表现出更高的血脑屏障穿透率,能更有效地降低BCBM发生率。相比之下,另一种FDA批准的抗真菌药伊曲康唑未能抑制BCBM。机制研究表明,KCZ和KCZ-7抑制tGLI1与DNA结合的能力,激活其靶干性基因,并促进肿瘤增殖和血管生成。我们的研究确立了使用KCZ和KCZ-7治疗和预防BCBM的理论依据,并确定了它们的作用机制。

https://cdn.ncbi.nlm.nih.gov/pmc/blobs/348f/9454738/75cdaff47649/cancers-14-04256-g001.jpg

文献AI研究员

20分钟写一篇综述,助力文献阅读效率提升50倍。

立即体验

用中文搜PubMed

大模型驱动的PubMed中文搜索引擎

马上搜索

文档翻译

学术文献翻译模型,支持多种主流文档格式。

立即体验