Suppr超能文献

使用美国食品药品监督管理局(FDA)批准的酮康唑和巴多昔芬共同抑制tGLI1和GP130对HER2富集型和三阴性乳腺癌的生长和转移具有协同作用。

Co-Inhibition of tGLI1 and GP130 Using FDA-Approved Ketoconazole and Bazedoxifene Is Synergistic Against the Growth and Metastasis of HER2-Enriched and Triple-Negative Breast Cancers.

作者信息

Manore Sara, Zhuang Chuling, Najjar Mariana K, Wong Grace L, Bindal Shivani, Watabe Kounosuke, Lin Jiayuh, Lo Hui-Wen

机构信息

Vivian L. Smith Department of Neurosurgery, McGovern Medical School, The University of Texas Health Science Center at Houston, Houston, TX 77030, USA.

Wake Forest Graduate School of Biomedical Sciences, Wake Forest University School of Medicine, Winston-Salem, NC 27101, USA.

出版信息

Cells. 2024 Dec 17;13(24):2087. doi: 10.3390/cells13242087.

Abstract

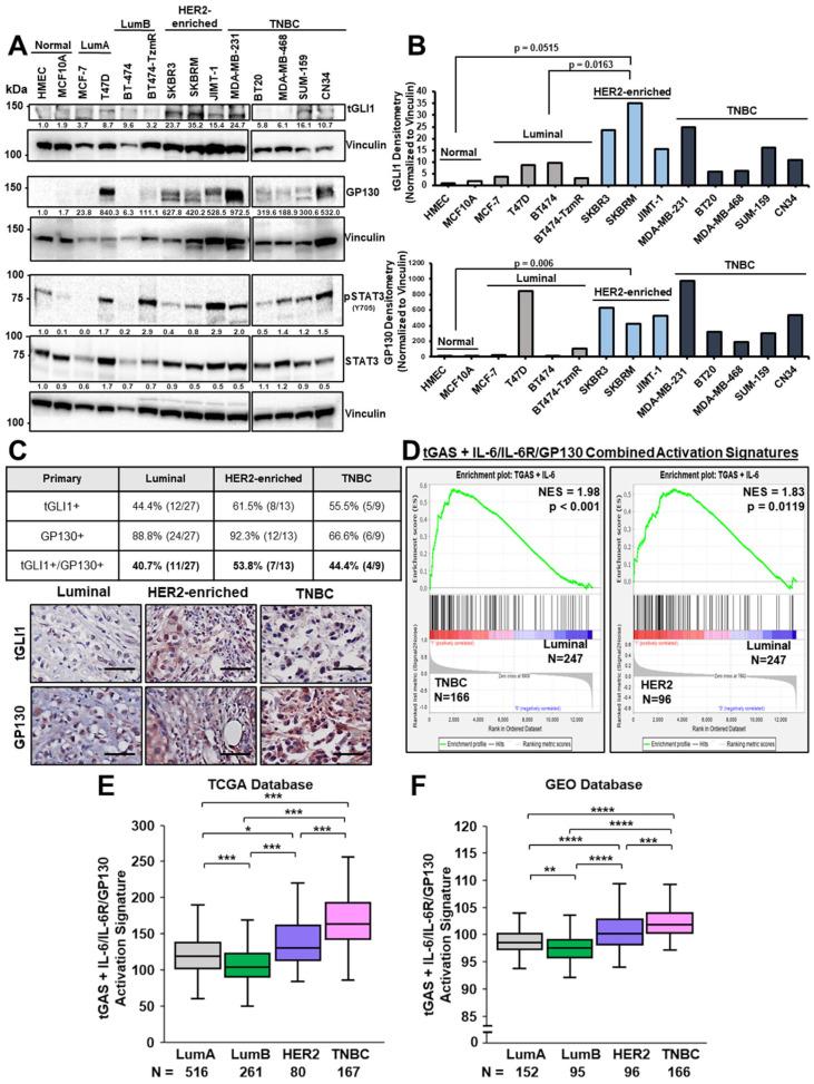
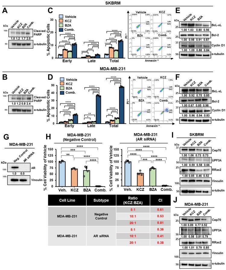
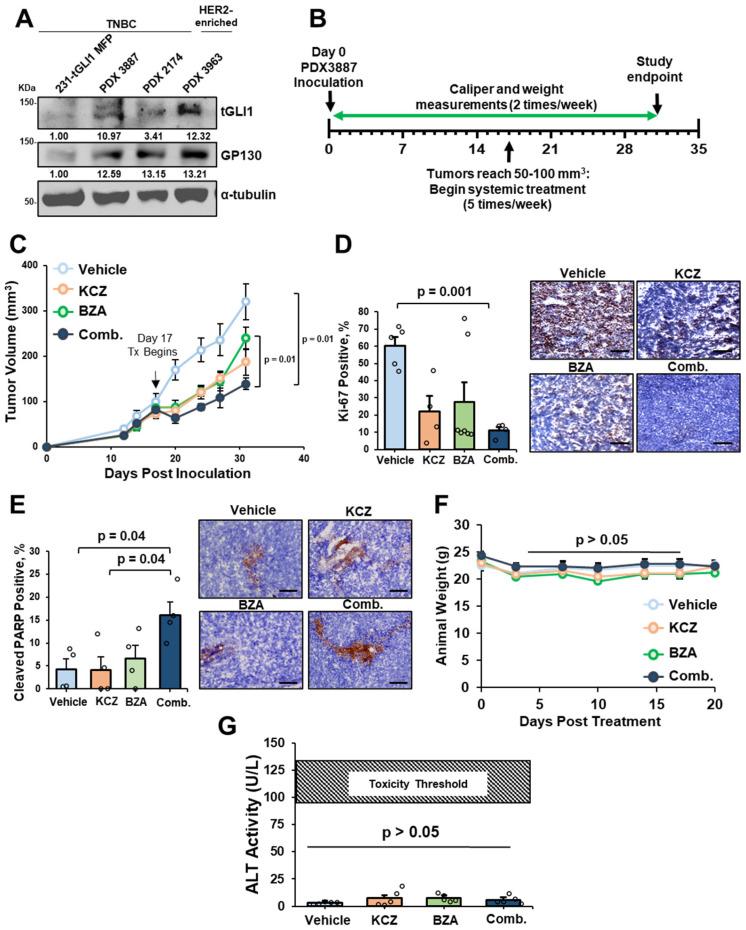
Breast cancer stem cells (CSCs) are resistant to most cancer therapeutics and contribute to tumor recurrence and metastasis. Two breast CSC-promoting transcription factors, truncated glioma-associated oncogene homolog 1 (tGLI1) and signal transducer and activator of transcription 3 (STAT3), have been reported to be frequently co-expressed in HER2-enriched breast cancer and triple-negative breast cancer (TNBC), undergo protein-protein interactions for gene regulation and activation, and functionally cooperate to promote breast CSCs. STAT3 can be activated by activated interleukin-6 receptor/glycoprotein-130 (IL-6R/GP130). Co-targeting of tGLI1 and IL-6R/GP130 has not been investigated in breast cancer or any tumor type. Here, we report that tGLI1 and GP130 are co-overexpressed in the majority of HER2-enriched breast cancers and TNBCs at 53.8% and 44.4%, respectively. tGLI1+IL-6/IL-6R/GP130 signaling is frequently co-enriched and co-activated in HER2-enriched breast cancer and TNBC when compared to luminal subtypes. tGLI1+GP130 co-overexpression strongly promotes CSCs of HER2-enriched breast cancer and TNBC. FDA-approved tGLI1 inhibitor Ketoconazole and GP130 inhibitor Bazedoxifene synergize against breast cancer proliferation and CSC phenotypes in vitro and reduce TNBC tumor growth and metastatic burden in vivo. Our study demonstrates, for the first time, that co-targeting tGLI1 and IL-6R/GP130/STAT3 signaling pathways is synergistic against HER2-enriched breast cancer and TNBC, warranting future clinical investigations.

摘要

乳腺癌干细胞(CSCs)对大多数癌症治疗方法具有抗性,并导致肿瘤复发和转移。据报道,两种促进乳腺癌干细胞的转录因子,即截短型胶质瘤相关癌基因同源物1(tGLI1)和信号转导及转录激活因子3(STAT3),在HER2富集型乳腺癌和三阴性乳腺癌(TNBC)中经常共同表达,它们通过蛋白质-蛋白质相互作用进行基因调控和激活,并在功能上协同促进乳腺癌干细胞的形成。STAT3可被激活的白细胞介素-6受体/糖蛋白130(IL-6R/GP130)激活。在乳腺癌或任何肿瘤类型中,尚未对tGLI1和IL-6R/GP130进行联合靶向研究。在此,我们报告tGLI1和GP130在大多数HER2富集型乳腺癌和TNBC中共同过表达,分别为53.8%和44.4%。与管腔亚型相比,tGLI1+IL-6/IL-6R/GP130信号在HER2富集型乳腺癌和TNBC中经常共同富集并被共同激活。tGLI1+GP130共同过表达强烈促进HER2富集型乳腺癌和TNBC的干细胞形成。美国食品药品监督管理局(FDA)批准的tGLI1抑制剂酮康唑和GP130抑制剂巴多昔芬在体外协同对抗乳腺癌增殖和干细胞表型,并在体内减轻TNBC肿瘤生长和转移负担。我们的研究首次证明,联合靶向tGLI1和IL-6R/GP130/STAT3信号通路对HER2富集型乳腺癌和TNBC具有协同作用,值得未来进行临床研究。

https://cdn.ncbi.nlm.nih.gov/pmc/blobs/e622/11674475/af886fd03ec1/cells-13-02087-g001.jpg

文献AI研究员

20分钟写一篇综述,助力文献阅读效率提升50倍。

立即体验

用中文搜PubMed

大模型驱动的PubMed中文搜索引擎

马上搜索

文档翻译

学术文献翻译模型,支持多种主流文档格式。

立即体验