Suppr超能文献

LINC-PINT通过抑制自噬激活(EZH2介导的ATG5表观遗传沉默)来抑制胃癌中的顺铂耐药性。

LINC-PINT suppresses cisplatin resistance in gastric cancer by inhibiting autophagy activation epigenetic silencing of ATG5 by EZH2.

作者信息

Zhang Cheng, Kang Tong, Wang Xinyi, Wang Jizhao, Liu Lin, Zhang Jiawei, Liu Xu, Li Rong, Wang Jiansheng, Zhang Jia

机构信息

Department of Thoracic Surgery, The First Affiliated Hospital of Xi'an Jiaotong University, Xi'an, Shaanxi, China.

Department of Dermatology, The Second Affiliated Hospital of Xi'an Jiaotong University, Xi'an, Shaanxi, China.

出版信息

Front Pharmacol. 2022 Aug 25;13:968223. doi: 10.3389/fphar.2022.968223. eCollection 2022.

Abstract

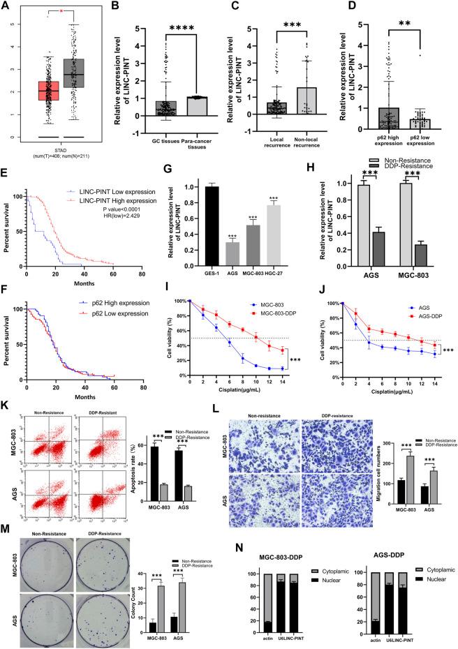
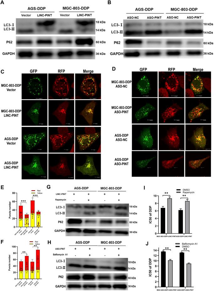
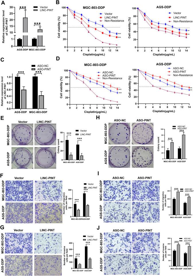
Resistance to cisplatin (DDP) is a major obstacle in the clinical treatment of advanced gastric cancer (GC). Long noncoding RNA (lncRNA) play a significant regulatory role in the development and drug resistance of GC. In this study, we reported that the lncRNA LINC-PINT was downregulated in DDP-resistant GC cells. Functional studies showed that LINC-PINT inhibited proliferation and migration of DDP-resistant GC cells , and overexpression of LINC-PINT could enhance the sensitivity of DDP-resistant GC cells to DDP. Further investigation revealed that LINC-PINT recruited enhancer of zeste homolog 2 (EZH2) to the promotor of ATG5 to inhibit its transcription, leading to the suppression of autophagy and DDP resensitization. Collectively, our results revealed how the LINC-PINT/EZH2/ATG5 axis regulates autophagy and DDP resistance in GC. These data suggest that LINC-PINT may be a potential therapeutic target in GC.

摘要

顺铂(DDP)耐药是晚期胃癌(GC)临床治疗中的主要障碍。长链非编码RNA(lncRNA)在GC的发生发展及耐药过程中发挥着重要的调控作用。在本研究中,我们报道lncRNA LINC-PINT在顺铂耐药的GC细胞中表达下调。功能研究表明,LINC-PINT抑制顺铂耐药GC细胞的增殖和迁移,LINC-PINT的过表达可增强顺铂耐药GC细胞对顺铂的敏感性。进一步研究发现,LINC-PINT招募zeste同源物2增强子(EZH2)至ATG5启动子区域以抑制其转录,从而导致自噬受抑制和顺铂再敏化。总之,我们的研究结果揭示了LINC-PINT/EZH2/ATG5轴如何调控GC中的自噬和顺铂耐药。这些数据表明,LINC-PINT可能是GC的一个潜在治疗靶点。

https://cdn.ncbi.nlm.nih.gov/pmc/blobs/b7dc/9452659/a7b25854356f/fphar-13-968223-g001.jpg

文献AI研究员

20分钟写一篇综述,助力文献阅读效率提升50倍。

立即体验

用中文搜PubMed

大模型驱动的PubMed中文搜索引擎

马上搜索

文档翻译

学术文献翻译模型,支持多种主流文档格式。

立即体验